Βιολογία (Β΄ Γενικού Λυκείου - Γενικής Παιδείας) - Βιβλίο Μαθητή
ΚΕΦΑΛΑΙ0 2

2.2 ΡΟΗ ΕΝΕΡΓΕΙΑΣ

Οι οργανισμοί έχουν ανάγκη από ενέργεια την οποία εξασφαλίζουν με την τροφή τους. Οι τροφικές σχέσεις μεταξύ των οργανισμών διαφορετικών ειδών είναι ποιοτικές (ποιος τρώει ποιον) και ποσοτικές (τι ποσότητα τρώει).

Η απεικόνιση των ποιοτικών τροφικών σχέσεων που αναπτύσσονται μεταξύ των οργανισμών ενός οικοσυστήματος γίνεται με τις τροφικές αλυσίδες και τα τροφικά πλέγματα, ενώ η απεικόνιση των ποσοτικών τροφικών σχέσεων γίνεται με τις τροφικές πυραμίδες.

2.2.1 Τροφικές αλυσίδες και τροφικά πλέγματα

Γνωρίζουμε ότι τα φίδια τρώνε βατράχια, ότι τα βατράχια τρέφονται με πεταλούδες και ότι οι πεταλούδες πίνουν το νέκταρ των λουλουδιών. Για την απεικόνιση αυτής της τροφικής αλληλεξάρτησης μπορούμε να κατασκευάσουμε μια αλυσίδα της οποίας τα βέλη θα δείχνουν τη ροή ενέργειας ανάμεσα στους οργανισμούς που έχουν σχέση καταναλισκόμενου - καταναλωτή. Τέτοιες σχέσεις μεταξύ των οργανισμών ενός οικοσυστήματος χαρακτηρίζονται ως τροφικές αλυσίδες.

Εικόνα 2.5: Τροφική αλυσίδα

Εικόνα 2.5: Τροφική αλυσίδα

Γνωρίζουμε όμως ότι τα φίδια τρώνε και ποντίκια και ότι οι πεταλούδες τρώγονται και από τα πουλιά. Στην πραγματικότητα λοιπόν οι τροφικές σχέσεις μεταξύ των οργανισμών είναι περισσότερο πολύπλοκες. Αν θέλαμε να τις απεικονίσουμε πιο ρεαλιστικά, θα καταφεύγαμε στη δημιουργία ενός δικτύου με το οποίο θα δηλώνονταν οι διαφορετικές πηγές από τις οποίες τρέφεται κάθε οργανισμός σε ένα συγκεκριμένο οικοσύστημα.

Εικόνα 2.6: Τροφικό πλέγμα

Εικόνα 2.6: Τροφικό πλέγμα

ΑΝΘΡΩΠΟΣ ΚΑΙ ΠΕΡΙΒΑΛΛΟΝ

Το δίκτυο αυτό, που απεικονίζει το σύνολο των τροφικών σχέσεων μεταξύ των οργανισμών ενός οικοσυστήματος, ονομάζεται τροφικό πλέγμα. Φαίνεται έτσι ότι οι τροφικές αλυσίδες αποτελούν μέρος των πολύπλοκων τροφικών σχέσεων που παρουσιάζει ένα τροφικό πλέγμα.

Ποιες άλλες όμως πληροφορίες μπορούμε να αντλήσουμε μελετώντας ένα τροφικό πλέγμα; Ας πάρουμε, για παράδειγμα, το τροφικό πλέγμα της εικόνας 2.6. Τι θα συμβεί στο οικοσύστημα, αν το ραντίσουμε με εντομοκτόνο;

  • Θα εξαφανιστούν ή θα μειωθούν τα έντομα (πεταλούδες, κάμπιες, μελίγκρες).
  • Οι δρυοκολάπτες και οι βάτραχοι δε θα έχουν να φάνε και θα μεταναστεύσουν ή θα μειωθεί ο πληθυσμός τους.
  • Τα κοτσύφια θα τρώνε μόνο σαλιγκάρια, των οποίων ο αριθμός θα μειωθεί.
  • Τα ποώδη φυτά θα αυξηθούν.
  • Οι πληθυσμοί των φιδιών και της κουκουβάγιας θα μειωθούν κ.ο.κ.

2.2.2 Τροφικές πυραμίδες και τροφικά επίπεδα

Οι τροφικές πυραμίδες αποτελούν απεικονίσεις των ποσοτικών σχέσεων που υπάρχουν μεταξύ των οργανισμών ενός οικοσυστήματος. Μια τροφική πυραμίδα αποτελείται από τροφικά επίπεδα (επάλληλα ορθογώνια), σε καθένα από τα οποία περιλαμβάνονται όλοι οι οργανισμοί που τρέφονται απέχοντας «ίδιο αριθμό βημάτων» από τον ήλιο. Πιο συγκεκριμένα:

  • Το πρώτο τροφικό επίπεδο, που βρίσκεται στη βάση της τροφικής πυραμίδας, είναι αυτό των παραγωγών.
  • Το δεύτερο τροφικό επίπεδο είναι αυτό των καταναλωτών πρώτης τάξης.
  • Το τρίτο τροφικό επίπεδο είναι αυτό των καταναλωτών δεύτερης τάξης κ.ο.κ.

Μια τροφική πυραμίδα, ανάλογα με το αν απεικονίζει τη μεταβολή της δεσμευμένης ενέργειας ή τη μεταβολή της βιομάζας (δηλαδή της ξηρής μάζας των οργανισμών ανά μονάδα επιφάνειας) ή τη μεταβολή του πληθυσμού από το ένα τροφικό επίπεδο ενός οικοσυστήματος στο άλλο, χαρακτηρίζεται ως πυραμίδα ενέργειας, βιομάζας ή πληθυσμού αντίστοιχα. Το εμβαδόν που δίνεται σε κάθε ορθογώνιο είναι ανάλογο με το μέγεθος της μεταβλητής που απεικονίζεται στο συγκεκριμένο τροφικό επίπεδο.

Αν θέλαμε να απεικονίσουμε την ενέργεια που περικλείεται στα διάφορα τροφικά επίπεδα του προηγούμενου παραδείγματος, η οποία προσδιορίζεται θερμιδομετρικά, θα παίρναμε την παρακάτω εικόνα:

Εικόνα 2.7: Τροφική πυραμίδα ενέργειας

Εικόνα 2.7: Τροφική πυραμίδα ενέργειας

Στο τροφικό επίπεδο των παραγωγών απεικονίζεται το ποσό της ενέργειας που είναι δεσμευμένο στις βελανιδιές, στα πεύκα και στα ποώδη φυτά. Στο τροφικό επίπεδο των καταναλωτών πρώτης τάξης απεικονίζεται το ποσό της ενέργειας που είναι δεσμευμένο στους ποντικούς, στα σαλιγκάρια και στα έντομα. Στο τροφικό επίπεδο των καταναλωτών δεύτερης τάξης απεικονίζεται το ποσό της ενέργειας που είναι δεσμευμένο στους δρυοκολάπτες, στα κοτσύφια και στα βατράχια. Τέλος, το ποσό της ενέργειας που είναι δεσμευμένο στα φίδια και στην κουκουβάγια απεικονίζεται στο επίπεδο των κορυφαίων καταναλωτών.

ΚΕΦΑΛΑΙ0 2

Η ενέργεια, με τη μορφή της χημικής ενέργειας που εμπεριέχεται στην τροφή των οργανισμών, περνάει από το κατώτερο τροφικό επίπεδο (των παραγωγών) στο ανώτερο.

Έχει υπολογιστεί ότι μόνο το 10% περίπου της ενέργειας ενός τροφικού επιπέδου περνάει στο επόμενο, καθώς το 90% της ενέργειας χάνεται. Αυτό οφείλεται στο ότι:

  • Ένα μέρος της χημικής ενέργειας μετατρέπεται με την κυτταρική αναπνοή σε μη αξιοποιήσιμες μορφές ενέργειας (π.χ. θερμότητα).
  • Δεν τρώγονται όλοι οι οργανισμοί.
  • Ορισμένοι οργανισμοί πεθαίνουν.
  • Ένα μέρος της οργανικής ύλης αποβάλλεται με τα κόπρανα, τα οποία αποικοδομούνται.

Σε γενικές γραμμές, η ίδια πτωτική τάση (της τάξης του 90%) που παρουσιάζεται στις τροφικές πυραμίδες ενέργειας εμφανίζεται και στις τροφικές πυραμίδες βιομάζας, καθώς, όταν μειώνεται η ενέργεια που προσλαμβάνει κάθε τροφικό επίπεδο από το προηγούμενό του, είναι λογικό να μειώνεται και η ποσότητα της οργανικής ύλης που μπορούν να συνθέσουν οι οργανισμοί του και συνεπώς μειώνεται η βιομάζα του.

Οι τροφικές πυραμίδες πληθυσμού εμφανίζουν και αυτές πτωτική τάση από τροφικό επίπεδο σε τροφικό επίπεδο. Εδώ όμως παρατηρείται μια ενδιαφέρουσα εξαίρεση. Όταν σε ένα οικοσύστημα υπάρχουν παρασιτικές τροφικές σχέσεις, ο πληθυσμός των ανώτερων επιπέδων γίνεται ολοένα μεγαλύτερος από τον πληθυσμό των κατώτερων. Αν, για παράδειγμα, μια βελανιδιά, που μπορεί να θεωρηθεί ως ένα οικοσύστημα, φιλοξενεί 1.000 κάμπιες, σε καθεμία από τις οποίες παρασιτούν 100 πρωτόζωα, η τροφική πυραμίδα του πληθυσμού θα έχει τη μορφή:

Εικόνα 2.8: Ανεστραμμένη τροφική πυραμίδα πληθυσμού

Εικόνα 2.8: Ανεστραμμένη τροφική πυραμίδα πληθυσμού

Μια τέτοια τροφική πυραμίδα χαρακτηρίζεται ως ανεστραμμένη.

Η κατάταξη των καταναλωτών στα τροφικά επίπεδα δεν είναι πάντοτε εύκολη, επειδή:

  • Υπάρχουν οργανισμοί που είναι ταυτόχρονα φυτοφάγοι και σαρκοφάγοι (π.χ. άνθρωπος).
  • Υπάρχουν οργανισμοί που μπορούν να αλλάζουν τις διατροφικές τους συνήθειες ανάλογα με την εποχή (π.χ. αλεπού).
  • Οι διατροφικές προτιμήσεις κάποιων οργανισμών αλλάζουν ανάλογα με το στάδιο της ζωής τους. Για παράδειγμα, ο βάτραχος στο στάδιο του γυρίνου είναι φυτοφάγος, ενώ, όταν μεταμορφωθεί σε ώριμο βάτραχο, γίνεται εντομοφάγος.
ΑΝΘΡΩΠΟΣ ΚΑΙ ΠΕΡΙΒΑΛΛΟΝ

Οι τροφικές πυραμίδες μάς βοηθούν να κατανοήσουμε έναν από τους λόγους για τους οποίους οι κάτοικοι των χωρών με υπερπληθυσμό είναι κυρίως χορτοφάγοι, ενώ των οικονομικά αναπτυγμένων χωρών είναι παμφάγοι.

Εκτάσεις καλλιεργημένες με σιτηρά θα μπορούσαν να θρέψουν 10.000 ανθρώπους. Εάν οι ίδιες εκτάσεις μετατραπούν σε βοσκότοπους, θα μπορέσουν να θρέψουν μόνο 1.000 ανθρώπους, αφού έτσι ο άνθρωπος θα περάσει από το τροφικό επίπεδο του πρωτογενούς καταναλωτή σ' αυτό του δευτερογενούς, γεγονός που συνδέεται με απώλειες κατά 90% της διαθέσιμης ενέργειας των παραγωγών.

Εικόνα



2.2.3 Η έννοια της παραγωγικότητας

Καθημερινά ο πλανήτης μας «βομβαρδίζεται» με 1022 Joules ηλιακής ενέργειας, τα οποία ισοδυναμούν με την ενέργεια που περικλείεται σε 1.000 ατομικές βόμβες όμοιες με αυτήν που έπεσε στη Χιροσίμα. Το μεγαλύτερο μέρος αυτής της ενέργειας απορροφάται, ανακλάται ή σκεδάζεται από την ατμόσφαιρα και την επιφάνεια του πλανήτη. Ένα μικρό μόνο μέρος, που δεν ξεπερνά το 1%, δεσμεύεται από τους παραγωγούς προκειμένου να χρησιμοποιηθεί στη φωτοσύνθεση. Αυτό όμως το μικρό ποσοστό επαρκεί για την παραγωγή 170 περίπου δισεκατομμυρίων τόνων οργανικής ύλης παγκοσμίως.

Ο ρυθμός με τον οποίο οι οργανισμοί ενός οικοσυστήματος παράγουν οργανική ύλη αποτελεί την παραγωγικότητα του οικοσυστήματος, που διακρίνεται σε πρωτογενή και σε δευτερογενή.

Πρωτογενής παραγωγικότητα είναι ο ρυθμός με τον οποίο οι παραγωγοί ενός οικοσυστήματος δεσμεύουν την ηλιακή ακτινοβολία και τη μετατρέπουν σε χημική (οργανική ύλη).

Δευτερογενής παραγωγικότητα είναι ο ρυθμός με τον οποίο οι καταναλωτές ενός οικοσυστήματος, αξιοποιώντας τη χημική ενέργεια που παραλαμβάνουν με την τροφή τους, παράγουν οργανική ύλη.

Επειδή όμως από την οργανική ύλη που παράγεται είτε στο επίπεδο των παραγωγών είτε στο επίπεδο των καταναλωτών ένα μέρος μόνο δεσμεύεται στους ιστούς τους (γιατί το μεγαλύτερο χρησιμοποιείται για την κάλυψη των ενεργειακών αναγκών τους), είναι απαραίτητο τόσο η πρωτογενής όσο και η δευτερογενής παραγωγικότητα να διακρίνονται σε μεικτή και σε καθαρή παραγωγικότητα. Και στις δύο περιπτώσεις η μεικτή παραγωγικότητα αποτελεί το ποσό της συνολικής οργανικής ύλης που παράγεται, ενώ η καθαρή παραγωγικότητα αποτελεί το ποσό της οργανικής ύλης που απομένει, μετά την αφαίρεση της οργανικής ύλης που οξειδώθηκε, προκειμένου να χρησιμοποιηθεί για την κάλυψη των ενεργειακών αναγκών των οργανισμών.

ΚΕΦΑΛΑΙ0 2

Εικόνα 2.9: Χαρακτηριστικά φυτά φρυγανικού οικοσυστήματος (λαδανιά, θυμάρι, ασφάκα, γαλαστοιβή)

Εικόνα 2.9: Χαρακτηριστικά φυτά φρυγανικού οικοσυστήματος (λαδανιά, θυμάρι, ασφάκα, γαλαστοιβή)

Μια απλή μέθοδος για τον υπολογισμό της καθαρής πρωτογενούς παραγωγικότητας ενός οικοσυστήματος είναι ο θερισμός. Ας υποθέσουμε, για παράδειγμα, ότι θέλουμε να μετρήσουμε την καθαρή πρωτογενή παραγωγικότητα ενός φρυγανικού οικοσυστήματος, ενός δηλαδή οικοσυστήματος στο οποίο αφθονούν φυτά όπως το θυμάρι, η λαδανιά, η ρίγανη, η λεβάντα κ.ά. Τα φυτά αυτά είναι ικανά να επιβιώνουν στο άνυδρο και μακρύ καλοκαίρι της πατρίδας μας. Επισκεπτόμαστε λοιπόν το οικοσύστημα και θερίζουμε το Νοέμβριο δέκα τυχαία τεμάχια εμβαδού 1 m2 το καθένα. Το υλικό που συγκεντρώνουμε (θάμνοι, μικρά ποώδη φυτά κ.ά.) το θερμαίνουμε σε θερμοκρασία 80-90oC, ώστε να χάσει το νερό που περιέχει, το ζυγίζουμε και υπολογίζουμε το μέσο όρο της ξηρής μάζας που αντιστοιχεί σε 1 m2 επιφάνειας (βιομάζα). Έστω ότι βρήκαμε πως η βιομάζα των παραγωγών του οικοσυστήματος είναι 800 gr ανά m2. Αν επαναλάβουμε την ίδια διαδικασία τον Απρίλιο σε δέκα διαφορετικά τεμάχια, θα διαπιστώσουμε ότι η βιομάζα του οικοσυστήματος αυξήθηκε στα 1.200 gr/m2. Η μεταβολή της βιομάζας στο διάστημα που έχει μεσολαβήσει (5 μήνες), δηλαδή τα 400 gr/m2, αντιπροσωπεύει την οργανική ύλη που ενσωματώθηκε στους παραγωγούς του οικοσυστήματος ή, με άλλα λόγια, την καθαρή πρωτογενή παραγωγικότητα.

Εικόνα 2.10: Υπολογισμός της καθαρής πρωτογενούς παραγωγικότητας ενός οικοσυστήματος

Εικόνα 2.10: Υπολογισμός της καθαρής πρωτογενούς παραγωγικότητας ενός οικοσυστήματος

Η παραγωγικότητα των οικοσυστημάτων διαφέρει έντονα. Στο ένα άκρο βρίσκονται οι έρημοι, οι βαθιές λίμνες με μικρή πρωτογενή παραγωγικότητα, ενώ στο άλλο άκρο βρίσκονται τα δέλτα των ποταμών, οι κοραλλιογενείς ύφαλοι με μεγάλη μεικτή πρωτογενή παραγωγικότητα.

Οι κύριοι παράγοντες που καθορίζουν το μέγεθος της πρωτογενούς παραγωγικότητας των οικοσυστημάτων είναι η ηλιοφάνεια, η θερμοκρασία, η διαθεσιμότητα των απαραίτητων θρεπτικών στοιχείων, η διαθεσιμότητα νερού (μόνο για χερσαία οικοσυστήματα) και το βάθος στο οποίο μπορεί να διεισδύσει το φως (στα υδάτινα οικοσυστήματα).

Εικόνα 2.11: Οι κοραλλιογενείς ύφαλοι έχουν μεγάλη μεικτή πρωτογενή παραγωγικότητα.

Εικόνα 2.11: Οι κοραλλιογενείς ύφαλοι έχουν μεγάλη μεικτή πρωτογενή παραγωγικότητα.

ΑΝΘΡΩΠΟΣ ΚΑΙ ΠΕΡΙΒΑΛΛΟΝ

ΠΕΡΙΛΗΨΗ

Οι οργανισμοί έχουν ανάγκη από ενέργεια την οποία εξασφαλίζουν με την τροφή τους. Οι τροφικές σχέσεις μεταξύ των οργανισμών διαφορετικών ειδών είναι ποιοτικές και ποσοτικές. Η απεικόνιση των ποιοτικών τροφικών σχέσεων που αναπτύσσονται μεταξύ των οργανισμών ενός οικοσυστήματος γίνεται με τις τροφικές αλυσίδες και τα τροφικά πλέγματα, ενώ η απεικόνιση των ποσοτικών τροφικών σχέσεων γίνεται με τις τροφικές πυραμίδες.

Μια τροφική πυραμίδα αποτελείται από τροφικά επίπεδα (επάλληλα ορθογώνια), σε καθένα από τα οποία περιλαμβάνονται όλοι οι οργανισμοί που τρέφονται απέχοντας «ίδιο αριθμό βημάτων» από τον ήλιο. Το πρώτο τροφικό επίπεδο, που βρίσκεται στη βάση της τροφικής πυραμίδας, είναι αυτό των παραγωγών, το δεύτερο τροφικό επίπεδο είναι αυτό των καταναλωτών πρώτης τάξης, το τρίτο τροφικό επίπεδο είναι αυτό των καταναλωτών δεύτερης τάξης κ.ο.κ.

Μια τροφική πυραμίδα, ανάλογα με το αν απεικονίζει τη μεταβολή της δεσμευμένης ενέργειας ή τη μεταβολή της βιομάζας ή τη μεταβολή του πληθυσμού από το ένα τροφικό επίπεδο ενός οικοσυστήματος στο άλλο, χαρακτηρίζεται ως πυραμίδα ενέργειας, βιομάζας ή πληθυσμού αντίστοιχα.

Έχει υπολογιστεί ότι μόνο το 10% περίπου της ενέργειας ενός τροφικού επιπέδου περνάει στο επόμενο, καθώς το 90% της ενέργειας χάνεται. Σε γενικές γραμμές, η ίδια πτωτική τάση (της τάξης του 90%) εμφανίζεται και στις τροφικές πυραμίδες βιομάζας. Οι τροφικές πυραμίδες πληθυσμού εμφανίζουν συνήθως πτωτική τάση από το ένα τροφικό επίπεδο στο άλλο, με εξαίρεση την τροφική πυραμίδα πληθυσμού που χαρακτηρίζεται ως ανεστραμμένη.

Ο ρυθμός με τον οποίο οι οργανισμοί ενός οικοσυστήματος παράγουν οργανική ύλη αποτελεί την παραγωγικότητα του οικοσυστήματος, που διακρίνεται σε πρωτογενή και σε δευτερογενή. Τόσο η πρωτογενής όσο και η δευτερογενής παραγωγικότητα διακρίνονται σε μεικτή και σε καθαρή παραγωγικότητα.

ΛΕΞΕΙΣ - ΚΛΕΙΔΙΑ

Τροφικές σχέσεις

Τροφικό επίπεδο

Τροφική αλυσίδα

Τροφικό πλέγμα

Τροφική πυραμίδα

Πυραμίδα βιομάζας

Πυραμίδα ενέργειας

Βιομάζα

Πυραμίδα πληθυσμού

Ανεστραμμένη πυραμίδα

Παραγωγικότητα

Πρωτογενής παραγωγικότητα

Δευτερογενής παραγωγικότητα

Μεικτή παραγωγικότητα

Καθαρή παραγωγικότητα

Φρυγανικό οικοσύστημα

ΚΕΦΑΛΑΙ0 2

ΕΡΩΤΗΣΕΙΣ - ΑΣΚΗΣΕΙΣ - ΠΡΟΒΛΗΜΑΤΑ

  1. Δύο κτηνοτρόφοι έχουν από ένα κοπάδι 100 προβάτων ο καθένας και τα πηγαίνουν για βοσκή σε διαφορετικούς βοσκότοπους. Ο πρώτος χρησιμοποιεί για βοσκότοπο μια ερημοποιημένη περιοχή της οποίας η πρωτογενής παραγωγικότητα είναι 500 g/m2 στους έξι μήνες και δεύτερος χρησιμοποιεί για βοσκότοπο μια περιοχή κοντά στο δέλτα ενός ποταμού με πρωτογενή παραγωγικότητα 2500 g/m2 στους έξι μήνες. Όλα τα πρόβατα στο διάστημα των έξι μηνών παρουσίασαν την ίδια ανάπτυξη.

 α.  

Ποιο από τα δύο βοσκοτόπια έχει μεγαλύτερη έκταση και κατά πόσο;

 β.  

Αν οι δύο κτηνοτρόφοι χρησιμοποιήσουν για τη βοσκή των προβάτων τους ίσες εκτάσεις των βοσκοτόπων τους, ποιος από τους δύο θα έχει μετά από έξι μήνες πρόβατα με μεγαλύτερο βάρος;

  1. Έστω ότι σε μια λίμνη ισχύει η τροφική αλυσίδα:
    φυτοπλαγκτόν → ζωοπλαγκτόν → μεγάλα ψάρια → υδρόβια πτηνά.
    Όλοι οι οργανισμοί κάθε τροφικού επιπέδου τρέφονται αποκλειστικά με οργανισμούς του προηγούμενου τροφικού επιπέδου. Εάν η βιομάζα των μικρών ψαριών είναι 5x104 Κg και η ενέργεια που εμπεριέχεται στο φυτοπλαγκτόν είναι 40 ΚJoules/Κg φυτοπλαγκτού:

 α.  

Να υπολογιστεί η βιομάζα των υπόλοιπων τροφικών επιπέδων και να σχεδιαστεί η αντίστοιχη τροφική πυραμίδα.

 β.  

Να υπολογιστεί η ενέργεια που εμπεριέχεται σε κάθε τροφικό επίπεδο και να σχεδιαστεί η αντίστοιχη τροφική πυραμίδα.

 γ.  

Με δεδομένο ότι το μέσο βάρος ενός πτηνού είναι 2,5 Kg, να υπολογιστεί ο αριθμός των υδρόβιων πτηνών που μπορούν να εξασφαλίσουν την τροφή τους μέσω αυτής της τροφικής αλυσίδας.

ΑΝΘΡΩΠΟΣ ΚΑΙ ΠΕΡΙΒΑΛΛΟΝ

   Εικόνα

  1. Χρησιμοποιώντας τις πληροφορίες του διαγράμματος να απαντήσετε στις ερωτήσεις:

 α.  

Τι ποσοστό της ενέργειας που παίρνουν τα φυτά από τον ήλιο το δεσμεύουν με τη φωτοσύνθεση;

 β.  

Ποια είναι η διαδικασία με την οποία τα φυτά επιστρέφουν στο περιβάλλον τους 2.000 KJ/m2;

 γ.  

Τι ποσοστό της ενέργειας που παίρνουν τα φυτοφάγα πτηνά από τα φυτά το επιστρέφουν στο περιβάλλον τους;

 δ.  

Τι ποσοστό της ενέργειας που προέρχεται από τον ήλιο ενσωματώνεται στους ιστούς των φυτοφάγων πτηνών;

 ε.  

Τι ποσοστό της ενέργειας που προέρχεται από τον ήλιο τα φυτοφάγα αρθρόποδα το επιστρέφουν στο περιβάλλον;









   Εικόνα

  1. Ο καλλιεργητής ενός αγροκτήματος ασχολείται με την καλλιέργεια δύο φυτικών ειδών και την εκτροφή ενός ζωικού είδους που είναι φυτοφάγο. Ποιος από τους εικονιζόμενους τρόπους διατροφής είναι ο λιγότερο και ποιος ο περισσότερο αποδοτικός από ενεργειακή άποψη και γιατί;
ΚΕΦΑΛΑΙ0 2

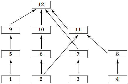
  1. Στην εικόνα παρουσιάζονται οι τροφικές σχέσεις σε ένα οικοσύστημα. Αν οι οργανισμοί 1, 2, 3, 4 αντιπροσωπεύουν παραγωγούς και όλοι οι υπόλοιποι καταναλωτές, να απαντήσετε στις ερωτήσεις:


Εικόνα



 α.  

Τι ονομάζουμε τροφική αλυσίδα, τι τροφικό πλέγμα και τι τροφικό επίπεδο;

 β.  

Πόσες διαφορετικές τροφικές αλυσίδες διαπιστώνετε ότι υπάρχουν στο οικοσύστημα;

 γ.  

Ποιος είναι ο κορυφαίος καταναλωτής του οικοσυστήματος;

 δ.  

Ποιος από τους οργανισμούς του οικοσυστήματος συμπεριφέρεται ταυτόχρονα και ως καταναλωτής 2ης και ως καταναλωτής 1ης τάξης; Ποιος οργανισμός είναι η τροφή του σε κάθε περίπτωση;

 ε.  

Ποιοι από τους καταναλωτές του οικοσυστήματος αναμένετε να είναι οι μεγαλύτεροι σε βιομάζα και γιατί;

 στ. 

Ποιος από τους οργανισμούς του οικοσυστήματος συμπεριφέρεται ταυτόχρονα και ως καταναλωτής 3ης και ως καταναλωτής 2ης τάξης; Ποιος οργανισμός είναι η τροφή του σε κάθε περίπτωση;

 ζ.  

Με ποιους άλλους οργανισμούς ο οργανισμός της ερώτησης (στ) ανήκει στο ίδιο τροφικό επίπεδο, όταν συμπεριφέρεται ως καταναλωτής 2ης τάξης;

 η.  

Ποια από τις έννοιες, η τροφική αλυσίδα ή το τροφικό πλέγμα, είναι πλησιέστερη προς την πραγματικότητα που υπάρχει στα φυσικά οικοσυστήματα και γιατί;

 θ.  

Αν εξαφανιστεί ο οργανισμός 2, ποιοι οργανισμοί θα επηρεαστούν τροφικά και γιατί;

 ι.  

Ποιοι από τους οργανισμούς της ερώτησης (θ) θα επηρεαστούν περισσότερο και γιατί;