Φυσική Τεύχος Β' (Γ Λυκείου Θετικών Σπουδών & Σπουδών Υγείας) - Βιβλίο Μαθητή
ΗΛΕΚΤΡΙΚΟ ΠΕΔΙΟ 3
Εικόνα
  • Νόμος Gauss
  • Δυναμικό
  • Κινήσεις σε ομογενές ηλεκτρικό πεδίο
  • Πυκνωτές και χωρητικότητα
  • Διηλεκτρικά
  • Βαρυτικό πεδίο
  • Σύνοψη
  • Ασκήσεις





 

 

 

 




Εάν σ’ ένα σημείο του χώρου που καταλαμβάνει το ηλεκ-τροστατικό πεδίο βρεθεί ένα φορτίο q θα δεχθεί δύναμη. Εάν το q είναι θετικό η δύναμη θα είναι ομόρροπη της έντασης, ενώ αν το q είναι αρνητικό αντίρροπη. Σχ. 3.1 Εάν σ’ ένα σημείο του χώρου που καταλαμβάνει το ηλεκτροστατικό πεδίο βρεθεί ένα φορτίο q θα δεχθεί δύναμη. Εάν το q είναι θετικό η δύναμη θα είναι ομόρροπη της έντασης, ενώ αν το q είναι αρνητικό αντίρροπη.




Ένα ακίνητο σημειακό ηλεκτρικό φορτίο <em>Q</em> δημιουργεί γύρω του στο χώρο ηλεκτροστατι-κό πεδίο. Σχ. 3.2 Ένα ακίνητο σημειακό ηλεκτρικό φορτίο Q δημιουργεί γύρω του στο χώρο ηλεκτροστατικό πεδίο.
3-1 ΕΙΣΑΓΩΓΗ

Το «πεδίο» μπήκε στο λεξιλόγιο των φυσικών στις αρχές του περασμένου αιώνα από τον Michael Faraday (Φαραντέι), που προσπαθούσε να εξηγήσει πώς αλληλεπιδρούν σώματα που δεν βρίσκονται σε επαφή.

Πεδίο (δυνάμεων) είναι η περιοχή του χώρου μέσα στην οποία το

κατάλληλο υπόθεμα δέχεται δύναμη.

 

Πεδίο μπορεί να δημιουργήσει μια μάζα (βαρυτικό πεδίο), ένα ακίνητο ηλεκτρικό φορτίο (ηλεκτροστατικό πεδίο) ή ένα φορτίο που κινείται (μαγνητικό πεδίο).

Σε όλες τις περιπτώσεις μάς ενδιαφέρει να γνωρίζουμε τι δύναμη θα δέχεται το υπόθεμα όταν το φέρουμε σε συγκεκριμένο σημείο του πεδίου. Η ανάγκη αυτή οδήγησε στην εισαγωγή του διανυσματικού μεγέθους ένταση που την ορίσαμε ως τη δύναμη ανά μονάδα υποθέματος.

Στο κεφάλαιο αυτό θα περιορισθούμε στη μελέτη του ηλεκτροστατικού και του βαρυτικού πεδίου. Το μαγνητικό πεδίο θα το δούμε ξεχωριστά, στο επόμενο κεφάλαιο.

Το κοινό ανάμεσα στο ηλεκτροστατικό και το βαρυτικό πεδίο είναι ότι η δύναμη που δέχεται το υπόθεμα έχει την ίδια διεύθυνση με την ένταση και ότι το έργο της δύναμης του πεδίου δεν εξαρτάται από τη διαδρομή, είναι δηλαδή διατηρητικά πεδία.

Αρχικά θα ασχοληθούμε με το νόμο του  Gauss, που  περιγράφει τη σχέση μεταξύ του φορτίου και του ηλεκτρικού πεδίου που δημιουργεί, στη συνέχεια με το δυναμικό, μέγεθος που περιγράφει με διαφορετικό (συμπληρωματικό) τρόπο,  το ηλεκτρικό πεδίο και, τέλος, με το πεδίο βαρύτητας.

 

3-2 ΕΝΤΑΣΗ ΗΛΕΚΤΡΙΚΟΥ ΠΕΔΙΟΥ

 

 

Υπενθυμίζουμε ότι ένταση σ’ ένα σημείο Α ενός ηλεκτροστατικού πεδίου είναι το σταθερό πηλίκο της δύναμης που ασκείται από το πεδίο σ’ ένα φορτίο q (υπόθεμα), που θα βρεθεί στο σημείο Α, προς το φορτίο αυτό.

 

E  =  F
q

 

Η ένταση είναι διανυσματικό μέγεθος που έχει την κατεύθυνση της δύναμης που ασκείται σε ένα θετικό φορτίο.

Εάν το πεδίο δημιουργείται από σημειακό φορτίο Q και η απόσταση του σημείου Α από το Q είναι r η δύναμη που θα δεχθεί το φορτίο q σύμφωνα με το νόμο

του Coulomb  θα έχει μέτρο F = Kc |Qq| . Από τον ορισμό της έντασης προκύπτει
r 2

για την ένταση πεδίου σημειακού φορτίου Q ότι

 

E = Kc |Q|
r 2

 

Η σχέση ανάμεσα στην ένταση του ηλεκτρικού πεδίου και στις πηγές του (φορτία) μπορεί να εκφραστεί με ένα αξιοσημείωτα απλό τρόπο. Για να γίνει αυτό χρειάζεται πρώτα να ορίσουμε ένα νέο μέγεθος, που ονομάζεται ηλεκτρική ροή.

3-3 ΗΛΕΚΤΡΙΚΗ ΡΟΗ

 

Έστω ένα ομογενές ηλεκτρικό πεδίο και μια επιφάνεια εμβαδού Α, κάθετη στις δυναμικές γραμμές του πεδίου (σχ. 3.3). Οι δυναμικές γραμμές του πεδίου σχεδιάζονται έτσι ώστε ο αριθμός τους που διαπερνά κάθετα τη μοναδιαία επιφάνεια  να είναι ανάλογος με το μέτρο της έντασης του πεδίου. Ο συνολικός αριθμός των γραμμών που διαπερνούν την επιφάνεια Α είναι ανάλογος με το γινόμενο. Το γινόμενο αυτό το ονομάζουμε ηλεκτρική ροή που διέρχεται από την επιφάνεια Α και το συμβολίζουμε με ΦΕ.

Αν η επιφάνεια Α δεν είναι κάθετη στις δυναμικές γραμμές, (σχ.3.4), ο αριθμός των δυναμικών γραμμών που διέρχονται από την επιφάνεια Α είναι ίσος με τον αριθμό των δυναμικών γραμμών που διέρχονται από την προβολή της επιφάνειας σε ένα επίπεδο κάθετο στις δυναμικές γραμμές.

 

 

Από τις επιφάνειες Α και Α΄ περνάει η ίδια ηλεκτρική ροή αφού από τις δύο επιφάνειες διέρ-χεται ο ίδιος αριθμός δυναμικών γραμμών.

 

Από το σχήμα 3.4 βλέπουμε ότι A' = A' συνθ. Εφόσον ο αριθμός των δυναμικών γραμμών που διέρχονται από την Α είναι ίσος με τον αριθμό των γραμμών που διέρχονται από την Α΄,  η ηλεκτρική ροή που διέρχεται από την επιφάνεια Α είναι ίση με τη ροή που διέρχεται από την επιφάνεια Α΄. Επειδή A' = A' συνθ  και  η ροή που διέρχεται από την επιφάνεια Α είναι

ΦΕ = ΕΑ συνθ

 

Η γωνία  θ είναι η γωνία που σχηματίζει ένα διάνυσμα κάθετο στην επιφάνεια Α, ας το συμβολίσουμε με Α, με τη διεύθυνση των δυναμικών γραμμών (σχ. 3.4). Πήραμε ένα κάθετο διάνυσμα και όχι απλά την κάθετη στην επιφάνεια επειδή μια επιφάνεια έχει δύο όψεις και, αντίστοιχα, η ηλεκτρική ροή μπορεί να είναι θετική ή αρνητική. Επομένως

 

Η ηλεκτρική ροή ΦE που διέρχεται από μια επίπεδη επιφάνεια,

εμβαδού Α, η οποία βρίσκεται μέσα σε ομογενές ηλεκτρικό πεδίο

έντασης Ε, είναι ίση με

 

  ΦΕ = ΕΑ συνθ (3.1)

 

όπου θ η γωνία που σχηματίζει το κάθετο στην επιφάνεια

διάνυσμα Α με τη διεύθυνση των δυναμικών γραμμών.

Η ηλεκτρική ροή στο SI μετριέται σε Ν m2/C.

Η επιφάνεια είναι τοποθετημένη κάθετα στις δυναμικές γραμμές, ομογενούς ηλεκτρικού πεδίου. Σχ. 3.3 Η επιφάνεια είναι τοποθε-τημένη κάθετα στις δυναμικές γραμμές, ομογενούς ηλεκτρικού πεδίου.

 

 

Σχ. 3.4 Από τις επιφάνειες Α και Α΄ περνάει η ίδια ηλεκτρική ροή αφού από τις δύο επιφάνειες διέρχεται ο ίδιος αριθμός δυναμικών γραμμών.

 

 

 

 

 

 

 

 

 

 

 

 

 

 

Για να βρούμε την ηλεκτρική ροή που διέρχεται από μια επιφάνεια τυχαίου σχήματος χωρίζουμε την επιφάνεια σε μικρά τμήματα.Σχ. 3.5 Για να βρούμε την ηλεκτρική ροή που διέρχεται από μια επιφάνεια τυχαίου σχήματος χωρίζουμε την επιφάνεια σε μικρά τμήματα.

 

Κλειστή επιφάνεια μέσα σε ηλεκτρικό πεδίο. Τα κάθετα διανύσματα ΔΑ εξ ορισμού κατευθύνονται προς τα έξω.Σχ. 3.6 Κλειστή επιφάνεια μέσα σε ηλεκτρικό πεδίο. Τα κάθετα διανύσματα ΔΑ εξ ορισμού κατευθύνονται προς τα έξω.

 

 

Το σημειακό φορτίο q βρίσκεται στο κέντρο σφαίρας α-κτίνας r. Σχ. 3.7 Το σημειακό φορτίο q βρίσκεται στο κέντρο σφαίρας ακτίνας r.

 

 

 

Στη γενικότερη περίπτωση όπου η επιφάνεια Α δεν είναι επίπεδη και βρίσκεται μέσα σε ανομοιογενές ηλεκτρικό πεδίο, επειδή ούτε οι γραμμές  του πεδίου τέμνουν παντού την επιφάνεια με την ίδια γωνία, ούτε η ένταση έχει παντού την ίδια τιμή, για να βρούμε την ηλεκτρική ροή πρέπει να χωρίσουμε την επιφάνεια σε μικρά τμήματα ΔA, τόσο μικρά ώστε καθένα από αυτά να μπορεί να θεωρηθεί επίπεδη επιφάνεια και σε καθένα από αυτά η ένταση του πεδίου να μπορεί να θεωρηθεί σταθερή. Η ηλεκτρική ροή ΔΦΕ που διέρχεται από μια στοιχειώδη επιφάνεια ΔΑ είναι ΔΦΕ = ΕΔA συνθ και  η ηλεκτρική ροή που διέρχεται από ολόκληρη την επιφάνεια Α προκύπτει από το άθροισμα αυτών των όρων

 

εικόνα

όπου Εi, θi οι τιμές των E και θ για κάθε ΔAi.

 

Συνήθως μας ενδιαφέρει η ηλεκτρική ροή που διέρχεται από μια κλειστή επιφάνεια. Θεωρήστε ένα ηλεκτρικό πεδίο και μέσα σ΄ αυτό μια κλειστή επιφάνεια σαν μπαλόνι (σχ. 3.6) ή με οποιοδήποτε άλλο σχήμα. Για να υπολογίσουμε την ηλεκτρική ροή που διέρχεται από αυτή την κλειστή επιφάνεια, ακολουθούμε τη διαδικασία που περιγράψαμε πιο πάνω. Χωρίζουμε την επιφάνεια σε πολύ μικρά τμήματα ΔΑ, υπολογίζουμε την ηλεκτρική ροή ΔΦΕ που διέρχεται από κάθε ένα από αυτά και, τέλος, αθροίζουμε όλους τους όρους. Το κάθετο διάνυσμα σε κάθε μικρό στοιχείο επιφάνειας ΔΑ, λαμβάνεται με φορά προς τα έξω. Αν σε ένα στοιχείο επιφάνειας όπως το ΔΑ1 οι δυναμικές γραμμές κατευθύνονται προς τα έξω, η γωνία θ1 είναι μικρότερη των 90ο, το συνημίτονο της γωνίας είναι θετικό και επομένως και η ηλεκτρική ροή ΔΦ1 που διέρχεται από το τμήμα αυτό της επιφάνειας είναι θετική. Σε άλλα τμήματα επιφάνειας, όπως το ΔΑ2 όπου οι δυναμικές γραμμές κατευθύνονται προς τα μέσα, θ2>90ο, και επομένως ΔΦ2<0.

Αν από την επιφάνεια εξέρχονται περισσότερες γραμμές από όσες εισέρχονται, η ολική ροή είναι θετική ενώ αν εισέρχονται περισσότερες από όσες εξέρχονται, αρνητική. Στο σχήμα 3.6 ο αριθμός των γραμμών που εισέρχονται είναι ίσος με τον αριθμό των γραμμών που εξέρχονται, επομένως η ολική ροή είναι μηδέν.

 

3-4 O ΝΟΜΟΣ ΤΟΥ GAUSS  (Γκάους)

 

Ο νόμος αυτός συνδέει την ηλεκτρική ροή που διέρχεται από μια κλειστή επιφάνεια με το φορτίο που περικλείει η επιφάνεια.

 

Έστω ένα σημειακό θετικό φορτίο q. Ας φανταστούμε μια σφαίρα ακτίνας r, όπως στο σχήμα 3.7, που  έχει κέντρο το σημείο στο οποίο βρίσκεται το φορτίο. Θα υπολογίσουμε την ηλεκτρική ροή που διέρχεται από την σφαίρα. Γνωρίζουμε ότι η ένταση του ηλεκτρικού πεδίου στην επιφάνεια της σφαίρας έχει μέτρο

 

E = Kc  q = 1 q
r2 4πεο r2

 

διεύθυνση ακτινική και φορά προς τα έξω.

 

Χωρίζουμε την επιφάνεια της σφαίρας σε στοιχειώδη τμήματα ΔΑ, τόσο μικρά ώστε το καθένα από αυτά να μπορεί να θεωρηθεί επίπεδο. Οι δυναμικές

γραμμές του πεδίου που δημιουργεί το q τέμνουν κάθετα κάθε στοιχειώδη επιφάνεια ΔΑ και το κάθετο διάνυσμα ΔΑ σε κάθε τέτοια επιφάνεια είναι παράλληλο με τις δυναμικές γραμμές. Η ολική ροή που διέρχεται από την επιφάνεια της σφαίρας είναι

 

  εικόνα        (3.3)

 

Ο όρος εικόναΔΑ δίνει το εμβαδόν της σφαιρικής επιφάνειας που είναι ίσο με 4πr2. Από τις σχέσεις (3.3) και (3.2) παίρνουμε

 

ΦΕ =   1 q 4πr2 = q
4πεο r2 εο

 

Από τη σχέση αυτή προκύπτει ότι η ηλεκτρική ροή (ΦΕ) είναι ανεξάρτητη της ακτίνας r της σφαίρας που επιλέξαμε. Αυτό είναι λογικό γιατί, το πλήθος των δυναμικών γραμμών που περνά από οποιαδήποτε σφαιρική επιφάνεια με κέντρο το φορτίο είναι ίδιο ανεξάρτητα από την ακτίνα της. Στην πραγματικότητα η επιφάνεια δεν χρειάζεται να είναι σφαιρική. Από οποιαδήποτε κλειστή επιφάνεια, που περικλείει το φορτίο q, (σχ. 3.8) θα περνάει ίδιος αριθμός δυναμικών γραμμών. Επομένως,  η ηλεκτρική ροή για κάθε κλειστή επιφάνεια που περικλείει το φορτίο q είναι ίση με αυτή που βρήκαμε για τη σφαίρα, δηλαδή

ΦΕ =   q
εο

 

Το συμπέρασμα στο οποίο καταλήξαμε γενικεύεται και στην περίπτωση που έχουμε πολλά σημειακά φορτία, ή φορτισμένα σώματα. Με την αρχή της επαλληλίας αποδεικνύεται ότι η ηλεκτρική ροή που διέρχεται από μια οποιαδήποτε κλειστή επιφάνεια είναι ίση με Qεγκο όπου Qεγκ το φορτίο που περικλείεται από την κλειστή επιφάνεια. Η παραπάνω πρόταση αποτελεί το νόμο του Gauss  για το ηλεκτρικό πεδίο. Σύμφωνα με αυτόν

 

η ηλεκτρική ροή που διέρχεται από μια κλειστή επιφάνεια ισούται

με το πηλίκο του ολικού φορτίου που περικλείει η επιφάνεια, προς

τη σταθερά εο.

 

ΦΕ =   Qεγκ
εο

 

Την κλειστή επιφάνεια που επιλέγουμε για να εφαρμόσουμε το νόμο του Gauss θα την ομομάζουμε επιφάνεια Gauss.

Κατά την εφαρμογή του νόμου του Gauss πρέπει να είμαστε προσεκτικοί. Ενώ το φορτίο Qεγκστη σχέση (3.4) είναι το φορτίο που βρίσκεται μέσα στην επιφάνεια Gauss, το Ε είναι το ολικό ηλεκτρικό πεδίο που οφείλεται τόσο σε φορτία που βρίσκονται μέσα στην επιφάνεια όσο και σε φορτία που βρίσκονται έξω από αυτήν.

 

Ο νόμος του Gauss είναι θεμελιώδους σημασίας στην ηλεκτροστατική. Η σημασία του είναι ανάλογη με αυτήν του νόμου του Coulomb. Στην πραγματικότητα ο νόμος του Gauss  και ο νόμος του Coulomb δεν είναι δυο ανεξάρτητοι φυσικοί νόμοι, αλλά ο ίδιος νόμος που εκφράζεται με δύο διαφορετικούς τρόπους.

 

Στη συνέχεια θα δούμε ότι ο νόμος του Gauss δίνει εύκολα την ένταση του ηλεκτρικού πεδίου σε περιπτώσεις όπου έχουμε συμμετρική κατανομή φορτίου.

 

H ηλεκτρική ροή που διέρχεται από τις δύο επιφάνειες είναι ίδια. Σχ. 3.8 H ηλεκτρική ροή που διέρχεται από τις δύο επιφάνειες είναι ίδια.

 

Το φορτίο q βρίσκεται έξω από την επιφάνεια. Οι δυναμικές γραμμές του πεδίου που δημιουργεί και εισέρχονται σ’ αυτή εξέρχονται από κάποιο άλλο σημείο απ’ αυτή. Η συνολική ηλεκτρική ροή που περνάει από την επιφάνεια είναι ίση με μηδέν. Σχ. 3.9 Το φορτίο q βρίσκεται έξω από την επιφάνεια. Οι δυναμικές γραμμές του πεδίου που δημιουργεί και εισέρχονται σ’ αυτή εξέρχονται από κάποιο άλλο σημείο απ’ αυτή. Η συνολική ηλεκτρική ροή που περνάει από την επιφάνεια είναι ίση με μηδέν.

 

Karl Friedrich Gauss. (1777-1855). Γερμανός, ένας από τους μεγαλύτερους μαθηματικούς όλων των αιώνων. Εικ. 3.1 Karl Friedrich Gauss. (1777-1855). Γερμανός, ένας από τους μεγαλύτερους μαθηματικούς όλων των αιώνων.

 

 

 

Εφαρμογές του νόμου του Gauss

 

Όπως είπαμε,  με το νόμο του Gauss μπορούμε να υπολογίσουμε εύκολα την ένταση του ηλεκτρικού πεδίου  σε  περιπτώσεις που το ηλεκτρικό φορτίο κατανέμεται συμμετρικά. Στις περιπτώσεις αυτές επιλέγουμε μια επιφάνεια (επιφάνεια Gauss) που έχει την ίδια συμμετρία με εκείνη της κατανομής του φορτίου.

 

ΠΑΡΑΔΕΙΓΜΑ 3.1

Ένα σφαιρικό κέλυφος που θεωρούμε ότι έχει αμελητέο πάχος (σχ.3.10) έχει ακτίνα α και φέρει φορτίο Q, ομοιόμορφα κατανεμημένο στην επιφάνειά του. Βρείτε την ένταση του ηλεκτρικού πεδίου στο εξωτερικό και στο εσωτερικό του σφαιρικού κελύφους.

 

Απάντηση:

 

Επειδή το φορτίο είναι ομοιόμορφα κατανεμημένο στην επιφάνεια του κελύφους, το πεδίο που δημιουργεί το κέλυφος έχει ακτινική διεύθυνση και η ένταση έχει την ίδια τιμή σε όλα τα σημεία που απέχουν το ίδιο από το κέντρο του κελύφους. Για τους λόγους αυτούς επιλέγουμε ως επιφάνεια  Gauss μια σφαιρική επιφάνεια, ομόκεντρη με το κέλυφος.

 

Α)        Η επιφάνεια Gauss έχει ακτίνα r μεγαλύτερη ή ίση της ακτίνας του

κελύφους, r ≥ α.

Χωρίζουμε την επιφάνεια σε πολύ μικρά τμήματα. Έστω ένα από αυτά, εμβαδού ΔΑ. Η κάθετη ΔΑ στην επιφάνεια ΔΑ και η ένταση του πεδίου σ΄ αυτή την περιοχή, έχουν την ίδια κατεύθυνση, (σχ. 3.11) επομένως η ροή που διέρχεται από την επιφάνεια ΔΑ είναι

ΔΦΕ = Ε ΔΑ συν 0 = Ε ΔΑ

Το ίδιο ισχύει και για κάθε άλλο τμήμα ΔΑ της επιφάνειας Gauss.

Άρα  η συνολική ροή είναι

  εικόνα (3.5)

 

 

Όμως από το νόμο του Gauss έχουμε

  ΦΕ Qεγκ  = Q (3.6)
εο εο

Από (3.5) και (3.6) έχουμε

 

  Ε r2 Q  επομένως Ε= 1 Q  
εο 4πεο r2

 

Αυτή όμως είναι η σχέση που δίνει την ένταση του πεδίου που δημιουργεί ένα σημειακό φορτίο Q, σε απόσταση r. Επομένως ο σφαιρικός φλοιός συμπεριφέρεται, στον εξωτερικό του χώρο, σαν να ήταν ένα σημειακό φορτίο συγκεντρωμένο στο κέντρο του.

 

Ας δούμε όμως τι συμβαίνει στο εσωτερικό

Το ηλεκτρικό φορτίο είναι ομοιόμορφα κατανεμημένο στο  σφαιρικό κέλυφος. Σχ. 3.10 Το ηλεκτρικό φορτίο είναι ομοιόμορφα κατανεμημένο στο  σφαιρικό κέλυφος. H επιφάνεια Gauss είναι σφαίρα ομόκεντρη με το κέλυφος με ακτίνα μεγαλύτερη ή ίση της ακτίνας του κελύφους. Σχ. 3.11 H επιφάνεια Gauss είναι σφαίρα ομόκεντρη με το κέλυφος με ακτίνα μεγαλύτερη ή ίση της ακτίνας του κελύφους.

 

Β)         Επιλέγουμε και πάλι μια σφαιρική επιφάνεια Gauss ομόκεντρη με το

κέλυφος που τώρα έχει ακτίνα r < α. Αν, όπως και πριν, φανταστούμε την

επιφάνεια χωρισμένη σε στοιχειώδη τμήματα, θα καταλήξουμε πάλι στη

σχέση

 

  εικόνα (3.7)

 

 

Σύμφωνα με  το νόμο του Gauss

  ΦΕ Qεγκ  όμως Qεγκ = 0  επομένως ΦΕ = 0 (3.8)
εο

 

Από (3.7) και (3.8) προκύπτει Ε=0

 

Δηλαδή στο εσωτερικό του κελύφους δεν υπάρχει ηλεκτρικό πεδίο.

H επιφάνεια Gauss είναι σφαίρα ομόκεντρη με το κέλυφος με ακτίνα μεγαλύτερη ή ίση της ακτίνας του κελύφους. Σχ. 3.12 Η επιφάνεια Gauss είναι σφαίρα ομόκεντρη με το κέλυφος και με μικρότερη ακτίνα
 

 

 

 

 

Παρατήρηση

 

Σε κάθε σώμα υπάρχει και θετικό και αρνητικό φορτίο. Στα ηλεκτρικά ουδέτερα σώματα, το ποσό του θετικού φορτίου είναι ίσο με το ποσό του αρνητικού φορτίου. Αν ένα σώμα είναι φορτισμένο πλεονάζει το θετικό ή το αρνητικό φορτίο. Σε ένα φορτισμένο αγωγό οι απωστικές δυνάμεις μεταξύ των φορτίων που πλεονάζουν είναι ισχυρότερες από τις ελκτικές δυνάμεις που δέχονται από τα φορτία που έχουν αντίθετο πρόσημο. Έτσι τα φορτία που πλεονάζουν τείνουν να απομακρυνθούν μεταξύ τους και συγκεντρώνονται στην επιφάνεια του αγωγού.1 Αν ο αγωγός είναι σφαιρικός το πλεονάζον φορτίο κατανέμεται ομοιόμορφα στην επιφάνεια του αγωγού. Επομένως το πεδίο που  δημιουργεί ένας στατικά φορτισμένος σφαιρικός αγωγός είναι όμοιο με το πεδίο ενός φορτισμένου σφαιρικού κελύφους.

Όλο το φορτίο του σφαιρικού αγωγού βρίσκεται στην επιφάνειά του. Εξωτερικά ο αγωγός συμπεριφέρεται σαν όλο του το φορτίο να είναι συγκεντρωμένο στο κέντρο του (σαν σημειακό φορτίο). Στο εσωτερικό του αγωγού το πεδίο είναι μηδέν. Σχ. 3.12 Όλο το φορτίο του σφαιρικού αγωγού βρίσκεται στην επιφάνειά του. Εξωτερικά ο αγωγός συμπεριφέρεται σαν όλο του το φορτίο να είναι συγκεντρωμένο στο κέντρο του (σαν σημειακό φορτίο). Στο εσωτερικό του αγωγού το πεδίο είναι μηδέν.
ΠΑΡΑΔΕΙΓΜΑ 3.2

Ένα πολύ μεγάλο (απείρου μήκους) σύρμα είναι ομοιόμορφα φορτισμένο. Αν το φορτίο που φέρει ανά μονάδα μήκους είναι λ (ονομάζεται και «γραμμική πυκνότητα φορτίου»), να βρεθεί η ένταση του ηλεκτρικού πεδίου που δημιουργεί.

 

Απάντηση:

 

Για λόγους συμμετρίας, το πεδίο που δημιουργεί ένα τέτοιο σύρμα είναι ακτινικό και η τιμή της έντασης είναι ίδια σε όλα τα σημεία που απέχουν το ίδιο από το σύρμα. Τα σημεία αυτά αποτελούν μια κυλινδρική επιφάνεια.

Για να εκμεταλλευτούμε τη συμμετρία του πεδίου, επιλέγουμε ως επιφάνεια Gauss την επιφάνεια κυλίνδρου που έχει άξονα το φορτισμένο σύρμα, μήκος L και βάσεις που έχουν ακτίνα r.

H ένταση του ηλεκτρικού πεδίου που δημιουργεί το σύρμα είναι κάθετη και έχει το ίδιο μέτρο σε κάθε σημείο της κυρτής επιφάνειας του κυλίνδρου.

 

1        Στην πραγματικότητα τα φορτία που μετακινούνται στον αγωγό είναι τα ελεύθερα ηλεκτρόνια.
Επιλέγουμε επιφάνεια Gauss μια κυλινδρική επιφάνεια ομοαξονική με το σύρμα.

Σχ. 3.14 Επιλέγουμε επιφάνεια Gauss μια κυλινδρική επιφάνεια ομοαξονική με το σύρμα.

 

Η ροή που διαπερνά τις βάσεις του κυλίνδρου είναι μηδέν, γιατί η ένταση είναι παράλληλη με τις πλευρές αυτές. Αν χωρίσουμε την κυρτή επιφάνεια του κυλίνδρου σε στοιχειώδη τμήματα, η κάθετη σε κάθε τέτοιο στοιχειώδες τμήμα είναι παράλληλη με την ένταση του πεδίου. Η ολική ροή που διέρχεται από τον κύλινδρο είναι:

 

  ΦΕ = Φ ΣΤΙΣ ΒΑΣΕΙΣ + Φ ΚΥΡΤΗΣ ΕΠΙΦΑΝΕΙΑΣ = Φ ΚΥΡΤΗΣ ΕΠΙΦΑΝΕΙΑΣ  

 

όμως εικόνα  

 

όμως ΦΕ = Ε 2pr L (3,9)

 

Το ολικό φορτίο που περικλείει η κυλινδρική επιφάνεια είναι  L λ. Επομένως ο νόμος του Gauss γράφεται

 

  ΦΕ Qεγκ  = λL (3.6)
εο εο

 

Αντικαθιστώντας την ηλεκτρική ροή από την (3.9) έχουμε

 

  Ε r L λL από όπου Ε = 1 λ , δηλαδή
εο 2πεο r

 

η ένταση σε ένα σημείο του πεδίου που δημιουργεί το σύρμα  είναι αντίστροφα ανάλογη της απόστασης από αυτό

 

ΠΑΡΑΔΕΙΓΜΑ 3.3

 

Έστω ένα επίπεδο φύλλο άπειρων διαστάσεων, που είναι ομοιόμορφα φορτισμένο. Το φορτίο ανά μονάδα επιφάνειας είναι σ (λέγεται και «επιφανειακή πυκνότητα φορτίου»). Ζητάμε την ένταση του ηλεκτρικού πεδίου που δημιουργεί η φορτισμένη επιφάνεια.

 

Απάντηση:

 

 Η ένταση του πεδίου, για λόγους συμμετρίας, έχει διεύθυνση κάθετη στο επίπεδο του φορτισμένου φύλλου και το ίδιο μέτρο σε δύο σημεία  που απέχουν εξίσου από το φορτισμένο φύλλο και βρίσκονται σε αντίθετες πλευρές.

Επιλέγουμε ως επιφάνεια Gauss την επιφάνεια ενός κυλίνδρου που έχει τον άξονά του κάθετο στο φορτισμένο φύλλο και τις δύο βάσεις του, εμβαδού Α, να ισαπέχουν από το φορτισμένο επίπεδο.

Επιλέγουμε επιφάνεια Gauss μια κυλινδρική επιφάνεια. Ο άξονας του κυλίνδρου. Σχ. 3.15 Επιλέγουμε επιφάνεια Gauss μια κυλινδρική επιφάνεια. Ο άξονας του κυλίνδρου είναι κάθετος στο φορτισμένο φύλλο και οι βάσεις του ισαπέχουν από αυτό.

 

Η ροή που διέρχεται από την κυρτή επιφάνεια του κυλίνδρου είναι μηδέν αφού κάθε στοιχειώδες τμήμα της είναι παράλληλο με τις δυναμικές γραμμές του πεδίου. Η ένταση του ηλεκτρικού πεδίου είναι κάθετη στις βάσεις του κυλίνδρου και το μέτρο της είναι ίδιο και στις δύο βάσεις. Η ροή που διέρχεται από κάθε βάση είναι ΕΑ. Η ολική ροή που διέρχεται από τον κύλινδρο είναι

 

  ΦΕ = Φ ΚΥΡΤΗΣ ΕΠΙΦΑΝΕΙΑΣ+ Φ ΣΤΙΣ ΒΑΣΕΙΣ = Φ ΣΤΙΣ ΒΑΣΕΙΣ = 2EA (3.10)

 

Το ολικό φορτίο που περιέχεται στην κυλινδρική επιφάνεια είναι σΑ. Σύμφωνα με τον νόμο του Gauss

 

  ΦΕ Qεγκ  ή    ΦΕ = σΑ (3.11)
εο εο

 

Από (3.11) και (3.10) προκύπτει

 

  2EA σΑ ή     Ε = σ (3.11)
εο ο

 

Από το αποτέλεσμα προκύπτει ότι η τιμή της έντασης είναι ανεξάρτητη της απόστασης από το φορτισμένο φύλλο.


Το ηλεκτρικό πεδίο που δημιουργεί το φορτισμένο φύλλο απείρων διαστάσεων είναι ομογενές σε κάθε περιοχή του χώρου που ορίζεται από αυτό.

 

Προσοχή: Η θερμότητα δεν πρέπει να συγχέεται με τη θερμοκρασία. Η θερμότητα είναι ενέργεια ενώ η θερμοκρασία είναι το μέγεθος που επινοήσαμε για να μετράμε αντικειμενικά πόσο ζεστό ή κρύο είναι ένα σώμα.

 

 
Ο χώρος γύρω από τα φορτισμένα σώματα είναι ηλεκτρικό πεδίο. Το ηλεκτρικό πεδίο ασκεί δύναμη F σε ένα φορτίο. Σχ. 2.16 ΣΟ χώρος γύρω από τα φορτισμένα σώματα είναι ηλεκτρικό πεδίο. Το ηλεκτρικό πεδίο ασκεί δύναμη F σε ένα φορτίο.

 

 

 

 

 

 

 

 

 

 

 

 

 

 

 

 

 

 

3-5 ΔΥΝΑΜΙΚΟ – ΔΙΑΦΟΡΑ ΔΥΝΑΜΙΚΟΥ

 

 

Υποθέστε ότι έχουμε μερικά ακίνητα φορτισμένα σώματα (σχ.3.16). Τα σώματα αυτά δημιουργούν γύρω τους ηλεκτρικό πεδίο. Αν σε κάποιο σημείο Α του ηλεκτρικού πεδίου τοποθετήσουμε ένα σωματίδιο με φορτίο q, το πεδίο θα ασκήσει στο φορτίο δύναμη F=Eq. Αν μετακινήσουμε το φορτίο q από το σημείο Α, σε ένα άλλο σημείο Β, του ηλεκτρικού πεδίου, σε όλη τη διάρκεια της διαδρομής το ηλεκτρικό πεδίο ασκεί στο φορτίο q δύναμη. H δύναμη αυτή, κατά τη μετακίνηση του φορτίου, παράγει ή καταναλώνει έργο.

Αποδεικνύεται ότι το έργο της δύναμης του πεδίου κατά τη μετακίνηση του φορτίου q, από το σημείο Α στο σημείο Β του ηλεκτρικού πεδίου, είναι το ίδιο, όποια διαδρομή και αν επιλέξουμε  (τέτοια πεδία ονομάζονται διατηρητικά). Αν μάλιστα το έργο αυτό διαιρεθεί με το φορτίο που μετακινείται, τότε το πηλίκο W/q, που εκφράζει το έργο ανά μονάδα φορτίου, είναι ανεξάρτητο όχι μόνο από τη διαδρομή αλλά και από το φορτίο που μετακινείται κάθε φορά.

Την ιδιότητα αυτή του ηλεκτρικού πεδίου την εκμεταλλευόμαστε για να ορίσουμε ένα νέο μέγεθος, το δυναμικό. Συγκεκριμένα :

 

Ονoμάζουμε δυναμικό του ηλεκτρικού πεδίου σε ένα σημείο του Α το

σταθερό πηλίκο του έργου της δύναμης που ασκεί το πεδίο σε φορτίο

q, κατά τη μετακίνηση του φορτίου q από το σημείο Α στο άπειρο,

προς το φορτίο που μετακινείται.

 

  V A  =  W A→∞ (3.13)
q

 

To δυναμικό είναι μονόμετρο μέγεθος. Η μονάδα του στο σύστημα SI είναι το 1 Volt (V), που ισοδυναμεί με 1 J/C.

 

Τη διαφορά των δυναμικών μεταξύ δύο σημείων Α και Β την ονομάζουμε διαφορά δυναμικού ή τάση των σημείων Α και Β.

 

Η διαφορά δυναμικού, VA -V B ανάμεσα σε δύο σημεία Α και Β του

ηλεκτρικού πεδίου είναι ίση με το πηλίκο του έργου που παράγει ή

καταναλώνει η δύναμη του πεδίου κατά τη μετακίνηση ενός φορτίου

q από το σημείο Α στο σημείο Β προς το φορτίο q.

 

  V A - V B  =  W A→B (3.14)
q

 

Το έργο της δύναμης του πεδίου όταν μετατοπίζεται φορτίο q ανάμεσα σε δύο σημεία που παρουσιάζουν διαφορά δυναμικού, είναι

  W A→B=(V A - V B)q  

 

Αν το φορτίο που μετακινείται είναι το στοιχειώδες φορτίο (e=1,6x10-19 C ) και η διαφορά δυναμικού που παρουσιάζουν τα σημεία Α και Β είναι 1V, το έργο της δύναμης του πεδίου είναι W=1V·1,6x10-19 C=1,6x10-19J. Το έργο αυτό το ονομάζουμε ηλεκτρονιοβόλτ και το συμβολίζουμε με 1 eV.

 

  1 eV = 1,6x10-19J  

         

Η διαφορά δυναμικού εκφράζει το έργο της δύναμης του πεδίου, ανά μονάδα φορτίου, κατά τη μετακίνηση ενός φορτίου μέσα στο ηλεκτρικό πεδίο. Επειδή το δυναμικό σχετίζεται με το έργο, είναι ένα μέγεθος εξαιρετικά χρήσιμο για τη μελέτη ενός προβλήματος από ενεργειακή άποψη.

 

Αν αφήσουμε σε ένα σημείο Α του ηλεκτρικού πεδίου ένα θετικό φορτίο αυτό θα κινηθεί στην κατεύθυνση της δύναμης που δέχεται από το πεδίο. Το έργο αυτής της δύναμης είναι θετικό και επομένως η διαφορά δυναμικού μεταξύ του σημείου Α και ενός άλλου σημείου Β στη διαδρομή του φορτίου (VA - VB) είναι θετική, δηλαδή το δυναμικό στο σημείο Β είναι μικρότερο από το δυναμικό στο σημείο Α.

Το ηλεκτρικό πεδίο αναγκάζει τα θετικά φορτία που αφήνονται (υo=0) σε ένα σημείο του να κινούνται στην κατεύθυνση στην οποία τα δυναμικά μικραίνουν. Αντίθετα, τα αρνητικά φορτία κινούνται προς την κατεύθυνση στην οποία τα δυναμικά αυξάνονται.

 

 

Το δυναμικό πεδίου που οφείλεται σε σημειακό φορτίο

 

Αποδεικνύεται ότι το δυναμικό του πεδίου που οφείλεται σε σημειακό φορτίο Q, σε ένα σημείο που απέχει από το φορτίο απόσταση r,  έχει τιμή

 

  V  = Kc  Q (3.15)
r

 

 

Παρατηρήσεις


1. Στη σχέση (3.15) το φορτίο μπορεί να είναι θετικό ή αρνητικό. Αντίστοιχα, το δυναμικό είναι θετικό ή αρνητικό.
   
2. Όταν το ηλεκτρικό πεδίο δημιουργείται από πολλά σημειακά φορτία Q1, Q2, Q3 … , για να υπολογίσουμε το δυναμικό στο σημείο Α (VA), στηριζόμαστε στην αρχή της επαλληλίας. Σύμφωνα με αυτή το δυναμικό του πεδίου που δημιουργούν στο σημείο Α όλα τα φορτία  ισούται με το άθροισμα των δυναμικών των πεδίων που θα δημιουργούσε το κάθε φορτίο Q1 , Q2 κλπ στο σημείο Α, δηλαδή
   
  VA = V1 + V2 + V3 +...

 

Δυναμικό φορτισμένου αγωγού

 

Ένας στατικά φορτισμένος αγωγός, δηλαδή ένας αγωγός που φέρει ακίνητα φορτία, έχει παντού το ίδιο δυναμικό, διότι αν το δυναμικό δεν ήταν ίδιο παντού δε θα είχαμε φορτία ακίνητα -σε ισορροπία- αλλά φορτία σε κίνηση.

 

 

 

 

 

 

 

 

 

Σημειακό φορτίο Q δημι-ουργεί στο χώρο ηλεκτρικό πεδίο. Το δυναμικό στο σημείο Α του πεδίου είναι . Σχ. 3.17 Σημειακό φορτίο Q δημιουργεί στο χώρο ηλεκτρικό πεδίο. Το δυναμικό στο σημείο Α του πεδίου είναι
VA  = Kc  Q
r

 

 

 

 

 

ΠΑΡΑΔΕΙΓΜΑ 3.4

Στις κορυφές Β και Γ νοητού ισόπλευρου τριγώνου ΑΒΓ πλευράς α, έχουν τοποθετηθεί τα σημειακά φορτία Q και –2Q, αντίστοιχα. Να υπολογιστούν:

 

α) Το δυναμικό του πεδίου στην κορυφή Α.
β) Το δυναμικό του πεδίου στο σημείο Μ, μέσον της  ΒΓ.
γ) Το έργο της δύναμης του πεδίου κατά τη μετακίνηση ενός ηλεκτρονίου από το σημείο Α στο Μ.
εικόνα Σχ. 3.18

Απάντηση:

 

α) Αν το φορτίο Q ήταν μόνο του, το πεδίο που θα δημιουργούσε θα είχε στο Α δυναμικό εικόνα
  Αντίστοιχα, το πεδίο που θα δημιουργούσε το φορτίο -2Q θα είχε στο Α δυναμικό εικόνα
  Το πεδίο που δημιουργούν και τα δύο φορτία μαζί στο σημείο Α έχει δυναμικό:
 
εικόνα
(3.16)
β) Με ανάλογο τρόπο βρίσκουμε το δυναμικό του σημείου Μ.
  εικόνα

(3.17)

 

γ) VΑ - VΜ = W A→M   επομένως W A→M = (VΑ - VΜ)(-e)
- e
   Αντικαθιστώντας τις τιμές του δυναμικού από τις (3.16) και (3.17) παίρνουμε                   W A→M = - Kc Qe
α

 

ΠΑΡΑΔΕΙΓΜΑ 3.5

 

Ένα πρωτόνιο βάλλεται από μεγάλη απόσταση, με ταχύτητα υ=400 m/s, προς ακίνητο πυρήνα άνθρακα. Να υπολογιστεί η ελάχιστη  απόσταση  από τον πυρήνα  στην οποία θα φτάσει το πρωτόνιο. Δίνονται: το στοιχειώδες φορτίο e = 1,6 x 10-19C, η μάζα του πρωτονίου mP = 1,6 x 10-27 kg, ο ατομικός αριθμός του άνθρακα: 6, η σταθερά του Coulomb Κc = 9 x 109 Ν m2 /C2. Θα υποθέσετε ότι ο πυρήνας παραμένει ακίνητος σε όλη τη διάρκεια του φαινομένου.

 

Απάντηση:

 

Το φορτίο του πυρήνα  του άνθρακα είναι Q=6e.

Στο σημείο Α, το πλησιέστερο προς τον πυρήνα σημείο στο οποίο φτάνει το πρωτόνιο, η ταχύτητά του στιγμιαία μηδενίζεται.

Εφαρμόζουμε το θεώρημα έργου - ενέργειας για το πρωτόνιο, κατά την κίνησή του από το άπειρο μέχρι τη θέση Α.

 

  W∞→Α= Κ A - Κ  ή      W∞→Α = 0 - 1  mPυ2 (3.18)
2
Όμως W∞→Α = - WA→∞ = - VAe (3.19)

όπου το δυναμικό που δημιουργεί ο πυρήνας στο σημείο Α. Αν το σημείο Α απέχει από τον πυρήνα απόσταση r

 

  VΑΚc Q = Κc 6e (3.20)
r r

Αντικαθιστώντας τις (3.19) και (3.20) στην (3.18) έχουμε

 

  - Κc 6e2 = - 1  mPυ επομένως        r = 12 Κc e2    από όπου      r = 10,8 x 10-6 m
r 2 mPυ2
 

 

3-6 Η ΔΥΝΑΜΙΚΗ ΕΝΕΡΓΕΙΑ ΠΟΛΛΩΝ
ΣΗΜΕΙΑΚΩΝ ΦΟΡΤΙΩΝ

 

 

Έστω ένα σύστημα  που αποτελείται από τρία σημειακά φορτία, τα q1, q2  και q3 (σχ. 3.19).  Ας ονομάσουμε τις θέσεις τους Α, Β, Γ και τις μεταξύ τους αποστάσεις α, β και γ, όπως στο σχήμα 3.19. Η ενέργεια που έχει η ομάδα των τριών φορτίων είναι ίση με το έργο που απαιτείται για να μεταφερθούν αυτά τα φορτία από πολύ μακριά και να τοποθετηθούν στις θέσεις τους. Ας συγκεντρώσουμε τα φορτία μεταφέροντάς τα ένα - ένα.

 

Αρχικά τοποθετούμε το q1 στο σημείο Α (a),  στη συνέχεια το q2 στο σημείο Β (b) και τέλος το q3 στο Γ ( c). Σχ. 3.20 Αρχικά τοποθετούμε το q1 στο σημείο Α(a), στη συνέχεια το q2 στο σημείο Β(b) και τέλος το q3 στο Γ(c).

 

Το φορτίο q1 μπορεί να μεταφερθεί στο σημείο Α χωρίς παραγωγή ή δαπάνη έργου.  Στη συνέχεια, μεταφέρουμε το q2 στο σημείο Β. Το φορτίο q2, κινείται μέσα στο πεδίο που έχει δημιουργηθεί από το q1. Το έργο που απαιτείται για να μεταφερθεί το φορτίο είναι αντίθετο του έργου της δύναμης του πεδίου.

 

  - W∞→B = WB→∞| = VBq2 = Κc q1q2 (3.21)
γ

 

Ας μεταφέρουμε τώρα το q3. Το έργο της δύναμης που απαιτείται για την μεταφορά του είναι αντίθετο του έργου της δύναμης του πεδίου που δημιουργούν τα q1 και q2 μαζί.

 

       - W∞→Γ = WΓ→∞ = VΓq3 (3.22)

 

Επειδή το δυναμικό στο σημείο Γ οφείλεται στα φορτία q1 και q2 και είναι

 

  VΓΚc q1 + Κc q2  
β α
Ένα αέριο εκτονώνεται αδιαβατικά από την αρχική κατά-σταση Α στην τελική  κατάσταση Β.Σχ. 3.19 Σύστημα τριών σημειακών φορτίων.

 

 

 

 

 

 

 

 

 

 

 

 

 

 

 

 

 

 

 

 

 

 

 

 

Το σύστημα δύο σημειακών φορτίων που απέχουν μεταξύ τους απόσταση r έχει δυναμική ενέργεια. Σχ. 3.21 Το σύστημα δύο σημειακών φορτίων που απέχουν μεταξύ τους απόσταση r έχει δυναμική ενέργεια.

η σχέση (3.22) γίνεται

 

  - W∞→Γ = Κc q1q3 + Κc q2q3 (3.23)
β α

 

Το συνολικό έργο, που απαιτείται για να συγκεντρώσουμε τα τρία φορτία,  προκύπτει από το άθροισμα των σχέσεων (3.21) και (3.23) και είναι

 

  W= Κc q1q2 + Κc q1q3 + Κc q2q3 (3.24)
γ β α

 

 Τόση είναι και η δυναμική ενέργεια του συστήματος

 

  U= Κc q1q2 + Κc q1q3 + Κc q2q3 (3.24)
γ β α

 

Να σημειώσουμε ότι η δυναμική ενέργεια που υπολογίσαμε ανήκει στο σύστημα των φορτίων. Δεν υπάρχει κανένας λογικός τρόπος να αποδώσουμε μέρος αυτής της ενέργειας σε κάποιο από τα φορτία.

 

Στην περίπτωση δύο σημειακών φορτίων q1 και q2 που απέχουν απόσταση r  η δυναμική ενέργεια του συστήματος είναι

 

  U  = Kc  q1q2 (3.26)
r

 

Από τη σχέση (3.26) προκύπτει ότι αν τα φορτία είναι ομώνυμα η δυναμική τους ενέργεια είναι θετική. Αυτό είναι συνέπεια των απωστικών δυνάμεων που αναπτύσσονται μεταξύ τους. Για να μεταφερθούν τα φορτία από πολύ μακριά και να πλησιάσουν σε απόσταση r πρέπει να προσφερθεί έργο στο σύστημα. Αντίθετα, αν τα φορτία είναι ετερώνυμα έλκονται και απαιτείται αρνητικό έργο για να τοποθετηθούν σε απόσταση r μεταξύ τους. Επομένως η δυναμική τους ενέργεια είναι αρνητική.

 

 

ΠΑΡΑΔΕΙΓΜΑ 3.6

 

Σφαιρίδιο μάζας m1= 22 x 10-5kg φορτισμένο με θετικό φορτίο q1= 11 x 10-7C βάλλεται με αρχική ταχύτητα υo= 30 m/s προς δεύτερο σφαιρίδιο με μάζα m2= 2m1 και φορτίο q2= 2q1 που είναι αρχικά ακίνητο σε απόσταση d = 2m από το πρώτο. Αν τα σφαιρίδια βρίσκονται πάνω σε οριζόντιο, λείο και μονωτικό δάπεδο να βρεθεί η ελάχιστη απόσταση L στην οποία θα πλησιάσουν. Δίνεται Κc = 9 x 109 Ν m2 /C2.

 

Απάντηση:

 

Οι δυνάμεις ανάμεσα στα σφαιρίδια είναι απωστικές. Έτσι το σώμα μάζας m1 επιβραδύνεται και το σώμα μάζας m2 επιταχύνεται. Όσο η ταχύτητα  του m1 είναι μεγαλύτερη της ταχύτητας του m2 η απόσταση μεταξύ των σωμάτων μικραίνει. Κάποια στιγμή οι ταχύτητές τους θα γίνουν ίσες και στη συνέχεια η ταχύτητα του m1 θα γίνει μεγαλύτερη από την ταχύτητα του m2 (τότε η απόσταση μεταξύ τους θα μεγαλώνει). Tα σώματα θα βρεθούν στην ελάχιστη δυνατή απόσταση μεταξύ τους τη στιγμή κατά την οποία οι ταχύτητές τους θα εξισωθούν υ1= υ2= υ.

Σχ. 3.22Σχ. (3.22)

 

Η μηχανική ενέργεια του συστήματος διατηρείται. Αν θεωρήσουμε ως αρχική θέση τη θέση από την οποία βάλλεται το σφαιρίδιο m1 και ως τελική τη θέση που τα σφαιρίδια βρίσκονται στην ελάχιστη απόσταση μεταξύ τους θα ισχύει

 

       Καρχ.+ Uαρχ.Κτελ.+ Uτελ. (3.22)

 

οπότε 1 m1υo2+ Κc q1q2 = 1 m1υ12+ 1 m2υ22+ Κc q1q2  
2 d 2 2 L
ή 1 m1υo2+ Κc 2q12 = 3 m1υ2+ Κc 2q12 (3.27)
2 d 2 L

 

Επειδή στο σύστημα δεν ασκούνται εξωτερικές δυνάμεις, η ορμή του συστήματος διατηρείται.

  VΑΚc Q = Κc 6e (3.20)
r r

Αντικαθιστώντας τις (3.19) και (3.20) στην (3.18) έχουμε

 

      Pαρχ. = Pτελ.  

 

Θεωρώντας θετική κατεύθυνση την αρχική φορά κίνησης του m1 η παραπάνω  σχέση γράφεται αλγεβρικά

 

  m1υo = m1υ1 + m2υ2   ή       m1υ0 = 3m1υ  

 

οπότε υ = υo  
3

 

αντικαθιστώντας στην (3.27) και λύνοντας ως προς L προκύπτει

 

   L = 6cq12   = 0,28 m
dm1υo2 + 6Κcq12

 

Παρατήρηση: Για τη λύση του προβλήματος χρησιμοποιήσαμε την αρχή διατήρησης της μηχανικής ενέργειας. Όμως, το πεδίο που δημιουργείται από κινούμενα φορτία είναι ηλεκτρομαγνητικό πεδίο και όταν, όπως συμβαίνει στο πρόβλημά μας τα φορτία επιταχύνονται ένα μέρος της ενέργειάς τους μεταφέρεται με τη μορφή ηλεκτρομαγνητικής ακτινοβολίας στο περιβάλλον

 
3-7 ΣΧΕΣΗ ΕΝΤΑΣΗΣ ΚΑΙ ΔΙΑΦΟΡΑΣ ΔΥΝΑΜΙΚΟΥ
ΣΤΟ ΟΜΟΓΕΝΕΣ ΗΛΕΚΤΡΟΣΤΑΤΙΚΟ ΠΕΔΙΟ

 

Η ένταση και το δυναμικό είναι μεγέθη που περιγράφουν το ηλεκτρικό πεδίο. Λογικό είναι, λοιπόν, τα δύο μεγέθη να σχετίζονται. Πράγματι υπάρχει μια γενική σχέση ανάμεσα στην ένταση και το δυναμικό η οποία όμως απαιτεί μαθηματικά που ξεφεύγουν από το επίπεδο αυτού του βιβλίου. Εμείς θα δούμε πώς σχετίζονται αυτά τα δύο μεγέθη στην περίπτωση που το ηλεκτρικό πεδίο είναι ομογενές.

 

Έστω το ομογενές ηλεκτρικό πεδίο του σχήματος 3.23. Αν στο σημείο Α αφεθεί ένα θετικό φορτίο q, θα δεχτεί δύναμη F=Εq στην κατεύθυνση των δυναμικών γραμμών και θα κινηθεί κατά μήκος της δυναμικής γραμμής στην οποία βρίσκεται. Έστω ότι Β είναι ένα άλλο σημείο, πάνω στην ίδια δυναμική γραμμή που απέχει από το σημείο Α απόσταση x. Το έργο της δύναμης F κατά τη μετακίνηση του φορτίου από το σημείο Α στο σημείο Β είναι

 

  W = F x = Eq x (3.28)

 

Γνωρίζουμε όμως ότι W = (VA - VB)q

Έτσι, η σχέση (3.28) γίνεται

 

  Eq x = (VA - VB)q   ή    Ε = VA - VB ή  Ε = V (3.29)
x x

 

όπου με V συμβολίσαμε τη διαφορά δυναμικού των σημείων Α και Β.

 

 

 

 

Θετικό σημειακό φορτίο q αφήνεται στο σημείο Α ομογενούς ηλεκτρικού πεδίου. Το πεδίο ασκεί δύναμη που έχει την κατεύθυνση των δυναμικών γραμμών. Σχ. 3.23 Θετικό σημειακό φορτίο q αφήνεται στο σημείο Α ομογενούς ηλεκτρικού πεδίου. Το πεδίο ασκεί δύναμη που έχει την κατεύθυνση των δυναμικών γραμμών.
Το έργο της δύναμης του πεδίου κατά τη μετακίνησή του από το Α στο Β είναι ίσο με το έργο κατά τη μετακίνησή του από το Α στο Γ. Σχ. 3.24 Το έργο της δύναμης του πεδίου κατά τη μετακίνησή του από το Α στο Β είναι ίσο με το έργο κατά τη μετακίνησή του από το Α στο Γ.

 

 

Ένα ηλεκτρόνιο αφήνε-ται μέσα σε ομογενές ηλεκτρικό πεδίο. Σχ. 3.25 Ένα ηλεκτρόνιο αφήνεται μέσα σε ομογενές ηλεκτρικό πεδίο.

 

 

 

 

 

 

 

Ας εξετάσουμε τώρα τη γενικότερη περίπτωση στην οποία τα σημεία Α και Β δεν βρίσκονται πάνω στην ίδια δυναμική γραμμή (σχ. 3.24). Αν αναγκάσουμε ένα φορτίο q, να κινηθεί από το σημείο Α στο Β κατά μήκος της ευθείας ΑΒ το έργο της δύναμης του πεδίου είναι

 

W = F(AB)συν θ = F(AB)  ΑΓ  = F(AΓ) = Eq x
 AB

 

και επειδή W = (VA - VB)q

προκύπτει πάλι η σχέση (3.29)

 

Γενικεύοντας το συμπέρασμα της (3.29) μπορούμε να πούμε ότι η ένταση στο ομογενές ηλεκτρικό πεδίο είναι ίση με το πηλίκο της διαφοράς δυναμικού δύο οποιωνδήποτε σημείων του ηλεκτρικού πεδίου προς την απόστασή τους x, μετρημένη κατά μήκος μιας δυναμικής γραμμής.

 

3-8 ΚΙΝΗΣΕΙΣ ΦΟΡΤΙΣΜΕΝΩΝ ΣΩΜΑΤΙΔΙΩΝ ΣΕ
ΟΜΟΓΕΝΕΣ ΗΛΕΚΤΡΟΣΤΑΤΙΚΟ ΠΕΔΙΟ

 

 

Δύο παράλληλες μεταλλικές πλάκες φορτισμένες με αντίθετα φορτία, όπως στο σχήμα, δημιουργούν ανάμεσά τους ομογενές ηλεκτρικό πεδίο. Αν μέσα σ’ αυτό το πεδίο βρεθεί ένα φορτισμένο σωματίδιο θα δεχτεί σταθερή δύναμη F=Eq και θα αποκτήσει σταθερή επιτάχυνση α = Eq/m.

 

Α.        Κίνηση χωρίς αρχική ταχύτητα

 

Ένα  ηλεκτρόνιο (σχ. 3.25) αφήνεται πολύ κοντά στην αρνητική πλάκα. Το ηλεκτρόνιο θα δεχτεί από το πεδίο δύναμη σταθερού μέτρου F = Ee (E: η ένταση του πεδίου και e: το στοιχειώδες ηλεκτρικό φορτίο) αντίρροπη της Ε  και  θα κινηθεί ευθύγραμμα ομαλά επιταχυνόμενα, με επιτάχυνση α = F / me

Η κίνηση του ηλεκτρονίου περιγράφεται από τις σχέσεις

 

  α = F / me = Ee / me
  υ = αt
x =  1 αt2
2

 

από τις οποίες μπορούμε να υπολογίσουμε:

 

1.  Πόσο χρόνο χρειάζεται το ηλεκτρόνιο για να φτάσει στην απέναντι πλάκα;

     Αν η απόσταση ανάμεσα στις πλάκες είναι d από τη σχέση d = 1  αt12
2
     βρίσκουμε εικόνα

2.  Με ποια ταχύτητα φτάνει το ηλεκτρόνιο στη θετική πλάκα;

 

Αντικαθιστώντας στη σχέση υ = at  το χρόνο που βρήκαμε παραπάνω βρίσκουμε εικόνα

 

Ας κάνουμε μια αριθμητική εφαρμογή για να δούμε για ποιας τάξης μεγέθους ταχύτητες και χρόνους μιλάμε.

Αν η διαφορά δυναμικού ανάμεσα στις μεταλλικές πλάκες είναι V = 1kV και η απόσταση μεταξύ τους d = 5 mm  η ένταση του πεδίου στο εσωτερικό του θα είναι Ε=2 x 105 N/C, η δύναμη που θα δεχθεί το ηλεκτρόνιο θα έχει μέτρο F=3,2 x 10-14 N (e=1,6 x 10-19 C), η επιτάχυνση θα είναι α=3,5 x 1016 m/s2 (me=9,1 x 10-31 kg), ο χρόνος για να φτάσει στον απέναντι οπλισμό t1 = 5,3 x 10-10s και η τελική του ταχύτητα υ1 =1,9 x 107 m/s

 

Διατάξεις που χρησιμοποιούν τον παραπάνω μηχανισμό (επιτάχυνση φορτισμένου σωματιδίου σε ομογενές ηλεκτροστατικό πεδίο) έχουν ευρεία εφαρμογή σε μια σειρά από συσκευές όπως ο φασματογράφος μάζας, ο καθοδικός σωλήνας και άλλες.

 

Β.        Κίνηση με αρχική ταχύτητα κάθετη  στις δυναμικές γραμμές

 

Θεωρούμε ότι οι  παράλληλες μεταλλικές πλάκες του σχήματος 3.26 είναι  φορτισμένες με φορτία +q και -q, έχουν μήκος L, απέχουν μεταξύ τους απόσταση d  και η διαφορά δυναμικού τους είναι V. Ένα ηλεκτρόνιο εισέρχεται  με αρχική ταχύτητα υ0 κάθετη στις δυναμικές γραμμές του ομογενούς πεδίου που σχηματίζεται ανάμεσα στις πλάκες. Το ηλεκτρόνιο κατά την κίνησή του μέσα στο ομογενές πεδίο δέχεται σταθερή δύναμη F.

 

Για τη μελέτη μιας τέτοιας κίνησης θα εφαρμόσουμε την αρχή της ανεξαρτησίας των κινήσεων.

 

Διαλέγουμε δύο άξονες πάνω στους οποίους αναλύουμε την κίνηση. Εδώ θα επιλέξουμε έναν άξονα παράλληλο στις δυναμικές γραμμές κι έναν κάθετο σ’ αυτές.

 

Αφού η διαφορά δυναμικού ανάμεσα στις φορτισμένες πλάκες είναι V, η ένταση του ηλεκτρικού πεδίου σε οποιοδήποτε σημείο του χώρου μεταξύ των πλακών

θα είναι E = V  (ομογενές πεδίο).
d

 

Στον άξονα x το ηλεκτρόνιο δεν δέχεται δύναμη και έτσι θα κινηθεί ευθύγραμμα ομαλά, διατηρώντας την αρχική του ταχύτητα υo .

 

Στον άξονα y δέχεται καθ’ όλη τη διάρκεια της κίνησης μια δύναμη σταθερή,

κατακόρυφη με φορά προς τα πάνω F = Ee    ή επειδή E =

V , F = Ve  . Το
d d

 

ηλεκτρόνιο θα  εκτελέσει σ’ αυτό τον άξονα ομαλά επιταχυνόμενη κίνηση χωρίς αρχική ταχύτητα με επιτάχυνση

 

  αy = F = Ee = Ve (3.30)
me me me

 

To ηλεκτρόνιο εισέρχε-ται στο ηλεκτρικό πεδίο με ταχύ-τητα κάθετη στις δυναμικές γραμμές. Η δύναμη που δέχεται από το πεδίο το αναγκάζει να διαγράψει παραβολική τροχιά. Εικ. 3.36 To ηλεκτρόνιο εισέρχεται στο ηλεκτρικό πεδίο με ταχύτητα κάθετη στις δυναμικές γραμμές. Η δύναμη που δέχεται από το πεδίο το αναγκάζει να διαγράψει παραβολική τροχιά.

 

 

 

Πειραματική διάταξη για τη μελέτη της απόκλισης μιας δέσμης ηλεκτρονίων μέσα σε ομογενές ηλεκτρικό πεδίο Εικ. 3.2 Πειραματική διάταξη για τη μελέτη της απόκλισης μιας δέσμης ηλεκτρονίων μέσα σε ομογενές ηλεκτρικό πεδίο

 

Όταν το ηλεκτρόνιο εξέρχεται από το πεδίο έχει αποκλίνει κατά y1 από την αρχική του διεύθυνση και η ταχύτητα του είναι συνισταμένη της αρχικής ταχύτητας υο και της ταχύτητας υ1y. Σχ. 3.27 Όταν το ηλεκτρόνιο εξέρχεται από το πεδίο έχει αποκλίνει κατά y1 από την αρχική του διεύθυνση και η ταχύτητα του είναι συνισταμένη της αρχικής ταχύτητας υο και της ταχύτητας υ1y.

Τελικά, στον άξονα x θα ισχύουν:

  υx = υo (3.31)
  x = υot (3.32)
ενώ στον y:    
  υy = ayt (3.33)
   y =  1 αyt2 (3.34)
2

 

Από τις σχέσεις αυτές μπορούν να υπολογισθούν:

 

1.  Χρόνος παραμονής στο πεδίο

 

Το ηλεκτρόνιο θα εξέλθει από το πεδίο όταν, στον άξονα x θα έχει μετατοπιστεί κατά L. Αν στην σχέση (3.32)  θέσουμε όπου x το  L και λύσουμε  ως προς t προκύπτει:

 

  t1 = L (3.35)
υo

 

2.  Απόκλιση από την αρχική διεύθυνση κίνησης στην έξοδο

 

Εάν στη σχέση (3.34) θέσουμε στη θέση του t το χρόνο παραμονής στο πεδίο βρίσκουμε την κατακόρυφη απόκλιση y του ηλεκτρονίου από την αρχική του θέση, κατά την έξοδό του από το πεδίο.

 

 
εικόνα
(3.36)

 

3.  Ταχύτητα εξόδου από το πεδίο

 

Κατά την έξοδό του από το πεδίο, η  ταχύτητα του ηλεκτρονίου στον άξονα x  θα είναι υ1x = υo ενώ στον  y θα είναι  υ1y = ayt1  και από τις (3.30) και (3.35)

 

   υ1y = Ve L  
dme υo

 

H ταχύτητα που θα έχει το ηλεκτρόνιο κατά την έξοδό του θα είναι

 

  εικόνα οπότε εικόνα  

 

και εφ φ = υ1y = VeL (3.37)
υ1x dme υo2

 

4.  Η εξίσωση της τροχιάς του ηλεκτρονίου

 

Η εξίσωση της τροχιάς του ηλεκτρονίου είναι η σχέση που συνδέει τις μετατοπίσεις του στους άξονες x και y.

Λύνουμε την (3.32) ως προς t και αντικαθιστούμε στην (3.34) λαμβάνοντας υπόψη και την (3.30). Βρίσκουμε έτσι μια σχέση y = f (x)

εικόνα

 

Πρόκειται για μια σχέση της μορφής y = αx2, άρα η τροχιά του ηλεκτρονίου είναι παραβολική.

 

Στη μελέτη της κίνησης του ηλεκτρονίου μέσα στο ομογενές ηλεκτρικό πεδίο δε λάβαμε καθόλου υπόψη το βάρος του. Αυτό έγινε γιατί το βάρος είναι αμελητέο συγκριτικά με την F. Ενδεικτικά αναφέρουμε ότι το βάρος ενός ηλεκτρονίου είναι we = 8,9 x 10-30 N  ενώ η ηλεκτρική δύναμη που δέχεται  ένα ηλεκτρόνιο στο εσωτερικό ενός ομογενούς ηλεκτρικού πεδίου σαν αυτό που περιγράψαμε με διαφορά δυναμικού V=1 kV και απόσταση μεταξύ των πλακών d=5mm είναι F=3,2 10-14 Ν, δηλαδή 36 x 1014 φορές μεγαλύτερη του βάρους. To συμπέρασμα αυτό, ότι το βάρος είναι αμελητέο συγκρινόμενο με την ηλεκτρική δύναμη, ισχύει και για τα άλλα στοιχειώδη σωματίδια -πρωτόνια, πυρήνες, ιόντα- όταν κινούνται μέσα στο ηλεκτρικό πεδίο.

 

 

ΠΑΡΑΔΕΙΓΜΑ 3.7

Δέσμη ηλεκτρονίων επιταχύνεται από την ηρεμία από διαφορά δυναμικού Vo. Στη συνέχεια μπαίνει σε ομογενές ηλεκτρικό πεδίο που σχηματίζεται ανάμεσα σε δυο φορτισμένες πλάκες (πλακίδια απόκλισης) κάθετα στις δυναμικές γραμμές του πεδίου. Η διαφορά δυναμικού ανάμεσα στις πλάκες είναι V και η μεταξύ τους απόσταση d. To μήκος των πλακών είναι L. Τα ηλεκτρόνια βγαίνοντας από το ομογενές πεδίο προσκρούουν σε φθορίζουσα οθόνη που είναι τοποθετημένη κάθετα στην αρχική διεύθυνση κίνησης. Η οθόνη απέχει απόσταση D από τα πλακίδια απόκλισης. Η όλη διάταξη βρίσκεται μέσα σ’ ένα σωλήνα υψηλού κενού ώστε να αποφεύγονται οι συγκρούσεις των ηλεκτρονίων με τα μόρια του αέρα. Να βρεθεί η θέση στην οποία θα πέσει η δέσμη πάνω στη φθορίζουσα οθόνη. Δίνονται το στοιχειώδες φορτίο e και η μάζα  του ηλεκτρονίου me.

Σχ.  3.28

Απάντηση:

Ο συντελεστής απόδοσης μιας μηχανής δίνεται από την σχέση (2.18)

  1 me υo2 = eVo οπότε εικόνα (3.38)
2

Η κίνηση των ηλεκτρονίων μέσα στο ηλεκτρικό πεδίο που δημιουργούν τα πλακίδια απόκλισης, μελετήθηκε στην προηγούμενη παράγραφο.

Όταν τα ηλεκτρόνια εξέλθουν από τα πλακίδια απόκλισης θα έχουν εκτραπεί από την αρχική τους πορεία κατά y1. H απόκλιση αυτή υπολογίστηκε στην  (3.36) επομένως

 
εικόνα
(3.39)

Η γωνία που σχηματίζει η ταχύτητα εξόδου των ηλεκτρονίων με την αρχική διεύθυνση κίνησης, επίσης υπολογίστηκε από τη σχέση

  εφ φ = VeL (3.40)
dme υo2

Τα ηλεκτρόνια βγαίνοντας από το ομογενές πεδίο των πλακιδίων κινούνται ευθύγραμμα ομαλά με υ1. Μεγεθύνοντας την περιοχή εξόδου (σχ. 3.29) βλέπουμε ότι σχηματίζεται ένα ορθογώνιο τρίγωνο με κάθετες πλευρές τις D και y2 και υποτείνουσα την τροχιά των ηλεκτρονίων. Ισχύει

  εφ φ = y2 οπότε    y2 = D εφ φ  
D

 

εικόνα Σχ. 3.29

 

Αντικαθιστώντας την (3.40) βρίσκουμε

  y2 = DVeL (3.41)
dme υo2

Η θέση της δέσμης στην οθόνη απέχει απόσταση y1+y2 από την αρχική διεύθυνση της δέσμης. Από τις  (3.38), (3,39) και (3.41) βρίσκουμε:

 

 
εικόνα
 

 

 

Ο ΚΑΘΟΔΙΚΟΣ ΣΩΛΗΝΑΣ

 

Ο καθοδικός σωλήνας, (σχ. 3.30), είναι ένας γυάλινος "σωλήνας" το εσωτερικό του οποίου βρίσκεται σε υψηλό κενό. H λειτουργία του στηρίζεται σε τρεις διαδοχικές διατάξεις.

Η πρώτη ονομάζεται τηλεβόλο ηλεκτρονίων και είναι υπεύθυνη για την παραγωγή, επιτάχυνση και εστίαση μιας δέσμης ηλεκτρονίων.

Η δεύτερη είναι ένας συνδυασμός ομογενών πεδίων. Μεταβάλλοντας την ένταση των πεδίων κατευθύνουμε τη δέσμη των ηλεκτρονίων.

Η τρίτη είναι η οθόνη στην οποία παρατηρούμε τη θέση όπου προσπίπτουν τα ηλεκτρόνια. Ο σωλήνας απέναντι από το τηλεβόλο είναι επιστρωμένος με ειδικό υλικό που έχει την ιδιότητα να  φθορίζει, δηλαδή να  εκπέμπει φως, όταν πάνω του προσπίπτουν σωματίδια με μεγάλη ταχύτητα. Πάνω σ΄ αυτό το τμήμα του σωλήνα, που αποτελεί την οθόνη, πέφτουν με μεγάλη ταχύτητα τα ηλεκτρόνια της δέσμης. Στο σημείο στο οποίο πέφτουν τα ηλεκτρόνια η οθόνη φθορίζει έντονα και δημιουργείται μια φωτεινή κηλίδα.

 

εικόνα Σχ. 3.30

 

            Στο αριστερό άκρο  του σχήματος 3.30  φαίνεται το τηλεβόλο. Τα ηλεκτρόνια παράγονται εκεί με τη θέρμανση ενός μεταλλικού νήματος (κάθοδος). Θερμαίνοντας ένα μέταλλο δίνουμε σε κάποια από τα ελεύθερα ηλεκτρόνιά του κινητική ενέργεια αρκετή για να  το εγκαταλείψουν.  Στη συνέχεια τα ηλεκτρόνια επιταχύνονται  από το ηλεκτρικό πεδίο που δημιουργείται ανάμεσα στην κάθοδο και σε ένα άλλο ηλεκτρόδιο (άνοδος). Η άνοδος βρίσκεται σε δυναμικό υψηλότερο από το δυναμικό της καθόδου και φέρει οπή. Τα περισσότερα ηλεκτρόνια που επιταχύνονται προς την άνοδο προσκρούουν σ΄ αυτή. Όσα από αυτά περνάνε από την οπή σχηματίζουν δέσμη και κινούνται προς την οθόνη με την οριζόντια ταχύτητα  που απέκτησαν. Η διαφορά δυναμικού μεταξύ ανόδου  και καθόδου είναι μερικά kV. Έτσι, η ταχύτητα που αποκτούν τα ηλεκτρόνια είναι της τάξεως των 107 m/s.

 

Στο τηλεβόλο, υπάρχουν διατάξεις που επιτρέπουν τον έλεγχο του αριθμού των ηλεκτρονίων που κατευθύνονται προς την οθόνη και την  εστίαση της δέσμης.

 

Το εσωτερικό του καθοδικού σωλήνα βρίσκεται σε υψηλό κενό (περίπoυ 10-7 atm). Έτσι ελαχιστοποιούνται οι κρούσεις των ηλεκτρονίων της δέσμης με τα μόρια του αέρα που περιέχονται σ’ αυτόν.

 

 

 

 

 

 

Πειραματική διάταξη για τη μελέτη της απόκλισης μιας δέσμης ηλεκτρονίων μέσα σε ομογενές ηλεκτρικό πεδίο Εικ. 3.3 Τηλεβόλο ηλεκτρονίων.

 

 

 

 

 

 

 

 

 

 

Ατμοστρόβιλος σε εργοστάσιο παραγωγής ηλεκτρικής ενέργειας. Εικ. 3.4 Παλμογράφος.

 

Ατμοστρόβιλος σε εργοστάσιο παραγωγής ηλεκτρικής ενέργειας. Σχ. 3.31 Εναλλασσόμενη τάση.

 

Ατμοστρόβιλος σε εργοστάσιο παραγωγής ηλεκτρικής ενέργειας. Σχ. 3.32 Πριονωτή τάση.

Η δέσμη των ηλεκτρονίων διέρχεται στη συνέχεια ανάμεσα από δύο ζεύγη μεταλλικών πλακιδίων (πλακίδια απόκλισης). Στο ένα ζεύγος  τα μεταλλικά πλακίδια είναι οριζόντια και το ηλεκτρικό πεδίο που δημιουργείται ανάμεσά τους εκτρέπει τη δέσμη των ηλεκτρονίων κατακόρυφα. Το άλλο ζεύγος πλακιδίων είναι κατακόρυφο και εκτρέπει τη δέσμη των ηλεκτρονίων οριζόντια. Οι σχέσεις (3.39), (3.41) δείχνουν ότι η απόκλιση είναι ανάλογη της διαφοράς δυναμικού που εφαρμόζεται μεταξύ των πλακιδίων. Έτσι το σημείο της οθόνης στο οποίο προσπίπτει η δέσμη εξαρτάται από τις τάσεις που εφαρμόζουμε σε κάθε χρονική στιγμή στα δύο ζεύγη πλακιδίων. Εάν η διαφορά δυναμικού και  στα δύο ζεύγη πλακιδίων απόκλισης είναι μηδενική τα ηλεκτρόνια της δέσμης κινούνται χωρίς να αποκλίνουν από την ευθύγραμμη τροχιά τους και προσκρούουν στο κέντρο της οθόνης.

 

Μετά την έξοδο από τα πεδία των πλακιδίων απόκλισης και μέχρι την πρόσκρουση στη φθορίζουσα οθόνη  τα ηλεκτρόνια  κινούνται ευθύγραμμα ομαλά.

 

Ο καθοδικός σωλήνας αποτελεί το βασικό στοιχείο του παλμογράφου. Πιο σύνθετες παραλλαγές του, πάνω όμως στην ίδια αρχή λειτουργίας, αποτελούν οι οθόνες της τηλεόρασης και του υπολογιστή.

 

 

ΠΑΛΜΟΓΡΑΦΟΣ

 

Μια ειδική εφαρμογή του καθοδικού σωλήνα είναι ο παλμογράφος. Το κύριο στοιχείο ενός παλμογράφου είναι ένας καθοδικός σωλήνας του οποίου η οθόνη είναι βαθμολογημένη ώστε να μας επιτρέπει να κάνουμε μετρήσεις.

Εξωτερικά ο παλμογράφος είναι ένα κουτί με μια οθόνη στην μπροστινή πλευρά και διάφορους ρυθμιστές (κουμπιά). Με τους ρυθμιστές υπάρχει η δυνατότητα:

α) Να ρυθμίζεται η φωτεινότητα της κηλίδας. Η ρύθμιση αυτή αντιστοιχεί σε μεταβολή της τάσης που επιταχύνει τα ηλεκτρόνια στο τηλεβόλο.
β) Να ρυθμίζεται η τάση ΄΄σάρωσης΄΄ για την οποία θα μιλήσουμε πιο κάτω.
γ) Να εφαρμόζεται εξωτερικά τάση στα πλακίδια οριζόντιας και κατακόρυφης απόκλισης.
δ) Να εστιάζεται η δέσμη ώστε η κηλίδα να γίνεται όσο το δυνατό μικρότερη και να ξεχωρίζει καθαρά.

 

Εάν μεταξύ των πλακιδίων κατακόρυφης εκτροπής εφαρμόσουμε μια τάση που μεταβάλλεται με τον χρόνο, έστω μια τάση της μορφής υy=V ημωt (εναλλασσόμενη τάση) (σχ. 3.31) και στα πλακίδια οριζόντιας εκτροπής δεν εφαρμόζεται  τάση η φωτεινή κηλίδα θα κινείται πάνω- κάτω σύμφωνα με τις αυξομειώσεις της υy. Για εναλλασσόμενες τάσεις όπως αυτή του δικτύου της ΔΕΗ η κηλίδα κινείται τόσο γρήγορα (50 φορές το δευτερόλεπτο) ώστε το μάτι να τη βλέπει σαν μια κατακόρυφη γραμμή.

 

Τάση σάρωσης

 

Εάν μεταξύ των πλακιδίων οριζόντιας εκτροπής εφαρμόσουμε τάση υx η οποία αυξάνεται γραμμικά και στη συνέχεια ελαττώνεται απότομα (πριονωτή τάση σχ. 3.32) η κηλίδα στην οθόνη θα κινείται οριζόντια και ισοταχώς από τα αριστερά προς τα δεξιά και θα επιστρέφει απότομα πίσω, για

να ξαναρχίσει πάλι την ίδια κίνηση. Αυτή η  παλινδρομική οριζόντια κίνηση της κηλίδας ονομάζεται σάρωση της οθόνης. Την τάση σάρωσης την εφαρμόζει ο ίδιος ο παλμογράφος και υπάρχει δυνατότητα ρύθμισης της συχνότητα της υx ώστε να επιτυγχάνουμε γρήγορη ή αργή σάρωση.

 

Μερικές από τις πιο απλές χρήσεις του παλμογράφου είναι.

 

α)        Μέτρηση συνεχούς τάσεως

 

Απενεργοποιούμε την τάση σάρωσης και εφαρμόζουμε την τάση V που θέλουμε να μετρήσουμε στα πλακίδια κατακόρυφης απόκλισης. Η κηλίδα αποκλίνει κατακόρυφα (σχ. 3.33α). Από την απόσταση της κηλίδας από το κέντρο της οθόνης μπορούμε να βρούμε την εφαρμοζόμενη συνεχή τάση V.

 

β)        Μέτρηση εναλλασσόμενης τάσης

 

Απενεργοποιούμε την τάση σάρωσης και στα πλακίδια κατακόρυφης απόκλισης εφαρμόζουμε τάση της μορφής υy=Vημωt (εναλλασσόμενη τάση) (σχ. 3.31). Η κηλίδα θα ανεβοκατεβαίνει γρήγορα κατακόρυφα και στην οθόνη του παλμογράφου θα σχηματιστεί μια κατακόρυφη γραμμή (σχ. 3.33β). Από το μήκος της γραμμής μπορούμε να υπολογίσουμε το V (πλάτος της εναλλασσόμενης τάσης). Συγκεκριμένα το μήκος της γραμμής  είναι ανάλογο του 2V.

 

(α) Συνεχής τάση V εφαρμόζεται στα πλακίδια κατακόρυφης απόκλισης, η απόσταση d της κηλίδας από το κέντρο της οθόνης είναι ανάλογη της τάση V. β) Εναλλασσόμενη τάση εφαρμόζεται στα πλακίδια κατακόρυφης απόκλισης, το μήκος της γραμμής στην οθόνη είναι ανάλογο του διπλάσιου πλάτους της εναλλασσόμενης τάσης.

 

γ)        Μελέτη κυματομορφών

 

Εφαρμόζουμε ταυτόχρονα τη υx (τάση σάρωσης), στα πλακίδια οριζόντιας απόκλισης και τη υy (εναλλασσόμενη) στα πλακίδια κατακόρυφης απόκλισης. Αυτό που προκύπτει στην οθόνη είναι μια κυματοειδής γραμμή (εικ. 3.5) που ονομάζεται κυματομορφή της τάσης υy. Μπορούμε έτσι να παρακολουθήσουμε στην οθόνη του παλμογράφου και να μελετήσουμε τάσεις που μεταβάλλονται με το χρόνο, όπως η εναλλασσόμενη αλλά και πιο σύνθετες.

 

Επειδή τα ηλεκτρόνια έχουν πολύ μικρή μάζα, η απόκλιση της δέσμης των ηλεκτρονίων στον καθοδικό σωλήνα συμβαίνει σχεδόν ακαριαία και ο παλμογράφος έχει τη δυνατότητα να δείξει πολύ γρήγορες μεταβολές στην τάση.

 

 

 

 

 

 

 

 

 

 

 

 

Σχ. 3.33 (α) Συνεχής τάση V εφαρμόζεται στα πλακίδια κατακόρυφης απόκλισης, η απόσταση d της κηλίδας από το κέντρο της οθόνης είναι ανάλογη της τάση V.
β) Εναλλασσόμενη τάση εφαρμόζεται στα πλακίδια κατακόρυφης απόκλισης, το μήκος της γραμμής στην οθόνη είναι ανάλογο του διπλάσιου πλάτους της εναλλασσόμενης τάσης.

 

 

Η κυματομορφή μιας εναλλασσόμενης τάσης όπως φαίνεται στην οθόνη του παλμογράφου.Σχ. 3.33 (Η κυματομορφή μιας εναλλασσόμενης τάσης όπως φαίνεται στην οθόνη του παλμογράφου.
Ένας πυκνωτής αποτελείται από δύο γειτονικούς αγωγούς φορτισμένους. Οι αγωγοί φορτίζονται με φορτία +Q και –Q. Σχ. 3.34 Ένας πυκνωτής αποτελείται από δύο γειτονικούς αγωγούς φορτισμένους. Οι αγωγοί φορτίζονται με φορτία +Q και –Q.

 

 

 

 

 

Τύποι πυκνωτών. Εικ. 3.6 Τύποι πυκνωτών.

 

 

Επίπεδος πυκνωτής Σχ. 3.35 Επίπεδος πυκνωτής

 

 

 

 

3-9 ΠΥΚΝΩΤΗΣ ΚΑΙ ΧΩΡΗΤΙΚΟΤΗΤΑ

Ο πυκνωτής είναι μια διάταξη που αποθηκεύει ηλεκτρικό φορτίο και ηλεκτρική δυναμική ενέργεια. Ένας πυκνωτής αποτελείται από δύο αγωγούς που βρίσκονται κοντά και χωρίζονται μεταξύ τους από το κενό, τον αέρα, ή από άλλο μονωτή. Οι αγωγοί του σχήματος 3.34 αποτελούν ένα πυκνωτή. Οι δύο αγωγοί που αποτελούν τον πυκνωτή ονομάζονται οπλισμοί.

 

Πυκνωτής ονομάζεται σύστημα δύο γειτονικών αγωγών (οπλισμοί),

που χωρίζονται μεταξύ τους με κάποιο μονωτικό υλικό. Οι αγωγοί

φορτίζονται με φορτία +Q και -Q.

 

Φορτίο του πυκνωτή ονομάζεται το θετικό φορτίο του ενός από τους οπλισμούς του, ενώ  τάση του πυκνωτή, ονομάζεται η διαφορά δυναμικού V, μεταξύ των οπλισμών του. Σε έναν πυκνωτή αποθηκεύεται πολύ πιο εύκολα φορτίο, από ότι σε κάθε ένα μεμονωμένο αγωγό από αυτούς που αποτελούν τον πυκνωτή.

 

Σε κάθε πυκνωτή η τάση του είναι ανάλογη του φορτίου του, δηλαδή το πηλίκο του φορτίου προς την τάση είναι σταθερό. Το πηλίκο αυτό το ονομάζουμε χωρητικότητα του πυκνωτή.

 

Χωρητικότητα C ενός πυκνωτή ονομάζεται το σταθερό πηλίκο του

φορτίου του (Q) προς την τάση  του (V).

 

  C =  Q  
V

 

Μονάδα χωρητικότητας είναι το Farad, που συμβολίζεται με το F. 

1F=1 C/V.

 

Ονομάζεται έτσι προς τιμήν του Michael Faraday, ο οποίος μεταξύ των άλλων, ερεύνησε και το θέμα της χωρητικότητας. Το 1Farad είναι πολύ μεγάλη χωρητικότητα. Οι χωρητικότητες των πυκνωτών που χρησιμοποιούνται στην πράξη είναι της τάξης του μικροφαράντ, (1μF=10-6F), του νανοφαράντ, (1nF=10-99F) και του πικοφαράντ, (1pF=10-12F).

Οι πυκνωτές παριστάνονται με δύο μικρές παράλληλες ισοϋψείς γραμμές, με ακροδέκτες συνδεδεμένους στο μέσον τους. -||-

 

Υπάρχουν πολλοί τύποι πυκνωτών. Στην εικόνα 3.6 φαίνονται μερικοί από αυτούς. Συνήθως παίρνουν το όνομά τους από το σχήμα των οπλισμών τους. Ο σφαιρικός πυκνωτής αποτελείται από δύο ομόκεντρους σφαιρικούς αγωγούς και ο κυλινδρικός από δύο ομοαξονικούς κυλινδρικούς αγωγούς. Ο επίπεδος πυκνωτής αποτελείται από δύο επίπεδες παράλληλες, μεταλλικές πλάκες, ίδιας επιφάνειας Α, που απέχουν μεταξύ τους απόσταση d και βρίσκονται η μια απέναντι στην άλλη.

 

Η χωρητικότητα ενός επίπεδου πυκνωτή είναι ανάλογη της επιφάνειας Α των οπλισμών και αντίστροφα ανάλογη της απόστασης d μεταξύ των οπλισμών.

 

  C = εο  A  
d

 

Γενικότερα η χωρητικότητα ενός πυκνωτή εξαρτάται από τα γεωμετρικά στοιχεία της διάταξης ( δηλαδή από το μέγεθος, το σχήμα, τις σχετικές θέσεις των δύο αγωγών) και από το είδος του μονωτικού υλικού (ονομάζεται και διηλεκτρικό) ανάμεσα στους οπλισμούς του.

 

Οι πυκνωτές αποτελούν βασικά στοιχεία των ηλεκτρικών και ηλεκτρονικών κυκλωμάτων. Όταν γυρίζουμε το κουμπί του ραδιοφώνου για να επιλέξουμε σταθμό μεταβάλλουμε τη χωρητικότητα ενός πυκνωτή. Το φως που εκπέμπει το φλας της φωτογραφικής μηχανής προέρχεται από την εκφόρτιση ενός πυκνωτή. Οι πυκνωτές χρησιμοποιούνται ακόμα στους καθοδικούς σωλήνες, στα τσιπ των υπολογιστών και σε χιλιάδες άλλες εφαρμογές.

 

 

 

Η λειτουργία του φλας της φωτογραφικής μηχανής στηρίζεται στην εκφόρτιση ενός πυκνωτή δια μέσου μιας λυχνίας ξένου. Καθώς εκφορτίζεται ο πυκνωτής το αέριο ξένο ιονίζεται με αποτέλεσμα την έντονη αναλαμπή μικρής διάρκειας Εικ. 3.7 Η λειτουργία του φλας της φωτογραφικής μηχανής στηρίζεται στην εκφόρτιση ενός πυκνωτή δια μέσου μιας λυχνίας ξένου. Καθώς εκφορτίζεται ο πυκνωτής το αέριο ξένο ιονίζεται με αποτέλεσμα την έντονη αναλαμπή μικρής διάρκειας.
ΠΑΡΑΔΕΙΓΜΑ 3.8

Οι οπλισμοί ενός επίπεδου πυκνωτή έχουν επιφάνεια Α=4cm2 και η απόσταση τους είναι d=2mm.
Υπολογίστε:

α)         Τη χωρητικότητά του.

β)         Το φορτίο που θα αποκτήσει ο πυκνωτής αν συνδεθεί σε πηγή τάσης V=12V.

Δίνεται εo= 8,85 x 10-12 C2 / (N m2)

 

Απάντηση:

 

Η χωρητικότητα ενός επίπεδου πυκνωτή δίνεται από τη σχέση:

  C = εo A  
d

 

από την οποία, με αντικατάσταση, βρίσκουμε:

 

C = (8,85 x 10-12 C2c ) 4 x 10-4m2 = 17,7 x 10-13 F = 1,77 pF
N m2 2 x 10-3m

 

To φορτίο του πυκνωτή, όταν συνδεθεί με την πηγή, θα είναι:

 

  Q = CV = 1,77 pF 12V = 21,24 pC = 21,24 x 10-12 C  

 

ΠΑΡΑΔΕΙΓΜΑ 3.9

 

Ένας επίπεδος πυκνωτής έχει χωρητικότητα 10μF και φορτίζεται σε πηγή με τάση V=100V. Στη συνέχεια, αφού αποσυνδεθεί από την πηγή, οι οπλισμοί του απομακρύνονται έως ότου η απόσταση μεταξύ τους διπλασιαστεί. Να υπολογιστούν:

α)         η νέα χωρητικότητα του πυκνωτή και

β)         η τάση του μετά την απομάκρυνση των οπλισμών του.

 

Απάντηση:

 

Η αρχική χωρητικότητα του πυκνωτή υπολογίζεται από τη σχέση

  Co = εo A (3.42)
d

Όταν διπλασιάσουμε την απόσταση των οπλισμών του, η χωρητικότητά του γίνεται

  C = εo A (3.43)
2d

Διαιρώντας κατά μέλη τις σχέσεις (3.43) και (3.42) παίρνουμε:

  C = Co = 5 μF  
2

To φορτίο στους οπλισμούς του θα παραμείνει ίδιο και μετά την απομάκρυνση των οπλισμών. Εφόσον ο πυκνωτής δε συνδέεται με κάποιο κύκλωμα οι οπλισμοί του είναι απομονωμένοι αγωγοί και θα διατηρήσουν το φορτίο τους. Αφού με την απομάκρυνση των οπλισμών η χωρητικότητα μεταβάλλεται, αλλά το φορτίο μένει το ίδιο, θα αλλάξει η τάση στους οπλισμούς του πυκνωτή. Αν η νέα τάση του πυκνωτή είναι V΄ μπορούμε να γράψουμε

  C = Q (3.44)
V'

Πριν την απομάκρυνση των οπλισμών του, η χωρητικότητα του πυκνωτή ήταν:

  Co = Q (3.45)
V

Διαιρώντας κατά μέλη τις σχέσεις (3.45) και (3.44) παίρνουμε:

 

  Co = V' ή    V' = Co V επομένως   V' = 200V  
C V C

 

 

 

3-10 ΕΝΕΡΓΕΙΑ ΑΠΟΘΗΚΕΥΜΕΝΗ ΣΕ ΦΟΡΤΙΣΜΕΝΟ
ΠΥΚΝΩΤΗ

 

 

 

Σε προηγούμενη παράγραφο είδαμε ότι όλες οι διατάξεις φορτίου έχουν ορισμένη ηλεκτρική δυναμική ενέργεια U, ίση με το έργο που απαιτείται για να τοποθετηθούν τα φορτία στις θέσεις τους. Ένας φορτισμένος πυκνωτής έχει δυναμική ενέργεια U η οποία δίνεται από τη σχέση.

 

  U = 1 CV2 (3.46)
2

 

Η ενέργεια του φορτισμένου πυκνωτή αποδίδεται κατά την εκφόρτισή του. Αν ενώσουμε τους δύο οπλισμούς του πυκνωτή με ένα αγωγό θα μετακινηθούν φορτία από τον ένα οπλισμό στον άλλο μέχρι οι δύο οπλισμοί να αποκτήσουν το ίδιο δυναμικό. Τότε λέμε ότι ο πυκνωτής εκφορτίστηκε. Κατά την εκφόρτιση του πυκνωτή η αποθηκευμένη ηλεκτρική δυναμική ενέργεια μετατρέπεται σε θερμότητα στον αγωγό που συνδέει τους οπλισμούς.

Υπολογισμός της ενέργειας φορτισμένου πυκνωτή

Για να υπολογίσουμε τη δυναμική ενέργεια που έχει αποθηκευμένη ένας φορτισμένος πυκνωτής, ας φανταστούμε μια υποθετική διαδικασία φόρτισης: Σε ένα αρχικά αφόρτιστο πυκνωτή παίρνουμε μικρές ποσότητες φορτίου  +dq από τον ένα οπλισμό και τις τοποθετούμε στον άλλο. Ο οπλισμός από τον οποίο αφαιρείται θετικό φορτίο θα  φορτιστεί αρνητικά ενώ ο οπλισμός στον οποίο προσθέτουμε θετικό φορτίο, θα φορτιστεί θετικά. Έστω qo, και Vo οι τελικές τιμές για το φορτίο και την τάση του πυκνωτή.

Η μεταφορά του πρώτου φορτίου dq από τον ένα οπλισμό στον άλλο γίνεται χωρίς να καταναλώσουμε έργο. Με την απόσπαση όμως του πρώτου φορτίου +dq από τον ένα οπλισμό και την εγκατάστασή του στον άλλο, ο πρώτος οπλισμός θα έχει φορτίο –dq και ο δεύτερος +dq. Aυτό θα έχει ως αποτέλεσμα τη δημιουργία πεδίου. Τώρα πια, η μεταφορά  νέου φορτίου dq απαιτεί προσπάθεια (έργο), εξ αιτίας της δύναμης dF΄=Edq που ασκεί το πεδίο στο φορτίο. Η δύναμη dF που μετακινεί το φορτίο πρέπει να εξουδετερώσει τη δύναμη dF΄ του πεδίου. Όσο προχωράει η φόρτιση του πυκνωτή, το ηλεκτρικό του πεδίο θα γίνεται πιο ισχυρό και  θα απαιτείται ολοένα και μεγαλύτερο έργο για τη μετακίνηση φορτίου dq. Το έργο της δύναμης dF είναι θετικό και ίσο απολύτως με το έργο της δύναμης dF΄ του πεδίου.

Αν κάποια στιγμή η τάση του πυκνωτή είναι V, το έργο της δύναμης που απαιτείται για τη μετακίνηση φορτίου dq, από τον ένα οπλισμό στον άλλο είναι

  dW = V dq (2.23)

 

Ισχύει     C = q        ή       V =  1 q
V C

Η γραφική παράσταση της σχέσης V = f(q) από την στιγμή που το φορτίο του πυκνωτή είναι μηδέν μέχρι να αποκτήσει την τελική του τιμή qo, είναι ευθεία που περνάει από την αρχή των αξόνων (σχ. 3.37). Από τη γραφική παράσταση παρατηρούμε ότι αν το σχήμα με το μπλε χρώμα μπορεί να θεωρηθεί παραλληλόγραμμο -και μπορεί να θεωρηθεί αν το dq είναι απειροστά μικρό- το εμβαδόν του θα είναι ίσο με V. dq και θα δίνει το έργο που απαιτείται για τη μεταφορά του φορτίου dq. To συνολικό έργο που απαιτείται για να φορτιστεί ο πυκνωτής θα είναι ίσο με το εμβαδόν του τριγώνου από την γραμμή του διαγράμματος μέχρι τον άξονα q, δηλαδή

W = 1 qoVo    ή      W =  1 CVo2
2 2

Επομένως η δυναμική ενέργεια του φορτισμένου πυκνωτή είναι

  U =  1 CVo2  
2

 

 

 

 

 

Ο πυκνωτής φορτίζεται με την μεταφορά απειροστά μικρών φορτίων dq από τον ένα οπλισμό στον άλλο. Σχ. 3.36 Ο πυκνωτής φορτίζεται με την μεταφορά απειροστά μικρών φορτίων dq από τον ένα οπλισμό στον άλλο.

 

 

 

Από τη γραφική παρά-σταση της σχέσης V=q/C μπορούμε να υπολογίσουμε την ενέργεια του πυκνωτή. Σχ. 3.37 Από τη γραφική παράσταση της σχέσης V=q/C μπορούμε να υπολογίσουμε την ενέργεια του πυκνωτή.
ΠΑΡΑΔΕΙΓΜΑ 3.10

Πυκνωτής χωρητικότητας C1=4μF, φορτίζεται από την πηγή, τάσης V=20V, με φορτίο Q. Στη συνέχεια ο πυκνωτής αποσυνδέεται από την πηγή και συνδέεται με αφόρτιστο πυκνωτή χωρητικότητας C2=12μF όπως στο σχήμα 3.39:

α) Να υπολογιστεί η κοινή τάση V΄ που θα αποκτήσουν οι πυκνωτές μετά τη σύνδεσή τους.
β) Το φορτίο που θα αποκτήσει κάθε πυκνωτής μετά τη σύνδεση.
γ) Με τη σύνδεση των δυο πυκνωτών μεταβάλλεται η ενέργεια του συστήματος. Πόσο μεταβλήθηκε η ενέργεια; Πού οφείλεται η μεταβολή αυτή;

 

 

Απάντηση:

 

Ο πυκνωτής χωρητικότητας C1, κατά τη σύνδεσή του με την  πηγή απέκτησε φορτίο

  Q = C1V = 80 μC  

 

Μετά την αποσύνδεση της πηγής και τη σύνδεση των δύο πυκνωτών μεταξύ τους, ένα μέρος του φορτίου Q μετακινείται ώστε να φορτιστεί και ο πυκνωτής C2. Οι πυκνωτές C1 και C2 αποκτούν φορτία Q1 και Q2, αντίστοιχα και η ( κοινή) διαφορά δυναμικού στους οπλισμούς γίνεται V΄.

 

α) Σύμφωνα με την αρχή διατήρησης του φορτίου:  
  Q = Q1 + Q2 (3.47)
  Για κάθε ένα από τους πυκνωτές ισχύει:  
  Q1 = C1και Q2 = C1 (3.48)
  Αντικαθιστώντας τις (3.48) στην (3.47) έχουμε:  
  Q = C1 V΄ + C2   ή   Q = (C1 + C2 ) V΄    επομένως V' =  Q = 5V
C1 + C2

 

β) Αντικαθιστώντας την τιμή του V΄στις σχέσεις (3.48) υπολογίζουμε τα φορτία που απέκτησαν οι πυκνωτές:
  Q1 = 20 μC και Q2 = 60 μC
  Παρατηρούμε ότι ο πυκνωτής με τη μεγαλύτερη χωρητικότητα "κρατάει"  και το περισσότερο φορτίο.
   
γ) Η ενέργεια του συστήματος μεταβλήθηκε  κατά

 

Η θερμότητα που δαπανάται για κάθε κύκλο λειτουργίας της μηχανής θα υπολογιστεί από τη σχέση (2.17)

ΔU = Uμετά - Uπρίν = 1 C12 + 1  C22 - 1   C1 V2 = -6 x 10-4J
2 2 2

Το αρνητικό πρόσημο σημαίνει ότι η ενέργεια του συστήματος ελαττώθηκε. Η ηλεκτρική ενέργεια που χάθηκε από το σύστημα έγινε θερμότητα στους αγωγούς κατά τη μετακίνηση φορτίου από τον ένα πυκνωτή στον άλλο.

Σχ. 3.38 Σχ. 3.38

 

 

 

 

 

Σχ. 3.39 Σχ. 3.39

 

 

 

 

 

 

 

 

 

 
3-11 ΠΥΚΝΩΤΕΣ ΚΑΙ ΔΙΗΛΕΚΤΡΙΚΑ

Διηλεκτρικά  ή μονωτές ονομάζονται τα υλικά όπως το λάδι, το γυαλί, το λαδόχαρτο κ.ά., που δεν επιτρέπουν την κίνηση ηλεκτρικών φορτίων στο εσωτερικό τους. Οι περισσότεροι πυκνωτές έχουν ένα διηλεκτρικό ανάμεσα στους οπλισμούς τους. Ένας συνηθισμένος τύπος πυκνωτή αποτελείται από δύο μακριές λουρίδες μεταλλικών φύλλων, που είναι οι οπλισμοί, ανάμεσα στις οποίες βρίσκεται ένα φύλλο πλαστικού. Ένα τέτοιο σύστημα ΄΄σάντουιτς΄΄(σχ. 3.40) τυλίγεται σε μορφή ρολού και ο πυκνωτής που δημιουργείται με αυτόν τον τρόπο μπορεί να έχει χωρητικότητα αρκετά μικροφαράντ.

 

Η τοποθέτηση διηλεκτρικού μεταξύ των οπλισμών ενός πυκνωτή εξυπηρετεί τρεις λειτουργίες. α) λύνει το πρόβλημα της συγκράτησης των οπλισμών του πυκνωτή σε μικρή απόσταση μεταξύ τους χωρίς να έρχονται σε επαφή (οι οπλισμοί του πυκνωτή επειδή έχουν αντίθετα φορτία, έλκονται και έχουν την τάση να ακουμπήσουν). β) πολλές φορές τα ηλεκτρικά πεδία που δημιουργούνται ανάμεσα στους οπλισμούς του πυκνωτή είναι πολύ ισχυρά και υπάρχει ο κίνδυνος να δημιουργηθεί σπινθήρας, ο οποίος καταστρέφει τον πυκνωτή. Επειδή πολλοί μονωτές αντέχουν σε ισχυρότερα πεδία από τα πεδία που αντέχει ο αέρας είναι προτιμότερη η χρήση τους. Η μέγιστη ένταση ηλεκτρικού πεδίου στην οποία αντέχει ένας μονωτής ονομάζεται διηλεκτρική αντοχή. γ) με τη χρήση διηλεκτρικού αυξάνεται η χωρητικότητα ενός πυκνωτή.

 

Το τελευταίο μπορούμε να το παρατηρήσουμε εύκολα ως εξής. Με ένα βολτόμετρο μετράμε τη διαφορά δυναμικού ανάμεσα στους οπλισμούς ενός φορτισμένου πυκνωτή που έχει αποσυνδεθεί από την πηγή που τον φόρτισε. Έστω ότι μας δείχνει τιμή Vo. Αν ανάμεσα στους οπλισμούς του πυκνωτή βάλουμε ένα φύλλο διηλεκτρικού -γυαλί, χαρτί, πλαστικό- η διαφορά δυναμικού παίρνει τιμή V μικρότερη από την αρχική. Όταν απομακρύνουμε το διηλεκτρικό η διαφορά δυναμικού επανέρχεται στην αρχική της τιμή Vo.

 

Εάν τοποθετήσουμε διηλεκτρικό ανάμεσα στους οπλισμούς φορτισμένου πυκνωτή το βολτόμετρο δείχνει ότι η διαφορά δυναμικού μειώνεται

 

Αφού με την εισαγωγή του διηλεκτρικού η τάση ελαττώνεται ενώ το φορτίο παραμένει αμετάβλητο, η χωρητικότητα του πυκνωτή αυξάνεται.

Αν η χωρητικότητα του πυκνωτή με το διηλεκτρικό είναι C ενώ χωρίς το διηλεκτρικό είναι Co, o λόγος

  K = C (3.49)
Co

λέγεται διηλεκτρική σταθερά  του υλικού.

H διηλεκτρική σταθερά Κ είναι καθαρός αριθμός, μεγαλύτερος της μονάδας και χαρακτηρίζει το υλικό.

Πυκνωτής "σάντουιτς". Αποτελείται από δυο μεταλλικά φύλλα που διαχωρίζονται από διηλεκτρικό. Σχ. 3.40 Πυκνωτής "σάντουιτς". Αποτελείται από δυο μεταλλικά φύλλα που διαχωρίζονται από διηλεκτρικό.

 

 

 

 

 

 

 

 

 

 

Σχ. 3.41 Εάν τοποθετήσουμε διηλεκτρικό ανάμεσα στους οπλισμούς φορτισμένου πυκνωτή το βολτόμετρο δείχνει ότι η διαφορά δυναμικού μειώνεται.

 

 

 

 

 

 

 

 

 

 

 

 

 

 

Σχ. 3.42 (α) Ένα απλό μονοατομικό μόριο εκτός ηλεκτρικού πεδίου δεν είναι δίπολο. Το κέντρο της κατανομής του αρνητικού φορτίου συμπίπτει με τον πυρήνα όπου είναι συγκεντρωμένο το θετικό φορτίο. (β) Το ίδιο μόριο όταν βρίσκεται μέσα σε ηλεκτρικό πεδίο μετατρέπεται σε δίπολο. (γ) κάποια μόρια, όπως αυτό του νερού, είναι δίπολα από την κατασκευή τους, είτε βρίσκονται σε ηλεκτρικό πεδίο είτε όχι.

 

 

 

 

Σχ. 3.43 (α) Όταν τα δίπολα βρίσκονται εκτός ηλεκτρικού πεδίου είναι τυχαία προσανατολισμένα. (β) Τα δίπολα που βρίσκονται μέσα σε ηλεκτρικό πεδίο τείνουν να ευθυγραμμισθούν με αυτό. Η ευθυγράμμιση δεν είναι απόλυτη, λόγω της θερμικής κίνησης των μορίων.

 

Η χωρητικότητα ενός επίπεδου πυκνωτή με διηλεκτρικό είναι:

  C = K Co    ή      C = K εo Α  
d

 

Ας δούμε όμως πού οφείλεται η αύξηση της χωρητικότητας ενός πυκνωτή όταν ανάμεσα  στους οπλισμούς του τοποθετηθεί διηλεκτρικό.

Από τη σχέση C = Q/V προκύπτει ότι εφ΄ όσον το φορτίο παραμένει αμετάβλητο και η χωρητικότητα αυξάνεται κατά τον παράγοντα K, με την εισαγωγή του διηλεκτρικού η τάση του πυκνωτή ελαττώνεται κατά τον ίδιο παράγοντα (K). Γνωρίζουμε ότι στο ομογενές ηλεκτρικό πεδίο ή ένταση είναι E = V/d. Αφού η τάση του πυκνωτή ελαττώνεται κατά τον παράγοντα K και η ένταση του ηλεκτρικού πεδίου μεταξύ των οπλισμών του γίνεται K φορές μικρότερη. Επομένως τα φορτία που δημιουργούν το πεδίο πρέπει να έχουν μειωθεί. Αν και το φορτίο στους οπλισμούς του πυκνωτή παραμένει αμετάβλητο, το ηλεκτρικό του πεδίο προκαλεί ανακατανομή στα φορτία του διηλεκτρικού. Το φαινόμενο ονομάζεται πόλωση.

Τα μόρια του διηλεκτρικού ή είναι δίπολα ή γίνονται δίπολα όταν εισάγονται σε ηλεκτρικό πεδίο (σχ. 3.42).

 

(α) Ένα απλό μονοατομικό μόριο εκτός ηλεκτρικού πεδίου δεν είναι δίπολο. Το κέντρο της κατανομής του αρνητικού φορτίου συμπίπτει με τον πυρήνα όπου είναι συγκεντρωμένο το θετικό φορτίο. (β) Το ίδιο μόριο όταν βρίσκεται μέσα σε ηλεκτρικό πεδίο μετατρέπεται σε δίπολο. (γ) κάποια μόρια, όπως αυτό του νερού, είναι δίπολα από την κατασκευή τους, είτε βρίσκονται σε ηλεκτρικό πεδίο είτε όχι.

 

Τα δίπολα αυτά προσανατολίζονται όταν βρεθούν στο ομογενές ηλεκτρικό πεδίο που δημιουργείται μεταξύ των οπλισμών του πυκνωτή (σχ. 3.43).

 

(α) Όταν τα δίπολα βρίσκονται εκτός ηλεκτρικού πεδίου είναι τυχαία προσανατολισ-μένα.  (β) Τα δίπολα που βρίσκονται μέσα σε ηλεκτρικό πεδίο τείνουν να ευθυγραμμισθούν με αυτό. Η ευθυγράμμιση δεν είναι απόλυτη, λόγω της θερμικής κίνησης των μορίων.

 

 

Ο προσανατολισμός των διπόλων έχει ως αποτέλεσμα η επιφάνεια του διηλεκτρικού που βρίσκεται σε επαφή με τον θετικό οπλισμό να εμφανίζει αρνητικό φορτίο και η επιφάνεια που βρίσκεται σε επαφή με τον αρνητικό  οπλισμό, θετικό φορτίο (σχ. 3.44). Έτσι το συνολικό φορτίο που δημιουργεί το πεδίο είναι μικρότερο από το φορτίο που φέρουν οι οπλισμοί.

 

Το διηλεκτρικό μέσα στο ομογενές πεδίο του πυκνωτή πολώνεται.  Τα επαγόμενα φορτία στις επιφάνειες του διηλεκτρικού ελαττώνουν το ηλεκτρικό πεδίο στο εσωτερικό του πυκνωτή.

 

Η διηλεκτρική σταθερά και η διηλεκτρική αντοχή διαφόρων υλικών

 

Υλικό Διηλεκτρική σταθερά K Διηλεκτρική αντοχή (V/m)
Κενό 1 Άπειρη
Αέρας 1,00059 3 106
Γυαλί 5,6 14 106
Νάιλον 3,4 14 106
Χαρτί 3,7 16 106
Λάδι σιλικόνης 2,5 15 106

 

 

 

Η μεταβολή κατά την ελεύθερη εκτόνωση είναι μη αντιστρεπτή. Γραφικά μπορούν να παρασταθούν μόνο η αρχική και τελική κατάσταση του αερίου Α και Β. Επειδή κατά την ελεύθερη εκτόνωση η αρχική θερμοκρασία του αερίου είναι ίση με την τελική, η αρχική και η τελική κατάσταση του αερίου βρίσκονται πάνω στην ίδια ισόθερμη.
Σχ. 3.44 Το διηλεκτρικό μέσα στο ομογενές πεδίο του πυκνωτή πολώνεται.  Τα επαγόμενα φορτία στις επιφάνειες του διηλεκτρικού ελαττώνουν το ηλεκτρικό πεδίο στο εσωτερικό του πυκνωτή.

 

 

 

 

 

 

 

 

 

 

 

 

 

Εικ. 3.8 Καταιγίδα πάνω από το Manhattan. Όταν ή ένταση του πεδίου ανάμεσα στα σύννεφα και την επιφάνεια της Γης γίνει μεγαλύτερη από τη διηλεκτρική αντοχή του αέρα ο αέρας γίνεται αγώγιμος. Με τους κεραυνούς μεγάλες ποσότητες φορτίου μεταφέρονται, μέσω του αέρα, στη Γη. Κάθε κεραυνός φέρει περίπου 1020 ηλεκτρόνια.
ΠΑΡΑΔΕΙΓΜΑ 3.11

 

Φορτίζουμε πυκνωτή χωρητικότητας Cο, σε τάση Vο. Στη συνέχεια αποσυνδέουμε την πηγή και εισάγουμε ανάμεσα στους οπλισμούς του πυκνωτή διηλεκτρικό με διηλεκτρική σταθερά Κ. Βρείτε την τάση του πυκνωτή μετά την εισαγωγή του διηλεκτρικού.

 

Απάντηση:

 

Το φορτίο που απέκτησε ο πυκνωτής κατά τη φόρτισή του είναι

 

  Qo = CoVo (3.50)
Σχ. 3.45
Σχ. (3.45)

Μετά την εισαγωγή του διηλεκτρικού, το φορτίο του παραμένει το ίδιο, αφού ο πυκνωτής έχει αποσυνδεθεί από την πηγή, όμως η χωρητικότητα του έγινε

  C = K Co (3.51)

 

Αν V η τάση του πυκνωτή μετά την εισαγωγή του διηλεκτρικού είναι

V = Qo και λόγω των (3.50)  και (3.51)  V= CoVo = Vo
C K Co K

Παρατηρούμε ότι η τάση του πυκνωτή είναι Κ φορές μικρότερη από την αρχική.

 

ΠΑΡΑΔΕΙΓΜΑ 3.12

 

Επίπεδος πυκνωτής με χωρητικότητα C=5μF, συνδέεται με πηγή τάσης V=10V. Χωρίς να αποσυνδέσουμε τον πυκνωτή από την πηγή, εισάγουμε ανάμεσα στους οπλισμούς του μια πλάκα διηλεκτρικού, διηλεκτρικής σταθεράς Κ=5, που καταλαμβάνει ολόκληρο το χώρο μεταξύ των οπλισμών του. Να υπολογιστεί η αύξηση του φορτίου, που προκάλεσε η εισαγωγή του διηλεκτρικού.

Απάντηση:

 

  Q = C V = 50 μC  

 

Μετά την εισαγωγή του διηλεκτρικού η χωρητικότητα του πυκνωτή  έγινε C΄:

 

  C' = K V = 25 μF  

 

Εφ΄ όσον ο πυκνωτής παρέμεινε συνδεδεμένος με την πηγή, η τάση στους οπλισμούς του έμεινε σταθερή, ίση με την τάση V της πηγής.

Το φορτίο του, μετά την εισαγωγή του διηλεκτρικού, είναι:

 

  Q' = C' V' = 250 μC  
Σχ. 3.46
Σχ. (3.46)

 

Επομένως η αύξηση φορτίου που προκάλεσε η εισαγωγή του διηλεκτρικού στον πυκνωτή είναι:

 

       Q' - Q200 μC  

 

 
3-12 ΤΟ ΒΑΡΥΤΙΚΟ ΠΕΔΙΟ

Δύο σώματα με πολύ μικρές διαστάσεις (σημειακές μάζες), που έχουν μάζες  m1 και m2  και βρίσκονται σε απόσταση r μεταξύ τους, έλκονται με δύναμη που έχει μέτρο

 

  F = G m1 m2  
r2

 

όπου G η σταθερά της παγκόσμιας έλξης, G = 6,673 x 10-13 N·m2 / kg2. Η δύναμη αυτή, όπως και η δύναμη Coulomb, είναι διατηρητική και κεντρική1.

Η παραπάνω σχέση δίνει και τη δύναμη που αναπτύσσεται μεταξύ δύο ομογενών σφαιρικών μαζών m1 και m2. Στην περίπτωση αυτή απόσταση r είναι η απόσταση μεταξύ των κέντρων των σφαιρών και οι ελκτικές δυνάμεις έχουν σημεία εφαρμογής τα κέντρα των σφαιρών.

 

Η έλξη ανάμεσα σε δύο σώματα, με αίτιο το ότι έχουν μάζα, είναι δύναμη από απόσταση. Η αλληλεπίδραση μεταξύ μαζών περιγράφεται με την έννοια του πεδίου. Κάθε μάζα δημιουργεί γύρω της πεδίο. Αν κάποια μάζα βρεθεί μέσα στο πεδίο, το πεδίο τής ασκεί δύναμη.

 

Το πεδίο που δημιουργείται από μάζες ονομάζεται βαρυτικό πεδίο ή πεδίο

βαρύτητας.

 

Βαρυτικό πεδίο ονομάζεται ο χώρος εκείνος στον οποίο κάθε μάζα δέχεται

δύναμη.

 

Εάν τοποθετήσουμε διηλεκτρικό ανάμεσα στους οπλισμούς φορτισμένου πυκνωτή το βολτόμετρο δείχνει ότι η διαφορά δυναμικού μειώνεται

 

1        Κεντρικές λέγονται οι δυνάμεις που ασκούνται μεταξύ δύο σωμάτων και των οποίων ο φορέας συμπίπτει με την ευθεία που ενώνει τα κέντρα μάζας των σωμάτων.
Δυο σημειακές μάζες που απέχουν απόσταση r έλκονται με δύναμη που είναι ανάλογη του γινομένου των μαζών και αντί-στροφα ανάλογη του τετραγώνου της απόστασής τους. Σχ. 3.47 Δυο σημειακές μάζες που απέχουν απόσταση r έλκονται με δύναμη που είναι ανάλογη του γινομένου των μαζών και αντίστροφα ανάλογη του τετραγώνου της απόστασής τους.

 

 

 

 

 

 

 

 

 

 

 

 

 

Εικ. 3.9 Τμήμα του γαλαξία μας. Η συγκρότηση και η κίνηση των γαλαξιών οφείλεται σε βαρυτικές δυνάμεις. Η φωτεινή γραμμή που φαίνεται στη φωτογραφία είναι η τροχιά ενός μετεωρίτη που διασχίζει τη γήινη ατμόσφαιρα.

 

 

 

 

 

 

   
Εάν σ’ ένα σημείο του χώρου που καταλαμβάνει το βαρυτικό πεδίο βρεθεί μια μάζα m θα δεχθεί δύναμη. H δύναμη είναι πάντα ομόρροπη της έντασης. Σχ. 3.48 Εάν σ’ ένα σημείο του χώρου που καταλαμβάνει το βαρυτικό πεδίο βρεθεί μια μάζα m θα δεχθεί δύναμη. H δύναμη είναι πάντα ομόρροπη της έντασης.

 

 

 

 

 

 

 

 

 

 

 

 

 

Για την περιγραφή του βαρυτικού πεδίου χρησιμοποιούμε τα μεγέθη ένταση  και δυναμικό.

 

Ένταση (g) του πεδίου βαρύτητας σε ένα του σημείο ονομάζουμε

το σταθερό πηλίκο της δύναμης (F) που θα δεχτεί μια μάζα (m) αν

φορτίζονται με φορτία +Q και -Q.

 

  g =  F (3.52)
m

 

H ένταση έχει την ίδια κατεύθυνση με τη δύναμη. Μονάδα της  έντασης είναι το 1N/kg  ή 1m/s2, δηλαδή μετριέται σε μονάδες επιτάχυνσης.

 

Η επιτάχυνση που θα αποκτήσει ένα σώμα αν αφεθεί ελεύθερο στο πεδίο

βαρύτητας είναι α = F  και από τη (3.52) προκύπτει ότι g = α, επομένως:
m

 

Στο πεδίο βαρύτητας, η ένταση του πεδίου σε ένα σημείο ταυτίζεται με την επιτάχυνση που θα αποκτήσει ένα σώμα αν αφεθεί ελεύθερο σε εκείνο το σημείο.

To πεδίο βαρύτητας, όπως και το ηλεκτροστατικό πεδίο, είναι διατηρητικό. Επομένως για την περιγραφή του είναι χρήσιμο το μέγεθος δυναμικό που ορίζεται με τρόπο ανάλογο. Συγκεκριμένα:

 

Δυναμικό (V) του πεδίου βαρύτητας, σε ένα του σημείο Α,

ονομάζεται το σταθερό πηλίκο του έργου της δύναμης του πεδίου,

όταν μεταφέρεται μάζα m από το σημείο Α στο άπειρο, προς τη

μάζα αυτή.

 

  VA  =  W A→∞  
m

 

Μονάδα δυναμικού του βαρυτικού πεδίου είναι το 1J/k

 

Διαφορά δυναμικού μεταξύ δύο σημείων Α και Β του πεδίου

βαρύτητας ονομάζεται το πηλίκο του έργου της δύναμης του

πεδίου, κατά τη μετακίνηση μιας μάζας m από το σημείο Α

στο σημείο Β, προς τη μάζα αυτή.

 

  V A - V B  =  W A→B  
m

 

Η διαφορά δυναμικού εκφράζει το έργο της δύναμης του πεδίου ανά μονάδα  μάζας κατά τη μετακίνηση μιας μάζας από το σημείο Α στο σημείο Β.

Το πεδίο που δημιουργείται από σημειακή μάζα

 

Η ένταση βαρυτικού πεδίου

Έστω μια σημειακή μάζα Μ. Για να βρούμε την ένταση του βαρυτικού πεδίου που δημιουργεί η μάζα Μ σε σημείο Α που απέχει απόσταση r  απ’ αυτήν, τοποθετούμε στο σημείο αυτό μάζα  m.

H μάζα m δέχεται από την μάζα Μ δύναμη

  F = G Mm (3.53)
r2

Η ένταση του πεδίου στο σημείο Α είναι

  g =  F (3.54)
m

Αντικαθιστώντας την (3.53) στην (3.54) έχουμε

 

  g = G M (3.55)
r2

 

Το δυναμικό του βαρυτικού πεδίου που δημιουργεί η σημειακή μάζα Μ σε σημείο Α, που απέχει απόσταση r από το υλικό σημείο, έχει τιμή

 

  VA = -G M (3.56)
r

 

Η δυναμική ενέργεια συστήματος δύο υλικών σημείων με μάζες m1, m2, που απέχουν μεταξύ τους απόσταση r, είναι ίση με το έργο που απαιτείται για να μεταφερθούν οι μάζες από πολύ μακριά και να τοποθετηθούν στις θέσεις τους και είναι

  U = -G m1m2 (3.57)
r

 

Η δυναμική ενέργεια συστήματος τριών υλικών σημείων (σχ. 3.50) υπολογίζεται με τρόπο ίδιο με αυτόν που ακολουθήσαμε στην παράγραφο 3-5.  Η δυναμική ενέργεια του συστήματος είναι:

 

U = -G m1m2 -G m1m3 -G m2m3
γ β α

 

Παρατηρήσεις

 

1. Μια σφαιρική ομογενής μάζα Μ συμπεριφέρεται εξωτερικά σαν όλη η μάζα της να είναι συγκεντρωμένη στο κέντρο. Επομένως οι παραπάνω σχέσεις ισχύουν πανομοιότυπα και για την περιγραφή του βαρυτικού πεδίου ομογενούς σφαιρικού σώματος μάζας Μ ακτίνας R, υπό την προϋπόθεση ότι εξετάζουμε το πεδίο στο χώρο έξω από τη μάζα του σώματος (r ≥ R). Εδώ τις αποστάσεις τις μετράμε από το κέντρο του σφαιρικού σώματος.
2. Το αρνητικό πρόσημο στη σχέση (3.57) υποδηλώνει ότι για να κάνουμε άπειρη την απόσταση  δυο μαζών που βρίσκονται  αρχικά σε απόσταση r πρέπει να προσφέρουμε ενέργεια στο σύστημα.

 

Η ένταση του πεδίου που δημιουργεί η σημειακή μάζα Μ έχει σε κάθε σημείο κατεύθυνση προς τη μάζα. Σχ. 3.49 Η ένταση του πεδίου που δημιουργεί η σημειακή μάζα Μ έχει σε κάθε σημείο κατεύθυνση προς τη μάζα.

 

 

Το σύστημα Γη-Σελήνη Εικ. 3.10 Το σύστημα Γη-Σελήνη

 

Σύστημα τριών υλικών σημείων. Σχ. 3.50 Σύστημα τριών υλικών σημείων.
ΠΑΡΑΔΕΙΓΜΑ 3.13

 

Δύο σφαιρικές μάζες m1 και m2 ηρεμούν σε άπειρη απόσταση μεταξύ τους. Εξαιτίας της βαρυτικής δύναμης που ασκεί η μια στην άλλη αρχίζουν να κινούνται πλησιάζοντας μεταξύ τους. Αν κατά τη διάρκεια της κίνησής τους δεν ασκείται σε αυτές άλλη δύναμη, να βρείτε τις ταχύτητες των μαζών τη στιγμή που βρίσκονται σε απόσταση l μεταξύ τους. Δίνεται το G.

Σχ. 3.51
Σχ. (3.51)

 

 

Απάντηση:

 

Εφόσον οι μάζες δε δέχονται άλλες δυνάμεις εκτός από τη μεταξύ τους ελκτική δύναμη, το σύστημά τους είναι απομονωμένο και η ορμή του διατηρείται.

Αν θεωρήσουμε ως αρχική θέση τη θέση όπου οι μάζες ηρεμούν και ως τελική αυτή όπου οι μάζες απέχουν μεταξύ τους απόσταση  θα ισχύει:

       Pαρχ.Pτελ.  

Θεωρώντας θετική την κατεύθυνση προς τα δεξιά, η παραπάνω σχέση γράφεται

  0 = m2υ2 - m1υ1  

 

     Λύνοντας ως προς υ1 έχουμε   υ1 = υ2 m2 (3.58)
m1

 

Το πεδίο βαρύτητας είναι διατηρητικό, δηλαδή η μηχανική ενέργεια του συστήματος διατηρείται σταθερή

 

  Uαρχ. + Καρχ Uτελ.+ Κτελ.  

 

οπότε 0 = -G m1m2 + 1 m1υ12 + 1 m2υ22  
l 2 2

 

αντικαθιστώντας τη υ1  από την (3.58) βρίσκουμε 0 = -G m1m2 + 1 m1υ12 + 1 m2υ22  
l 2 2

 

 

Από τη σχέση αυτή προκύπτει εικόνα  
και από την (3.58) βρίσκουμε εικόνα  
 
3-13 ΤΟ ΒΑΡΥΤΙΚΟ ΠΕΔΙΟ ΤΗΣ ΓΗΣ

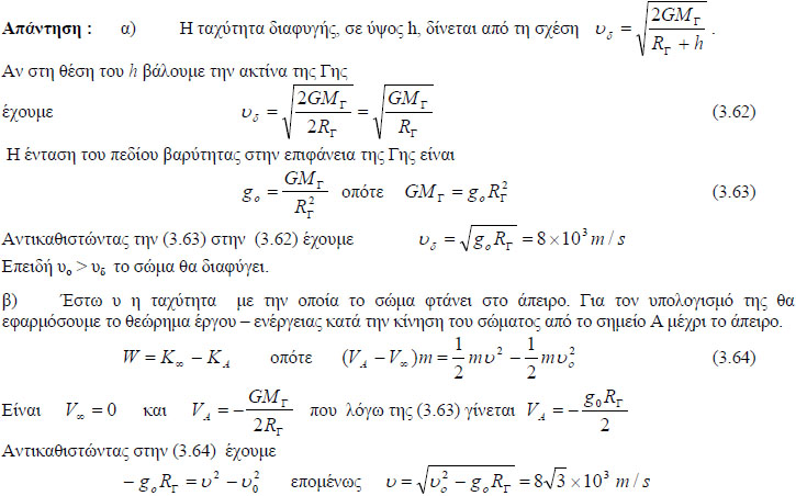
Με ικανοποιητική προσέγγιση, μπορούμε να θεωρήσουμε τη Γη σαν μια ομογενή σφαίρα ακτίνας RΓ= 6,38 x 106m και μάζας MΓ= 5,98 x 1024kg. Το βαρυτικό πεδίο της Γης σε ένα σημείο Α, στο εξωτερικό της θα περιγράφεται από τις σχέσεις (3.55) και (3.56) του πεδίου που δημιουργεί μια σημειακή μάζα. Επειδή συνήθως η θέση ενός σημείου στο πεδίο βαρύτητας της Γης προσδιορίζεται από το ύψος στο οποίο βρίσκεται το σημείο, είναι σκόπιμο στις σχέσεις αυτές να αντικαταστήσουμε την απόσταση r από το κέντρο της Γης με το άθροισμα RΓ + h όπου h το ύψος του σημείου που μας ενδιαφέρει από την επιφάνεια της Γης.  Έτσι οι σχέσεις που δίνουν την ένταση και το δυναμικό στο πεδίο βαρύτητας της Γης -πάντα αναφερόμαστε στον εξωτερικό της χώρο- είναι

 

  g = G MΓ (3.59)       και V = -G MΓ (3.60)
(RΓ + h)2 RΓ + h

 

 

To σημείο Α βρίσκεται σε ύψος h, πάνω από την επιφάνεια της Γης

 

Παρατήρηση

 

Εάν στη σχέση της έντασης (3.59) θέσουμε h = 0 προκύπτει  η ένταση του πεδίου βαρύτητας στην επιφάνεια της Γης

 

  go = G MΓ  
RΓ2

 

Με αντικατάσταση των τιμών των μεγεθών βρίσκουμε go = 9,8m/s2

Πυκνωτής "σάντουιτς". Αποτελείται από δυο μεταλλικά φύλλα που διαχωρίζονται από διηλεκτρικό. Σχ. 3.52 To σημείο Α βρίσκεται σε ύψος h, πάνω από την επιφάνεια της Γης.

 

 

 

Σχ. 3.53 Γραφικές παραστάσεις του μέτρου της έντασης και του δυναμικού σε συνάρτηση με την απόσταση από το κέντρο της Γης, για σημεία που βρίσκονται έξω από αυτή.

 

 

Αστροναύτες στην επιφάνεια της Σελήνης. Παρά τον βαρύ εξοπλισμό τους (180 kg), μπορούν να κάνουν εντυπωσιακά άλματα. Στην επιφάνεια της  Σελήνης η ένταση του βαρυτικού πεδίου είναι έξι φορές μικρότερη από αυτή στην επιφάνεια της Γης. Σχ. 3.11 Αστροναύτες στην επιφάνεια της Σελήνης. Παρά τον βαρύ εξοπλισμό τους (180 kg), μπορούν να κάνουν εντυπωσιακά άλματα. Στην επιφάνεια της Σελήνης η ένταση του βαρυτικού πεδίου είναι έξι φορές μικρότερη από αυτή στην επιφάνεια της Γης.
Το διαστημόπλοιο Pioneer εγκαταλείπει το βαρυτικό πεδίο της Γης. Εκτοξεύθηκε το 1973 και τώρα βρίσκεται έξω από τα όρια του ηλιακού μας συστήματος. Εικ. 3.12 Το διαστημόπλοιο Pioneer εγκαταλείπει το βαρυτικό πεδίο της Γης. Εκτοξεύθηκε το 1973 και τώρα βρίσκεται έξω από τα όρια του ηλιακού μας συστήματος.

 

 

 

 

 

 

 

 

 

 

 

 

 

 

 

 

3-14 ΤΑΧΥΤΗΤΑ ΔΙΑΦΥΓΗΣ – ΜΑΥΡΕΣ ΤΡΥΠΕΣ

 

 

Με ποια ταχύτητα πρέπει να εκτοξευθεί ένα αντικείμενο μάζας m, από την επιφάνεια της Γης ώστε να διαφύγει οριστικά από το πεδίο βαρύτητας της Γης;

 

Για να απλουστεύσουμε το πρόβλημα θα θεωρήσουμε ότι η Γη δεν κινείται, θα αγνοήσουμε τις βαρυτικές επιδράσεις από τα άλλα ουράνια σώματα και θα αγνοήσουμε την αντίσταση του ατμοσφαιρικού αέρα.

 

Εφόσον το βαρυτικό πεδίο  είναι διατηρητικό η μηχανική ενέργεια του συστήματος των δύο σωμάτων (Γη και σώμα) διατηρείται. Επομένως κατά την κίνηση του σώματος μεταξύ δύο θέσεων θα ισχύει

 

  Κ1 + U1. = Κ2 + U2 (3.61)

 

Εφαρμόζουμε τη σχέση αυτή για ένα σημείο πάνω στην επιφάνεια της Γης και για το άπειρο (εκεί όπου δεν υπάρχει πλέον βαρυτική επίδραση και η δυναμική ενέργεια του συστήματος σώμα – Γη είναι μηδέν U2 = 0).  Η ελάχιστη τιμή της ταχύτητας με την οποία πρέπει να εκτοξεύσουμε το σώμα είναι εκείνη για την οποία το σώμα θα φτάνει στο άπειρο με μηδενική ταχύτητα, άρα Κ2=0

Από την (3.61) έχουμε

 

Κ1 + U1. = 0 + 0  οπότε  εικόνα  

 

Λύνοντας ως προς υδ βρίσκουμε

 

  εικόνα  

 

Την ταχύτητα υδ την ονομάζουμε ταχύτητα διαφυγής από την επιφάνεια της Γης.

 

Εάν το σημείο εκτόξευσης βρίσκεται σε ύψος h από την επιφάνεια της Γης με τον ίδιο τρόπο προκύπτει ότι η ταχύτητα διαφυγής δίνεται από τη σχέση

 

  εικόνα  

 

Ακολουθώντας την ίδια διαδικασία μπορούμε να βρούμε την ταχύτητα διαφυγής από την επιφάνεια άλλων ουράνιων σωμάτων.Έτσι για παράδειγμα για τη Σελήνη βρίσκουμε 2,37 km/s, για τον Άρη 4,97 km/s, για το Δία 59,1 km/s και για τον Ήλιο 618 km/s.

 

Ας δούμε τώρα το πρόβλημα της ταχύτητας διαφυγής με άλλο τρόπο. Αντί να ψάξουμε να βρούμε με ποια ταχύτητα πρέπει να εκτοξευθεί ένα σώμα από την επιφάνεια ενός ουράνιου σώματος μάζας Μ και ακτίνας R ώστε να διαφύγει από τη βαρυτική του έλξη θα βρούμε τι ακτίνα πρέπει να έχει ένα ουράνιο σώμα μάζας Μ ώστε να μην επιτρέπει σε τίποτα να διαφύγει από την επιφάνειά του.

Η μεγαλύτερη ταχύτητα στη φύση είναι η ταχύτητα του φωτός c = 3 x 108 m/s.

Αν στη σχέση υδ = εικόνα που δίνει την ταχύτητα διαφυγής θέσουμε όπου υδ = c
και λύσουμε ως προς R βρίσκουμε Rs = 2GM . Η ακτίνα αυτή είναι γνωστή ως
c2

 

ακτίνα Schwarzschild. Ένα ουράνιο σώμα μάζας Μ με ακτίνα μικρότερη από αυτή την ακτίνα δεν επιτρέπει σε τίποτε, ούτε καν στο φως, να διαφύγει από το πεδίο βαρύτητάς του. Ένα τέτοιο σώμα δεν είναι άμεσα παρατηρήσιμο κάνει όμως αντιληπτή την παρουσία του από τις ισχυρότατες βαρυτικές έλξεις που ασκεί στον περίγυρό του. Τέτοια σώματα στη σύγχρονη φυσική χαρακτηρίζονται μαύρες τρύπες.

 

Οι συνθήκες που επικρατούν στην περιοχή μιας μαύρης τρύπας και οι ταχύτητες διαφυγής για τις οποίες μιλάμε  είναι πολύ μακριά από αυτό που ο καθένας μας αντιλαμβάνεται σαν πραγματικότητα και δεν περιγράφονται από τους νόμους της νευτώνειας μηχανικής. Η σχέση που δίνει την ακτίνα Schwarzschild παράγεται λαμβάνοντας υπόψη τις διορθώσεις που επέφερε η θεωρία της σχετικότητας στην κλασική μηχανική. Το γεγονός όμως ότι συμπίπτει με τη σχέση που βρήκαμε για την ταχύτητα διαφυγής χρησιμοποιώντας το νόμο διατήρησης της μηχανικής ενέργειας μάς επιτρέπει μια πρώτη προσέγγιση στο φαινόμενο.

 

Για να αποκτήσουμε ένα μέτρο της πυκνότητας στην οποία βρίσκεται η ύλη σε μια  μαύρη τρύπα αναφέρουμε ότι για να περιπέσει σε  κατάσταση μαύρης τρύπας ο Ήλιος πρέπει να συμπιεσθεί σε μια σφαίρα ακτίνας 3 km, από 6,96 x 105 km που είναι σήμερα.

Όσο για τη Γη θα έπρεπε να συμπιεσθεί σε μια σφαίρα ακτίνας 9 mm . Δηλαδή όλη η μάζα

της θα έπρεπε να συγκεντρωθεί σ΄ ένα μπαλάκι μεγέθους ίσου με αυτό του πινγκ πονγκ.

 

Προσομοίωση μαύρης τρύπας σε υπολογιστή. Η ύλη έλκεται από μια μαύρη τρύπα σχηματίζοντας γύρω της ένα περιστρεφόμενο δίσκο. Τα άτομα των αερίων που σχηματίζουν το δίσκο επιταχυνόμενα αποκτούν τόση ενέργεια ώστε μετατρέπονται σε ισχυρότατες πηγές ακτίνων Χ. Σε περιοχές του σύμπαντος όπου ανιχνεύουμε ασυνήθιστα μεγάλης έντασης εκπομπή ακτινοβολίας Χ υποπτευόμαστε την ύπαρξη μιας μαύρης τρύπας.

 

 

 

 

 

 

 

 

 

 

 

 

Εικ. 3.13 Προσομοίωση μαύρης τρύπας σε υπολογιστή. Η ύλη έλκεται από μια μαύρη τρύπα σχηματίζοντας γύρω της ένα περιστρεφόμενο δίσκο. Τα άτομα των αερίων που σχηματίζουν το δίσκο επιταχυνόμενα αποκτούν τόση ενέργεια ώστε μετατρέπονται σε ισχυρότατες πηγές ακτίνων Χ. Σε περιοχές του σύμπαντος όπου ανιχνεύουμε ασυνήθιστα μεγάλης έντασης εκπομπή ακτινοβολίας Χ υποπτευόμαστε την ύπαρξη μιας μαύρης τρύπας.
ΠΑΡΑΔΕΙΓΜΑ 3.14

 

Από το σημείο Α του πεδίου βαρύτητας της Γης, που βρίσκεται σε ύψος h=RΓ  από την επιφάνεια της Γης (RΓ  η ακτίνα της Γης), βάλλεται προς το Διάστημα ένα σώμα με ταχύτητα υΓ=16 x 103 m/s. Να εξετάσετε αν το σώμα θα διαφύγει από τη βαρυτική έλξη της Γης. Αν θα διαφύγει να βρείτε την ταχύτητά του όταν φτάσει σε πολύ μεγάλη απόσταση από τη Γη. Δίνονται: η ακτίνα της Γης RΓ=6400 km και η ένταση του πεδίου βαρύτητας στην επιφάνειά της go=10 m/s2.

εικόνα

 

 

 

3-15 ΣΥΓΚΡΙΣΗ ΗΛΕΚΤΡΟΣΤΑΤΙΚΟΥ ΚΑΙ
ΒΑΡΥΤΙΚΟΥ ΠΕΔΙΟΥ

 

 

 

Η μαθηματική ομοιότητα ανάμεσα στο νόμο του Coulomb και το νόμο της παγκόσμιας έλξης (και οι δύο δυνάμεις είναι αντίστροφα ανάλογες με το τετράγωνο της απόστασης), καθώς και το γεγονός ότι και οι δυο είναι διατηρητικές και κεντρικές, οδηγεί σε σκέψεις ότι υπάρχουν και περαιτέρω αναλογίες ανάμεσα στα δύο πεδία.

Στην πραγματικότητα όμως πρόκειται για δύο πεδία στα οποία οι διαφορές είναι περισσότερες από τις ομοιότητες.

Ενδεικτικά αναφέρουμε κάποιες διαφορές.

 

- Υπάρχουν δύο ειδών ηλεκτρικά φορτία ενώ υπάρχει ένα είδος μάζας.
- Οι ηλεκτροστατικές δυνάμεις είναι είτε απωστικές είτε ελκτικές ενώ οι βαρυτικές μόνο ελκτικές.
- Οι ηλεκτροστατικές δυνάμεις εξαρτώνται από το είδος του υλικού που υπάρχει ανάμεσα στα φορτία, ενώ οι βαρυτικές δυνάμεις δεν εξαρτώνται από το υλικό που υπάρχει ανάμεσα στις μάζες.

 

ΣΥΝΟΨΗ

Πεδίο ονομάζεται ο χώρος εκείνος στον οποίο αν βρεθεί το κατάλληλο κάθε φορά  υπόθεμα δέχεται δύναμη.

Ένταση σ’ ένα σημείο Α ενός ηλεκτροστατικού πεδίου είναι το σταθερό πηλίκο της δύναμης που ασκείται από το πεδίο σ’ ένα φορτίο q που θα βρεθεί στο σημείο Α προς το φορτίο αυτό.

E  =  F
q

Η φορά της έντασης του ηλεκτροστατικού πεδίου συμπίπτει με τη φορά της δύναμης που ασκείται σε θετικά φορτία. Το

μέτρο της έντασης πεδίου σημειακού φορτίου q είναι   E = Kc |Qq|  
r 2

Η ηλεκτρική ροή ΦΕ που διέρχεται από μια επίπεδη επιφάνεια, εμβαδού Α, η οποία βρίσκεται μέσα σε ομογενές ηλεκτρικό πεδίο έντασης Ε, είναι ΦΕ= ΕΑσυνθ, όπου θ η γωνία που σχηματίζει το κάθετο στην επιφάνεια διάνυσμα Α με τη διεύθυνση των δυναμικών  γραμμών. Η ηλεκτρική ροή μετριέται σε μονάδες  Ν m2/C.

Η ηλεκτρική ροή που διέρχεται από μια κλειστή επιφάνεια ισούται με το πηλίκο του ολικού φορτίου που περικλείει η επιφάνεια, προς τη σταθερά  εο.           (νόμος του Gauss)

ΦΕ =   Qεγκ
εο

Δυναμικό του ηλεκτρικού πεδίου σε ένα του σημείο Α (συμβολίζεται VA), ονομάζεται το σταθερό πηλίκο, του έργου της δύναμης του πεδίου που ασκείται σε φορτίο q κατά τη μετακίνηση του φορτίου q από το σημείο Α στο άπειρο, προς το φορτίο που μετακινείται.

  V A  =  W A→∞  
q

To δυναμικό είναι μονόμετρο μέγεθος και στο σύστημα SI έχει μονάδα το 1V=1 J/C.

Η διαφορά δυναμικού, V A - V B, ανάμεσα σε δύο σημεία Α και Β του ηλεκτρικού πεδίου είναι ίση με το πηλίκο του έργου που παράγει ή καταναλώνει η δύναμη του πεδίου κατά τη μετακίνηση ενός φορτίου από το σημείο Α στο σημείο Β, προς το φορτίο q.

  V A - V B  =  W A→B  
q

Το δυναμικό  ηλεκτρικού πεδίου που δημιουργείται από ένα σημειακό φορτίο Q σε ένα σημείο του που απέχει από το Q απόσταση r, έχει τιμή

  V  = Kc  Q  
r

Ένας ηλεκτροστατικά φορτισμένος αγωγός έχει παντού το ίδιο δυναμικό.

Η δυναμική ενέργεια συστήματος δύο σημειακών φορτίων q1 και q2 που απέχουν μεταξύ τους απόσταση r είναι

  U  = Kc  q1q2  
r

Η ένταση στο ομογενές ηλεκτρικό πεδίο είναι ίση με το πηλίκο της διαφοράς δυναμικού δύο οποιωνδήποτε σημείων του ηλεκτρικού πεδίου προς την μεταξύ τους απόσταση x, μετρημένης κατά μήκος μιας δυναμικής γραμμής.

  Ε = V  
x

 

Πυκνωτής ονομάζεται το σύστημα δύο γειτονικών αγωγών (οπλισμοί) που χωρίζονται μεταξύ τους με κάποιο μονωτικό υλικό. Oι αγωγοί φορτίζονται με φορτία. +Q και –Q.
Χωρητικότητα C ενός πυκνωτή ονομάζεται το σταθερό πηλίκο του φορτίου του προς την τάση  του.

Οι γραμμομοριακές ειδικές θερμότητες Cp και CV για ένα αέριο έχουν σταθερό λόγο.

C = Q
V

Μονάδα χωρητικότητας είναι το Farad (F).  1F=1 C/V.
Η χωρητικότητα ενός επίπεδου πυκνωτή είναι ανάλογη με την επιφάνεια Α των οπλισμών και αντίστροφα ανάλογη με την

απόσταση d μεταξύ των οπλισμών C = εo  A  
d

Η χωρητικότητα ενός πυκνωτή εξαρτάται από τα γεωμετρικά στοιχεία της διάταξης (δηλαδή από το μέγεθος, το σχήμα, τις σχετικές θέσεις των δύο αγωγών) και από το είδος του μονωτικού υλικού (ονομάζεται και διηλεκτρικό) ανάμεσα στους οπλισμούς του.

Η ενέργεια που έχει αποθηκευμένη ένας φορτισμένος πυκνωτής είναι

  U = 1 CV2  
2

Η μέγιστη ένταση ηλεκτρικού πεδίου στην οποία αντέχει ένας μονωτής ονομάζεται διηλεκτρική αντοχή.
Ένας μονωτής (διηλεκτρικό) μεταξύ των οπλισμών ενός πυκνωτή απομονώνει τους οπλισμούς, έχει μεγαλύτερη διηλεκτρική αντοχή από τον αέρα, αυξάνει τη χωρητικότητα του πυκνωτή.

Ονομάζουμε διηλεκτρική σταθερά Κ ενός υλικού, το λόγο της χωρητικότητας του πυκνωτή με το διηλεκτρικό προς τη χωρητικότητα του πυκνωτή χωρίς το διηλεκτρικό.

  K = C  
Co

Η βαρυτική έλξη ανάμεσα σε δύο σώματα με πολύ μικρές διαστάσεις (σημειακές μάζες) που έχουν μάζες  m1 και m2  και βρίσκονται σε απόσταση r μεταξύ τους, έχει μέτρο ίσο με

  F = G m1 m2  
r2

όπου G η σταθερά παγκοσμίου έλξεως, G = 6,673x10-11 N·m2/kg2. Η δύναμη αυτή είναι διατηρητική και κεντρική.

Πεδίο βαρύτητας ονομάζεται ο χώρος εκείνος στον οποίο αν βρεθεί κάποια μάζα θα δεχτεί δύναμη.
Ένταση (g) του πεδίου βαρύτητας σε ένα του σημείο ονομάζουμε το σταθερό πηλίκο της δύναμης (F) που θα δεχτεί μια μάζα (m) αν βρεθεί σε εκείνο το σημείο, προς τη μάζα αυτή

  g =  F  
m

Μονάδα της  έντασης του βαρυτικού πεδίου είναι το 1N/kg  ή 1m/s2.

Δυναμικό (V) του πεδίου βαρύτητας σε ένα του σημείο Α, ονομάζεται το σταθερό πηλίκο του έργου της δύναμης του πεδίου κατά τη μετακίνηση μάζας m από το σημείο Α στο άπειρο, προς τη μάζα αυτή.

  VA  =  W A→∞  
m

Μονάδα δυναμικού του βαρυτικού πεδίου είναι το 1J/kg

Διαφορά δυναμικού μεταξύ δύο σημείων Α και Β του πεδίου βαρύτητας ονομάζεται το πηλίκο του έργου της δύναμης του πεδίου κατά τη μετακίνηση μιας μάζας m από το σημείο Α στο σημείο Β, προς τη μάζα αυτή.

  V A - V B  =  W A→B  
m

Η ένταση σε ένα σημείο Α  βαρυτικού πεδίου που δημιουργείται από μια σημειακή μάζα Μ είναι

  g = G M  
r2

Το δυναμικό βαρυτικού πεδίου σημειακής μάζας Μ σε σημείο Α που απέχει απόσταση r από αυτήν είναι

  VA = -G M  
r

Η δυναμική ενέργεια συστήματος δύο σημειακών μαζών m1, m2, που απέχουν μεταξύ τους απόσταση r είναι

  U = -G m1m2  
r

Ταχύτητα διαφυγής από το βαρυτικό πεδίο της Γης είναι η ελάχιστη ταχύτητα με την οποία πρέπει να εκτοξευθεί ένα σώμα από σημείο που βρίσκεται σε ύψος h από την επιφάνεια της Γης, για να διαφύγει από το βαρυτικό της πεδίο.

  εικόνα  

ΔΡΑΣΤΗΡΙΟΤΗΤΕΣ

1.          Το φαινόμενο της παλίρροιας

 

 

 

Αποτέλεσμα των βαρυτικών έλξεων της Σελήνης και του Ήλιου, σε μερικές περιοχές το φαινόμενο της παλίρροιας μπορεί να είναι θεαματικό, όπως συμβαίνει στον κόλπο του Fundy, που δείχνει η φωτογραφία. Αναζητήστε, με τη βοήθεια του καθηγητή σας σχετική βιβλιογραφία για το φαινόμενο.

Το θέμα προσφέρεται για μια σύντομη εργασία.

 

 

Το φαινόμενο της άμπωτης και της πλημμυρίδας στον κόλπο του Fundy στον Καναδά. Εικ. 3.14 Το φαινόμενο της άμπωτης και της πλημμυρίδας στον κόλπο του Fundy στον Καναδά

ΕΡΩΤΗΣΕΙΣ

Σχ. 3.54 Σχ. 3.54

 

 

 

 

 

 

 

 

Ηλεκτρική ροή - Νόμος του Gauss
 
3.1 Η ηλεκτρική ροή που περνάει από μια κλειστή επιφάνεια εξαρτάται:
  α) Μόνο από το φορτίο που περικλείει η επιφάνεια.
  β) Από το φορτίο που περικλείει η επιφάνεια και από το σχήμα της.
  γ) Από το συνολικό φορτίο που δημιουργεί το πεδίο, δηλαδή από φορτία που βρίσκονται εντός ή εκτός της επιφάνειας.
  δ) Από το συνολικό φορτίο που υπάρχει μέσα και έξω από την επιφάνεια και από το σχήμα της.
  Επιλέξτε τη σωστή απάντηση.
   
3.2 Σε μια κλειστή επιφάνεια εισέρχονται περισσότερες δυναμικές γραμμές από όσες εξέρχονται. Τι συμπεραίνετε για το είδος του φορτίου που περικλείει η επιφάνεια;
   
3.3 Στο σχήμα 3.54 απεικονίζονται τέσσερις κλειστές επιφάνειες Α1, Α2, Α3, Α4 καθώς και τα φορτία +Q, -Q και +3Q. Αν Φ1, Φ2, Φ3 και  Φ4  είναι η ηλεκτρική ροή που διέρχεται από την αντίστοιχη επιφάνεια. Αντιστοιχίστε στα στοιχεία της πρώτης στήλης στοιχεία της δεύτερης
      -Q/εο
    Φ1 -2Q/εο
    Φ2 -3Q/εο
    Φ3     0
    Φ4 -4Q/εο
      -Q
   
3.4 Στο εσωτερικό μιας σφαίρας υπάρχουν τα φορτία +Q και -Q.  Ποιες από τις επόμενες προτάσεις είναι σωστές;
α)         Η ηλεκτρική ροή που διέρχεται από τη σφαίρα είναι μηδέν.
β)         Την επιφάνεια της σφαίρας δεν τη διαπερνούν δυναμικές γραμμές.
  γ) Το μέτρο της έντασης του ηλεκτρικού πεδίου στην επιφάνεια της σφαίρας είναι μηδέν.
  δ) Ο αριθμός των δυναμικών γραμμών που εισέρχονται στη σφαίρα είναι ίσος με τον αριθμό των δυναμικών γραμμών που εξέρχονται από αυτήν.
   
3.5 Ένα σημειακό φορτίο βρίσκεται στο κέντρο σφαιρικής επιφάνειας. Η ηλεκτρική ροή που διέρχεται από την επιφάνεια μεταβάλλεται όταν:
α)     το φορτίο μετακινηθεί από το κέντρο αλλά παραμένει μέσα στη σφαίρα.
β)     το φορτίο μετακινηθεί έξω από τη σφαίρα.
γ)     τοποθετηθεί δεύτερο φορτίο κοντά, αλλά έξω από τη σφαίρα
Επιλέξτε τη σωστή απάντηση.
   
3.6 Ποιες από τις προτάσεις που ακολουθούν και αφορούν στο φορτίο και το ηλεκτρικό πεδίο φορτισμένου σφαιρικού αγωγού είναι σωστές;
  α) Το φορτίο του αγωγού κατανέμεται ομοιόμορφα σε όλο το χώρο που καταλαμβάνει.
  β) Στο εσωτερικό του ο αγωγός δεν είναι φορτισμένος.
  γ) Το πεδίο έξω από τον αγωγό είναι όμοιο με το πεδίο που δημιουργεί ένα σημειακό φορτίο.
  δ) Στο εσωτερικό του αγωγού, το μέτρο της έντασης είναι αντίστροφα ανάλογο της απόστασης από το κέντρο του σφαιρικού αγωγού.
   
3.7 Να παρασταθεί γραφικά το μέτρο της έντασης του ηλεκτρικού πεδίου που δημιουργεί σφαιρικός φορτισμένος αγωγός ακτίνας R, σε συνάρτηση με την απόσταση x από το κέντρο του αγωγού, για x < R και x > R.
 
Δυναμικό του ηλεκτρικού πεδίου – ενέργεια συστήματος σημειακών φορτίων
 
3.8 Φορτίο q, μετακινείται μέσα σε ηλεκτρικό πεδίο, από το σημείο Α στο σημείο Β. Το έργο της δύναμης του πεδίου:
  α) Είναι μικρότερο αν το φορτίο ακολουθήσει την πιο σύντομη διαδρομή.
  β) Είναι ίδιο σε όλες της δυνατές διαδρομές.
  γ) Εξαρτάται από την ταχύτητα με την οποία μετακινείται το φορτίο.
  δ) Εξαρτάται από το πόσο χρόνο διαρκεί η μετακίνηση.
  Επιλέξτε τη σωστή απάντηση.
   
3.9 Συμπληρώστε τα κενά.
Εάν μετακινηθεί ένα σημειακό φορτίο q από σημείο Α σε σημείο Β, μέσα σε ηλεκτρικό πεδίο, το έργο της δύναμης του πεδίου είναι ίσο με το γινόμενο …. …………. …………… των δύο σημείων επί το φορτίο q που μετακινείται. Το έργο αυτό είναι ανεξάρτητο …………………….. που ακολουθεί το φορτίο κατά τη μετακίνησή του από το Α στο Β. Τέτοια πεδία, όπως το ηλεκτρικό, που το έργο τους εξαρτάται μόνο από την αρχική και τελική θέση του σώματος που μετακινείται ονομάζονται ……………………
   
3.10 Το ηλεκτρονιοβόλτ (eV) είναι
α)         Το φορτίο του ηλεκτρονίου;
β)         Μονάδα δυναμικού;
γ)         Μονάδα έντασης ηλεκτρικού πεδίου;
δ)         Μονάδα έργου ή ενέργειας;
   
3.11 Το δυναμικό του ηλεκτρικού πεδίου σε ένα σημείο που απέχει απόσταση r από το σημειακό φορτίο στο οποίο οφείλεται το πεδίο είναι -200V. Ένα άλλο σημείο που απέχει απόσταση 2r από το σημειακό φορτίο έχει δυναμικό   α)   -100V;   β)    -50V;    γ)    -200V;  δ)   -400V;
Δικαιολογήστε την απάντησή σας.
   
3.12 Δύο σημειακά φορτία +Q και –Q είναι τοποθετημένα στα σημεία Α και Β ευθύγραμμου τμήματος ΑΒ. Ποια από τις προτάσεις που ακολουθούν είναι σωστή;
  α) Η ένταση του ηλεκτρικού πεδίου στο μέσο Μ του τμήματος ΑΒ είναι μηδέν.
  β) Το δυναμικό του ηλεκτρικού πεδίου στο μέσο Μ του τμήματος ΑΒ είναι μηδέν.
  γ) Η δυναμική ενέργεια του συστήματος των δύο φορτίων είναι μηδέν.
  δ) Η δυναμική ενέργεια του συστήματος των δύο φορτίων είναι θετική.
   

 

 

 

 

 

 

 

3.13 Διατρέχοντας μια δυναμική γραμμή κατά τη φορά της έντασης, τα δυναμικά
α)         Αυξάνονται.
β)         Ελαττώνονται.
γ)         Έχουν την ίδια τιμή.
δ)         Τίποτα από τα παραπάνω.
  Επιλέξτε τη σωστή απάντηση.
   
3.14 Ένα αρνητικό φορτίο, αφήνεται μέσα σε ηλεκτρικό πεδίο. Το φορτίο θα κινηθεί:
α)         Προς τα εκεί που τα δυναμικά αυξάνονται.
β)         Προς τα εκεί που τα δυναμικά μειώνονται.
γ)         Προς την κατεύθυνση που το δυναμικό έχει την ίδια τιμή.
  δ) Η κατεύθυνση στην οποία θα κινηθεί δεν έχει να κάνει με το δυναμικό.
  Δικαιολογήστε την απάντησή σας.
   
3.15 Δικαιολογήστε την πρόταση: «Το δυναμικό ενός ηλεκτροστατικά φορτισμένου αγωγού είναι ίδιο σε όλα του τα σημεία ».
   
3.16 Να παρασταθεί γραφικά το δυναμικό σφαιρικού αγωγού ακτίνας R, φορτισμένου με θετικό φορτίο Q, σε συνάρτηση με την απόσταση x από το κέντρο του, για x < R και x > R.
   
Ομογενές ηλεκτρικό πεδίο
   
3.17 H διαφορά δυναμικού μεταξύ δύο σημείων Α και Β, που βρίσκονται πάνω στην ίδια δυναμική γραμμή μέσα σε ομογενές ηλεκτρικό πεδίο
α)         δεν εξαρτάται από την απόσταση των σημείων Α και Β.
β)         είναι ανάλογη με την απόστασή τους.
γ)         είναι ανάλογη με το τετράγωνο της απόστασής τους.
δ)         είναι αντίστροφα ανάλογη με την απόστασή τους.
Επιλέξτε τη σωστή απάντηση.
   
3.18 Ένα ηλεκτρόνιο εκτοξεύεται με ταχύτητα υο παράλληλα στις δυναμικές γραμμές ομογενούς ηλεκτρικού πεδίου, στην κατεύθυνση των δυναμικών γραμμών. Η κίνηση που θα κάνει είναι:
α)         Ευθύγραμμη ομαλή.
β)         Ευθύγραμμη ομαλά επιταχυνόμενη.
γ)         Ευθύγραμμη ομαλά επιβραδυνόμενη.
Δικαιολογήστε την απάντησή σας.
   
3.19 Ένα ηλεκτρόνιο εκτοξεύεται με ταχύτητα υο κάθετα στις δυναμικές γραμμές ομογενούς ηλεκτρικού πεδίου. Η κίνηση που θα κάνει
α)         είναι ευθύγραμμη ομαλή.
β)         είναι ευθύγραμμη ομαλά επιταχυνόμενη.
γ)         έχει σταθερή επιτάχυνση.
δ)         είναι κυκλική.
Ποια πρόταση είναι σωστή;
   
εκόνα
 
3.26 Φορτισμένος πυκνωτής έχει ενέργεια 0,2J. Αν διπλασιάσουμε την τάση στους οπλισμούς του η ενέργειά του:
α)         θα παραμείνει ίδια.
β)         θα γίνει 0,4J.
γ)         θα γίνει 0,8J.
δ)         θα γίνει 1,6J.
  Επιλέξτε τη σωστή απάντηση.
   
3.27 Επίπεδος πυκνωτής χωρητικότητας C φορτίζεται και στη συνέχεια αποσυνδέεται από την πηγή που τον φόρτισε. Αν μετά την αποσύνδεση του από την πηγή διπλασιάσουμε την απόσταση των οπλισμών του, τι θα συμβεί με 
1)         τη χωρητικότητα του;
2)         το φορτίο του;
3)         την τάση του;
Σε κάθε περίπτωση δώστε μία από τις τρεις απαντήσεις:
α)    αυξάνεται  β)   μειώνεται   γ)   δεν μεταβάλλεται
   
3.28 Πυκνωτής χωρητικότητας Co φορτίζεται σε πηγή τάσης V και αποκτά φορτίο q. Αν, χωρίς να αποσυνδέσουμε τον πυκνωτή από την τάση που τον φόρτισε, βάλουμε ανάμεσα στους οπλισμούς του διηλεκτρικό σταθεράς Κ, τι θα συμβεί με
1)         τη χωρητικότητα του;
2)         το φορτίο του;
3)         την τάση του;
Σε κάθε περίπτωση δώστε μία από τις απαντήσεις:
α)    δεν μεταβάλλεται   β)    αυξάνεται Κ φορές    γ)   μειώνεται Κ φορές.
   
3.29 Ένας φορτισμένος πυκνωτής έχει αποσυνδεθεί από την πηγή που τον φόρτισε. Γεμίζουμε το χώρο ανάμεσα στους οπλισμούς του με διηλεκτρικό. Ποιο από τα παρακάτω μεγέθη μειώνεται;
α)         Η χωρητικότητα.
β)         Το φορτίο του.
γ)         Η ένταση του ηλεκτρικού πεδίου ανάμεσα στους οπλισμούς.
δ)         Η τάση των οπλισμών.
ε)         Κανένα από τα παραπάνω.
   
3.30 Εξηγήστε γιατί αυξάνεται η χωρητικότητα ενός πυκνωτή όταν μεταξύ των οπλισμών του τοποθετηθεί διηλεκτρικό.
   
3.31 Συμπληρώστε τα κενά:
Αν ένας μονωτής τοποθετηθεί μέσα σε ηλεκτρικό πεδίο πολύ μεγάλης έντασης είναι πιθανό να καταστραφούν οι μονωτικές του ιδιότητες και να γίνει αγωγός. Η χαρακτηριστική τιμή της έντασης στην οποίααντέχει ένας μονωτής ονομάζεται ……………. …………….. και μετριέται σε ……….
   
3.32 Για ποιους λόγους χρησιμοποιούνται τα διηλεκτρικά στους πυκνωτές;
   
3.33 Ποιο φαινόμενο ονομάζεται πόλωση του διηλεκτρικού;
   
3.34 Να αντιστοιχίσετε τα μεγέθη της πρώτης στήλης στις μονάδες της δεύτερης.
       
    1. Ένταση A)    F
    2. Δυναμικό B)     V/m
    3. Διηλεκτρική αντοχή Γ)     eV
    4. Χωρητικότητα Δ)     V
   
Πεδίο βαρύτητας της Γης
 
3.35 Συμπληρώστε τις προτάσεις:
Ένταση του πεδίου βαρύτητας, σε ένα σημείο του, ονομάζεται το σταθερό πηλίκο ……….. ………….., που θα ασκηθεί σε μια μάζα m αν βρεθεί στο σημείο αυτό, προς τη μάζα. Η ένταση είναι ……………… μέγεθος και έχει την ίδια κατεύθυνση με τη δύναμη. Μονάδα έντασης του πεδίου βαρύτητας είναι το ………..
   
3.36 Ποιες από τις προτάσεις που ακολουθούν είναι σωστές;
  α) Η ένταση του πεδίου βαρύτητας σε ένα του σημείο έχει πάντα την κατεύθυνση της δύναμης που θα ασκηθεί σε μια μάζα αν βρεθεί σε εκείνο το σημείο.
  β) Σε κάθε σημείο του πεδίου βαρύτητας η ένταση ταυτίζεται με την επιτάχυνση της βαρύτητας.
  γ) Το πεδίο βαρύτητας της Γης είναι ομογενές.
  δ) Το πεδίο βαρύτητας της Γης είναι ακτινικό και η έντασή του έχει κατεύθυνση προς το κέντρο της.
  ε) Η ένταση του πεδίου βαρύτητας της Γης μειώνεται αντίστροφα ανάλογα με την απόσταση από το κέντρο  της  Γης.
     
3.37 Συμπληρώστε τις προτάσεις:
Όταν μια μάζα κινείται στο πεδίο βαρύτητας  το έργο της δύναμης του πεδίου είναι ανεξάρτητο της διαδρομής που ακολουθεί το σώμα, εξαρτάται μόνο από ………………. …… ………….. θέση του σώματος. Το πεδίο βαρύτητας, όπως και το ηλεκτρικό πεδίο, είναι πεδίο …………... Την ιδιότητα αυτή του πεδίου βαρύτητας την εκμεταλλευόμαστε για να ορίσουμε το μέγεθος δυναμικό. Ονομάζουμε δυναμικό του πεδίου βαρύτητας της Γης σε ένα σημείο του το σταθερό πηλίκο ……………… της δύναμης του πεδίου κατά τη μετακίνηση μιας μάζας m από το σημείο αυτό στο άπειρο προς ……………………
     
3.38 Σώμα που βρίσκεται στο Διάστημα, μακριά από τη Γη, κατευθύνεται προς αυτή. Η Γη θεωρείται ακίνητη και χωρίς ατμόσφαιρα και το σώμα, μέχρι να φτάσει στην επιφάνεια της Γης, κινείται ευθύγραμμα.
Τι είδους κίνηση θα κάνει, από τη στιγμή που θα μπει στο πεδίο βαρύτητας της Γης μέχρι να φτάσει στην επιφάνειά της;
α)         Ευθύγραμμη ομαλή;
β)         Ομαλά επιταχυνόμενη;
γ)         Επιταχυνόμενη με επιτάχυνση που διαρκώς αυξάνεται;
δ)         Επιταχυνόμενη με επιτάχυνση που διαρκώς μικραίνει;
Δικαιολογήστε την απάντησή σας.
     

 

 

 

 

 

 

 

3.39 Ποιες από τις προτάσεις που ακολουθούν είναι σωστές;
  α) Το δυναμικό του πεδίου βαρύτητας της Γης αυξάνεται όταν απομακρυνόμαστε από τη Γη.
  β) Αν μια μάζα αφεθεί ελεύθερη στο πεδίο βαρύτητας κινείται προς σημεία όπου τα δυναμικά αυξάνονται.
  γ) Για να μεγαλώσουμε την απόσταση δύο μαζών απαιτείται ενέργεια.
  δ) Η δυναμική ενέργεια συστήματος σημειακών μαζών είναι πάντα αρνητική.
   
3.40 Η ταχύτητα διαφυγής:
  α) Είναι ίδια για όλα τα σώματα που εκτοξεύονται  από το ίδιο ύψος.
  β) Είναι ανάλογη της μάζας του σώματος που εκτοξεύεται.
  γ) Είναι αντίστροφα ανάλογη με τη μάζα του σώματος που εκτοξεύεται.
  δ) Εξαρτάται από την κατεύθυνση στην οποία ρίχνεται το σώμα (δηλαδή, από το εάν ρίχνεται κατακόρυφα ή πλάγια).
  ε) Είναι μικρότερη σε μεγαλύτερα ύψη.
  Ποιες προτάσεις είναι ορθές;
   
3.41 Να γραφούν οι σχέσεις που δίνουν την ένταση, το δυναμικό και την ταχύτητα διαφυγής, σε ύψος h από την επιφάνεια της Γης, σε συνάρτηση με την ακτίνα της (RΓ), την ένταση του πεδίου στην επιφάνειά της (go) και το ύψος h από την επιφάνεια της Γης.
   
3.42 Η Γη περιστρέφεται σε ελλειπτική τροχιά γύρω από τον Ήλιο. Η μηχανική ενέργειά της διατηρείται ή όχι κατά την περιστροφή της; Αιτιολογήστε την απάντησή σας.

ΑΣΚΗΣΕΙΣ

 

 

 

3.23 Ένας δίσκος ακτίνας r = 0,2m βρίσκεται μέσα σε ομογενές ηλεκτρικό πεδίο έντασης Ε=500Ν/C. Υπολογίστε την ηλεκτρική ροή που διέρχεται από το δίσκο, αν:
  α) Είναι τοποθετημένος με το επίπεδό του κάθετο στις δυναμικές γραμμές του πεδίου.
  β) Το επίπεδό του είναι παράλληλο στις δυναμικές γραμμές.
  γ) Η κάθετη στο επίπεδό του σχηματίζει με τις δυναμικές γραμμές του πεδίου γωνία 60o.
  [Απ:    α)   62,8 Νm2/C,     β)    0,     γ)   31,4 Νm2/C ]
3.44 Μια κλειστή επιφάνεια περικλείει φορτίο 10μC. Ποια είναι η ηλεκτρική ροή που περνάει από την επιφάνεια;
Δίνεται: εo = 8,85x10-12 C2/(Nm2).
[Απ:    1,13x106 Νm2/C ]
   
3.45 Η ηλεκτρική ροή που διέρχεται από μια κλειστή επιφάνεια είναι Φ=2Νm2/C. Υπολογίστε το φορτίο που περικλείει η επιφάνεια.
Δίνεται :  εo = 8,85x10-12 C2/(Nm2).
[Απ:    17,7x10-12 C ]
   
3.46 Μια απόχη είναι τοποθετημένη μέσα σε ομογενές ηλεκτρικό πεδίο έντασης Ε με τρόπο ώστε η κυκλική στεφάνη της να είναι κάθετη στις δυναμικές γραμμές του (σχ. 3.55). Υπολογίστε την ηλεκτρική ροή που διέρχεται από τη επιφάνεια που ορίζει το δίχτυ της απόχης. Δίνονται η ένταση Ε του πεδίου και η ακτίνα R της κυκλικής στεφάνης της απόχης.
[ Απ:   -EπR2 ]  
   
3.47 Όπως γνωρίζετε, στην ατμόσφαιρα υπάρχει ηλεκτρικό πεδίο. Τις ημέρες με καλοκαιρία το πεδίο είναι ασθενές. Αν μια τέτοια μέρα το πεδίο, κοντά στην επιφάνεια της Γης, έχει μέτρο Ε=100Ν/C,  κατεύθυνση κατακόρυφη προς τα κάτω, και υποθέσουμε ότι είναι παντού (σε όλη την επιφάνεια της Γης) το ίδιο, υπολογίστε το φορτίο που φέρει η Γη. Δίνεται η ακτίνα της Γης RΓ = 6400 km και η σταθερά  εo = 8,85x10-12 C2/(Nm2).
[Απ:    -455.295 C ]
   
3.48 Ένας λεπτός σφαιρικός φλοιός ακτίνας R=20cm φέρει ηλεκτρικό φορτίο Q=24μC, ομοιόμορφα κατανεμημένο στην επιφάνειά του. Να υπολογιστεί η ένταση του ηλεκτρικού πεδίου σε σημεία που απέχουν από το κέντρο του
α)         r1 = 40 cm, και
β)         r2 = 10 cm.
Δίνεται :  εo = 8,85x10-12 C2/(Nm2).
[Απ:  α)  1,35x106 Ν/C ]   β)   μηδέν ]
   
3.49 Μια σφαίρα ακτίνας R=1m, από μονωτικό υλικό, φέρει φορτίο Q=12μC, ομοιόμορφα κατανεμημένο σε ολόκληρο τον όγκο της. Πόση είναι η ηλεκτρική ροή που διέρχεται από μια σφαιρική επιφάνεια,  ομόκεντρη με τη φορτισμένη σφαίρα, ακτίνας
α)  20 cm   β) 60 cm γ) 80 cm δ) 1,2m ε) 2m;
Ο όγκος σφαίρας ακτίνας r υπολογίζεται από τη σχέση V = 4/3 πr3
Δίνεται :  εo = 8,85x10-12 C2/(Nm2).
[Απ: α) 10,8x103 Nm2/C  β) 29,2x104 Νm2/C  γ)  69,4x104 Nm2/C
δ) 135x104 Νm2/C,   ε) Νm2/C]
   
3.50 Ένα σύρμα πολύ μεγάλου μήκους έχει φορτίο 4μC ανά μέτρο μήκους του. Υπολογίστε την ένταση του  ηλεκτρικού  πεδίου που δημιουργεί το σύρμα σε απόσταση  α) 10 cm και β) 20 cm από το σύρμα.
Δίνεται :  εo = 8,85x10-12 C2/(Nm2).
[Απ:    7205x103 Ν/C,   7205x103 Ν/C ]
   
Σχ. 3.55 Σχ. 3.55

 

 

 

 

 

 

 

 

 

 

 

 

 

 

 

Δυναμικό του ηλεκτρικού πεδίου - ενέργεια συστήματος φορτίων
   
3.51 Σημειακό φορτίο Q = 2x10-7C δημιουργεί πεδίο που σε ένα σημείο του Α έχει δυναμικό V=300V. Να υπολογιστεί η απόσταση του σημείου Α από το φορτίο. Δίνεται η σταθερά Kc = 9x109Ν m2 /C2.
[ Απ:   6m  ]
   
3.52 Σημειακό φορτίο q = 2x10-8C βρίσκεται τοποθετημένο στο ευθύγραμμο τμήμα ΑΒ, μήκους 3m σε απόσταση 2m από το Α (μεταξύ των Α και Β). Υπολογίστε τη διαφορά δυναμικού VA-VB.
Δίνεται η σταθερά Kc = 9x109Ν m2 /C2.     [ Απ:  -90V  ]
   
3.53 Το πεδίο που δημιουργεί ένα σημειακό φορτίο Q σε ένα σημείο Α έχει ένταση Ε=60 N/C και δυναμικό V=180 V. Να υπολογίσετε το φορτίο  και την απόσταση του σημείου Α από το σημειακό φορτίο Q. Δίνεται η σταθερά Kc = 9x109Ν m2 /C2.     [ Απ:  2x10-8C, 3m  ]
   
3.54 Σημειακό φορτίο C, βρίσκεται στο σημείο Α. Να υπολογίσετε το έργο της δύναμης του ηλεκτρικού πεδίου κατά τη μετακίνηση φορτίου q=10-8C από ένα σημείο Β, το οποίο απέχει r1=(ΑΒ)=1cm από το φορτίο Q, σε σημείο Γ, το οποίο απέχει r2=(ΑΓ)=4cm από το Q. Δίνεται: Kc = 9x109Ν m2 /C2.
[ Aπ: 13,5x10-3 J ]
   
3.55 Στις κορυφές Β και Γ, ορθογωνίου τριγώνου ΑΒΓ, με =90o, βρίσκονται τα φορτία  Q1=4x10-3 C και Q2= 2x10-8 C. Αν ΑΒ=3cm και ΑΓ=4cm, να υπολογιστούν:
α)         Τα δυναμικά στα σημεία Α και Μ, όπου Μ το μέσον της ΒΓ.
β)         Το έργο που παράγεται από το ηλεκτρικό πεδίο κατά τη
            μετακίνηση φορτίου C από το σημείο Α στο Μ.
Δίνεται: Kc = 9x109Ν m2 /C2.
[ Aπ: 23250V, 32400V, -183x10-8 J ]
   
3.56 Σε κάθε κορυφή ενός ισόπλευρου τριγώνου ΑΒΓ, πλευράς α=30cm, βρίσκεται φορτίο q=2μC. Να υπολογιστεί η ενέργεια του συστήματος των τριών φορτίων. Δίνεται: Kc = 9x109Ν m2 /C2.
[ Aπ: 36x10-2 J ]
   
3.57 Ακίνητο σημειακό φορτίο Q=100μC, βρίσκεται στο σημείο Α. Μικρή σφαίρα με μάζα m=10g και φορτίο q=20nC βρίσκεται στο σημείο Β, στο ίδιο οριζόντιο επίπεδο με το Α και σε απόσταση r1=30 cm από αυτό. Αν η σφαίρα που βρίσκεται στο σημείο Β αφεθεί ελεύθερη, λόγω της απωστικής δύναμης που δέχεται, κινείται χωρίς τριβές. Να υπολογίσετε την ταχύτητά της:
α)         Όταν βρίσκεται σε απόσταση r2=60cm από το Α.
β)         Όταν βρίσκεται σε πολύ μεγάλη απόσταση από το σημείο Α.
Δίνεται: Kc = 9x109Ν m2 /C2.
εικόνα
Ομογενές ηλεκτρικό πεδίο
   
3.58 Σε ομογενές ηλεκτρικό πεδίο, κατά μήκος μιας δυναμικής γραμμής, βρίσκονται, διαδοχικά, τα σημεία Α, Β και Γ. Εάν VA-VB=5V και  οι αποστάσεις μεταξύ των σημείων είναι ΑΒ= x και ΒΓ= x, ποια είναι η διαφορά δυναμικού ανάμεσα στα σημεία Α-Γ και Β-Γ;
[ Απ: 10V, 5V ]
   
3.59 Ο αέρας είναι μονωτής, αλλά για ηλεκτρικό πεδίο έντασης  μεγαλύτερης από 3x106V/m γίνεται αγωγός (δημιουργείται ηλεκτρικός σπινθήρας). Η απόσταση μεταξύ των ηλεκτροδίων σε ένα μπουζί είναι περίπου 0,5mm. Πόση είναι η ελάχιστη διαφορά δυναμικού που πρέπει να εφαρμοστεί στα ηλεκτρόδια, ώστε να παραχθεί ηλεκτρικός σπινθήρας; Θεωρήστε το πεδίο που δημιουργείται ανάμεσα στα ηλεκτρόδια ομογενές.
[ Απ: 1500 V  ]
   
3.60 Στο ομογενές ηλεκτρικό πεδίο που υπάρχει ανάμεσα σε δυο οριζόντιες πλάκες με φορτία +Q και –Q, αιωρείται (ισορροπεί) σωματίδιο μάζας m=10-3kg και φορτίου q = 5x10-7C. Αν οι δύο πλάκες απέχουν μεταξύ τους απόσταση l=2cm, να υπολογιστεί η διαφορά δυναμικού που παρουσιάζουν. Δίνεται: g = 10m/s2.  
[ Απ: 400 V ]
   
3.61 Ανάμεσα σε δύο παράλληλες κατακόρυφες μεταλλικές πλάκες, που είναι φορτισμένες με φορτία +Q και -Q, ισορροπεί μια μικρή φορτισμένη σφαίρα εκκρεμούς, σε θέση τέτοια ώστε το νήμα του να σχηματίζει γωνία 6o με την κατακόρυφo. Οι δύο παράλληλες μεταλλικές πλάκες απέχουν απόσταση d=10cm και παρουσιάζουν διαφορά δυναμικού V=200V. H σφαίρα του εκκρεμούς έχει μάζα m=2mg. Nα υπολογιστεί το φορτίο της σφαίρας. Δίνονται: g = 10m/s2, εφ6o=0,1.
[ Aπ: 10-9 C ]
   
3.62 Ηλεκτρόνιο βάλλεται με ταχύτητα υο=2x104m/s παράλληλα στις δυναμικές γραμμές ομογενούς ηλεκτρικού πεδίου έντασης Ε=91V/m.
  α) Να υπολογιστεί η δύναμη που δέχεται το ηλεκτρόνιο και η επιτάχυνση που θα αποκτήσει.
  β) Να γραφούν οι σχέσεις που περιγράφουν την κίνησή του μέσα στο πεδίο. Εξετάστε τις περιπτώσεις στις οποίες η ταχύτητα του ηλεκτρονίου είναι Ι) ομόρροπη και ΙΙ) αντίρροπη προς τις δυναμικές γραμμές.
  Δίνονται η μάζα του ηλεκτρονίου me = 9,1x10-31 kg και το στοιχειώδες φορτίο e = 1,6x10-19 C.
[ Aπ: 1,456x10-17 N, 16x1012 m/s2 ]
   
3.63 Ηλεκτρόνιο βάλλεται με ταχύτητα υο ομόρροπη με τις δυναμικές γραμμές ομογενούς ηλεκτροστατικού πεδίου έντασης Ε. Να βρεθεί σε πόσο χρόνο θα μηδενιστεί στιγμιαία η ταχύτητά του, σε πόσο χρόνο θα επιστρέψει στην αρχική του θέση και τι ταχύτητα θα έχει τότε. Σχολιάστε το αποτέλεσμα. Δίνονται η μάζα του ηλεκτρονίου me και το στοιχειώδες φορτίο  e.
[ Aπ: mυο/Ee, 2mυο/Ee, -υο]

 

 

 

 

 

 

3.64 Δέσμη ηλεκτρονίων εισέρχεται κάθετα στις δυναμικές γραμμές ομογενούς ηλεκτρικού πεδίου που σχηματίζουν δύο παράλληλες φορτισμένες πλάκες. Αν η ταχύτητα των ηλεκτρονίων της δέσμης είναι  υο να βρεθεί η απόκλιση που θα υποστεί η δέσμη από το πεδίο καθώς και η ταχύτητα με την οποία εξέρχονται τα ηλεκτρόνια από το πεδίο. Δίνονται η ταχύτητα υο, το μήκος l των φορτισμένων πλακών, η ένταση Ε του πεδίου, η μάζα του ηλεκτρονίου me και το στοιχειώδες φορτίο e.
  εικόνα
 
Χωρητικότητα - ενέργεια φορτισμένου πυκνωτή
   
3.65 Πυκνωτής χωρητικότητας 6pF, φορτίζεται σε διαφορά δυναμικού 12V. Να υπολογιστεί το φορτίο του.
[ Απ:   72pC ]
   
3.66 Οι οπλισμοί επίπεδου πυκνωτή έχουν σχήμα δίσκου ακτίνας 4cm και απέχουν μεταξύ τους 1mm. Τι φορτίο θα αποκτήσει ο πυκνωτής όταν συνδεθεί σε τάση V=10V;
Δίνεται :  εo = 8,85x10-12 C2/(Nm2).
[ Απ:  444,6pC  ]
   
3.67 Οι οπλισμοί ενός επίπεδου πυκνωτή έχουν εμβαδόν Α=72cm2 και απέχουν μεταξύ τους d=1,2mm. Στον πυκνωτή εφαρμόζεται τάση V=12V. Υπολογίστε.
α)         Την ένταση του ηλεκτρικού πεδίου μεταξύ των οπλισμών του.
β)         Τη χωρητικότητά του.
γ)         Το φορτίο του.
Δίνεται :  εo = 8,85x10-12 C2/(Nm2).
[ Απ: 104 V/m, 53,1 pF, 637,2 pC  ]
   
3.68 Επίπεδος πυκνωτής με χωρητικότητα C=10μF συνδέεται με πηγή που τον φορτίζει σε τάση V=100V. Χωρίς να απομακρυνθεί ο πυκνωτής από την πηγή διπλασιάζουμε την απόσταση των οπλισμών του. Να υπολογιστούν:
α)      Η νέα χωρητικότητα του πυκνωτή.
β)      Το φορτίο του πυκνωτή πριν και μετά την απομάκρυνση των οπλισμών του
[ Aπ: 5μF, 1000μC, 500μC ]
   
3.69 Πυκνωτής χωρητικότητας C=20μF φορτίζεται σε τάση V=500V. Πόση ενέργεια μπορεί να δώσει ο πυκνωτής αν εκφορτιστεί;
[ Aπ: 2,5 J ]
   
3.70 Πυκνωτής χωρητικότητας C1=20μF φορτίζεται σε τάση V1=80V. Ο πυκνωτής αποσυνδέεται από την πηγή που τον φόρτισε και συνδέεται με αφόρτιστο πυκνωτή χωρητικότητας C2=5μF.  Να υπολογιστούν:
α)        Η τάση που θα αποκτήσουν οι δύο πυκνωτές μετά τη σύνδεσή τους.
β)        Το φορτίο κάθε πυκνωτή μετά τη σύνδεση
  γ) Η ηλεκτρική δυναμική ενέργεια που θα χαθεί με τη σύνδεση των δύο πυκνωτών.
  [ Aπ:  α) 64V,    β)   1280μC,   320μC    γ) 12,8x10-3 J]
Διηλεκτρικά
   
3.71 Ανάμεσα στους οπλισμούς πυκνωτή χωρητικότητας C=12μF τοποθετείται διηλεκτρικό με διηλεκτρική σταθερά 5. Να υπολογιστεί η νέα χωρητικότητα του πυκνωτή.
[ Απ: 60μF ]
   
3.72 Ένας πυκνωτής, χωρίς διηλεκτρικό, φορτίζεται σε τάση 240V. Στη συνέχεια αποσυνδέεται από την πηγή και ανάμεσα στους οπλισμούς του εισάγεται γυαλί, έτσι ώστε να γεμίσει όλος ο χώρος. Παρατηρούμε ότι η τάση του πυκνωτή μειώνεται σε 40V. Να υπολογιστεί η διηλεκτρική σταθερά του γυαλιού.
[ Απ: 6  ]
   
3.73 Πυκνωτής χωρητικότητας C=5μF, χωρίς διηλεκτρικό, συνδέεται με πηγή τάσης V=10V. Διατηρώντας τον  πυκνωτή συνδεμένο με την πηγή, γεμίζουμε το χώρο ανάμεσα στους οπλισμούς του με χαρτί. Παρατηρούμε ότι το φορτίο του αυξάνεται κατά ΔQ=150μC.  Να υπολογίσετε τη διηλεκτρική σταθερά του χαρτιού.  
[ Απ: 4 ]
   
3.74 Θέλουμε να κατασκευάσουμε επίπεδο πυκνωτή με χωρητικότητα C=44nF και τάση λειτουργίας V=2000V. Ως διηλεκτρικό θα χρησιμοποιήσουμε βακελίτη, που έχει διηλεκτρική αντοχή Ε = 24x106 V/m και διηλεκτρική σταθερά Κ=5. Υπολογίστε το ελάχιστο εμβαδόν των οπλισμών του.
Δίνεται :  εo = 8,85x10-12 C2/(Nm2).
[ Aπ: 0,083m2 ]
   
3.75 Οι οπλισμοί ενός επίπεδου πυκνωτή έχουν εμβαδόν Α=3cm2. Ανάμεσα στους οπλισμούς του υπάρχει χαρτί, διηλεκτρικής σταθεράς Κ=4. Να υπολογιστεί το μέγιστο φορτίο που μπορεί να φέρει ο πυκνωτής. Δίνονται :  εo = 8,85x10-12 C2/(Nm2) και η διηλεκτρική αντοχή του χαρτιού Ε = 16x106 V/m.
[ Aπ: 169,9 nC]
   
Πεδίο βαρύτητας
3.76 Να υπολογιστεί η ένταση και το δυναμικό του πεδίου βαρύτητας της Γης σε ένα σημείο που βρίσκεται σε ύψος h=RΓ  από τη επιφάνειά της. Δίνονται η ακτίνα της Γης RΓ = 6400 km και η ένταση του πεδίου βαρύτητας στην επιφάνεια της Γης gο=10 m/s2.
[ Aπ: 2,5 m/s2, -32x106 J/kg ]
3.77 Σώμα μάζας m εκτοξεύεται από την επιφάνεια της Γης κατακόρυφα προς τα πάνω με ταχύτητα υο=103 m/s. Υπολογίστε πόσο ψηλά θα φτάσει το σώμα. Δίνεται η ακτίνα της Γης RΓ = 6400 km και η ένταση του πεδίου βαρύτητας στην επιφάνεια της Γης go=10m/s2. Η αντίσταση  του αέρα δε λαμβάνεται υπόψη.
[ Aπ: 50km ]

 

 

 

 

 

 

3.78 Η μάζα της Γης είναι  81 φορές μεγαλύτερη από τη μάζα της Σελήνης και ο λόγος των ακτίνων τους είναι 11/3.
  α) Αν η ένταση του πεδίου βαρύτητας στην επιφάνεια της Γης είναι
gο=10Ν/kg να υπολογιστεί η ένταση του πεδίου βαρύτητας στην επιφάνεια της  Σελήνης.
  β) Ένα σώμα έχει στην επιφάνεια της Γης βάρος 700 Ν. Ποιο θα είναι το βάρος του στην επιφάνεια της Σελήνης;
  [ Απ:   1,66 N/kg ,  116,2 N ]
   
3.79 Από διαστημική εξέδρα που βρίσκεται σε ύψος h από την επιφάνεια της Γης θέλουμε να εκτοξεύσουμε διαστημόπλοιο ώστε να εγκαταλείψει το πεδίο βαρύτητας της Γης. Να βρεθεί η ελάχιστη ταχύτητα που πρέπει να δώσουμε στο διαστημόπλοιο. Αγνοήστε τις επιδράσεις των άλλων ουράνιων σωμάτων πλην της Γης . Δίνονται η ακτίνα της Γης RΓ και η ένταση του πεδίου βαρύτητας στην επιφάνειά της gο.
  εικόνα
   
3.80 Να βρείτε την ταχύτητα διαφυγής ενός σώματος από την επιφάνεια  πλανήτη με μάζα m=MΓ/8 και πυκνότητα ίση με αυτή της Γης. Η ταχύτητα διαφυγής από τη Γη είναι υ=11,2 km/s. H Γη και ο πλανήτης να θεωρηθούν ομογενείς ακίνητες

  σφαίρες. Ο όγκος μιας σφαίρας δίνεται από τη σχέση εικόνα
  [ Απ:  5,6 km/s  ]
   
3.81 Η ταχύτητα με την οποία φτάνει ένας μετεωρίτης στη Γη μπορεί να εκτιμηθεί από το μέγεθος του κρατήρα που θα ανοίξει κατά την πρόσκρουσή του στην επιφάνεια της Γης. Από το μέγεθος ενός τέτοιου κρατήρα εκτιμάμε ότι ένας μετεωρίτης έφτασε στην επιφάνεια της Γης με ταχύτητα υ=65.000km/h. Υπολογίστε την ταχύτητα που είχε ο μετεωρίτης όταν έμπαινε στα όρια της βαρυτικής επίδρασης της Γης. Θεωρήστε τις τριβές που αναπτύσσονται κατά την κίνηση του μετεωρίτη στην ατμόσφαιρα της Γης αμελητέες και αγνοήστε την επίδραση των άλλων ουράνιων σωμάτων, πλην της Γης, στην κίνησή του. Δίνονται RΓ=6400 km, και gο=10 m/s2).
[ Απ: 14x103 m / s  ]
   
3.82 Δύο μικρές σφαίρες με μάζες m1= m και m2= 2m βρίσκονται σε απόσταση l μεταξύ τους και έξω από οποιοδήποτε πεδίο βαρύτητας. Να βρεθεί το σημείο του χώρου στο οποίο η ένταση του βαρυτικού πεδίου που δημιουργούν οι σφαίρες είναι μηδέν και στη συνέχεια να υπολογισθεί γι’αυτό το σημείο το δυναμικό του βαρυτικού πεδίου. Δίνεται η σταθερά παγκόσμιας έλξης G.
  εικόνα
   
3.83 Στις κορυφές Α,Β, Γ ενός τριγώνου με πλευρές α, β, γ βρίσκονται οι σφαιρικές μάζες m1, m2, και m3. Να υπολογιστεί η ενέργεια που απαιτείται για να τις απομακρύνουμε σε άπειρη απόσταση μεταξύ τους. Δίνεται η σταθερά G.
  εικόνα

ΠΡΟΒΛΗΜΑΤΑ

3.84 Μια σφαίρα ακτίνας R από μονωτικό υλικό φέρει φορτίο, ομοιόμορφα κατανεμημένο σε ολόκληρο τον όγκο της. Το φορτίο ανά μονάδα όγκου είναι ρ. Βρείτε τη σχέση που δίνει την ένταση του ηλεκτρικού πεδίου της σφαίρας τόσο στο εσωτερικό της όσο και στο εξωτερικό της. Παραστήστε γραφικά το μέτρο της έντασης σε συνάρτηση με την απόσταση r από το κέντρο της σφαίρας.
  Ο όγκος σφαίρας ακτίνας r είναι εικόνα
  εικόνα
   
3.85 Ένας κύλινδρος, πολύ μεγάλου μήκους, έχει ακτίνα R και είναι ομοιόμορφα φορτισμένος σε όλο του τον όγκο. Το φορτίο του ανά μονάδα όγκου είναι ρ. Βρείτε την ένταση του ηλεκτρικού πεδίου στο εσωτερικό και στο εξωτερικό του κυλίνδρου. Παραστήστε γραφικά τo μέτρο της έντασης σε συνάρτηση με την απόσταση από τον άξονα του κυλίνδρου.
  εικόνα
   
3.86 Σφαιρικός αγωγός ακτίνας R=10cm είναι φορτισμένος με φορτίο Q=20nC. Βρείτε την ένταση του ηλεκτρικού πεδίου που δημιουργεί σε σημεία που απέχουν από το κέντρο του r1=2cm,  r2=8cm και  r3=20cm από το κέντρο του. Δίνεται :  εo = 8,85x10-12 C2/(Nm2).
[ Απ: α)   0    β)   0    γ)  45x102 Ν/C ]
   
3.87 Ένα μακρύ ευθύγραμμο σύρμα περιβάλλεται από κοίλο μεταλλικό κύλινδρο ο άξονας του οποίου συμπίπτει με το σύρμα. Το σύρμα είναι ομοιόμορφα φορτισμένο με φορτίο +λ ανά μονάδα μήκους. O κυλινδρικός αγωγός είναι επίσης φορτισμένος με το φορτίο ομοιόμορφα κατανεμημένο στην επιφάνειά του και με φορτίο -λ ανά μονάδα μήκους. Βρείτε την ένταση του ηλεκτρικού πεδίου στο εσωτερικό και στο εξωτερικό του κυλινδρικού αγωγού.
  εικόνα
   
3.88 Δύο φορτισμένα μονωτικά φύλλα άπειρων διαστάσεων είναι παράλληλα μεταξύ τους, όπως φαίνεται στο σχήμα 3.56. Το αριστερό φύλλο έχει ανά μονάδα επιφάνειας φορτίο +σ, ενώ το δεξιό έχει ανά μονάδα επιφάνειας φορτίο -σ. Να βρείτε την ένταση του ηλεκτρικού πεδίου σε σημεία που βρίσκονται α) αριστερά των δύο φύλλων  β) ανάμεσα στα δύο φύλλα και γ) δεξιά των δύο φύλλων.
[ Aπ: α)   0,     β)  Ε = σ / εo    γ)    0 ]

 

 

 

 

 

 

 

 

 

 

 

 

 

 

 

 

 

 

Σχ. 3.56 Σχ. 3.56

 

 

 

3.89 Στο σωλήνα της τηλεόρασης, τα ηλεκτρόνια που εκπέμπονται από τη θερμαινόμενη κάθοδο με αμελητέα ταχύτητα επιταχύνονται, από ένα ομογενές ηλεκτρικό πεδίο και αφού διανύσουν απόσταση l=1,5cm  με την επίδραση του ηλεκτρικού πεδίου αποκτούν ταχύτητα m/s, με την οποία και  συνεχίζουν να κινούνται μέχρι να πέσουν στην οθόνη. Να υπολογιστεί η ένταση του πεδίου.
Δίνονται e = 1,6x10-19 C, me = 9x10-31kg.
  [ Απ:   3x105 N/C ]
   
3.90 To άτομο του υδρογόνου αποτελείται από ένα πρωτόνιο (πυρήνας) και ένα ηλεκτρόνιο, που περιστρέφεται γύρω από τον πυρήνα. Να υπολογιστούν:
α)         Η κινητική ενέργεια του ηλεκτρονίου.
β)         Η δυναμική ενέργεια του ατόμου.
γ)         Η ολική ενέργεια του ατόμου.
  δ) Η ενέργεια που πρέπει να προσφέρουμε  στο ηλεκτρόνιο ώστε αυτό να ξεφύγει από την έλξη του πυρήνα (η ενέργεια αυτή ονομάζεται έργο ιονισμού).
  Δίνονται: το στοιχειώδες φορτίο e,  η ακτίνα περιστροφής του ηλεκτρονίου r και η σταθερά Κc.
  εικόνα
   
3.91 Δύο παράλληλες μεταλλικές πλάκες, φορτισμένες με αντίθετα φορτία, δημιουργούν ανάμεσά τους ομογενές ηλεκτρικό πεδίο. Ένα πρωτόνιο βάλλεται από την αρνητική προς τη θετική πλάκα με ταχύτητα m/s, παράλληλα προς τις δυναμικές γραμμές. Ποια πρέπει να είναι η διαφορά δυναμικού ανάμεσα στις δύο πλάκες, ώστε το πρωτόνιο μόλις να φτάσει στη θετική πλάκα;
Δίνονται :    το στοιχειώδες φορτίο e = 1,6x10-19 C, και η μάζα του πρωτονίου mp = 1,6x10-27kg.
  [ Απ:  1250V  ]
   
3.92 Φορτισμένο σφαιρίδιο μάζας m = 0,5 g και φορτίου q = -10-8 C βάλλεται κατακόρυφα προς τα πάνω με αρχική ταχύτητα υο= 85 cm/s από το θετικό προς τον αρνητικό οπλισμό πυκνωτή, παράλληλα στις δυναμικές γραμμές του πεδίου του πυκνωτή. Εάν η διαφορά δυναμικού μεταξύ των οπλισμών είναι V = 4kV και η μεταξύ τους απόσταση d = 4 cm, να βρεθεί η ελάχιστη απόσταση από τον αρνητικό οπλισμό στην οποία θα φτάσει το σφαιρίδιο. Μπορούμε στο πρόβλημα αυτό να θεωρήσουμε το βάρος του σφαιριδίου αμελητέο; Δίνεται g =10 m/s2).
[ Απ: 1 cm ]
   
3.93 Λεπτή δέσμη ηλεκτρονίων μπαίνει με ταχύτητα υο= 2x107 m/s στο πεδίο φορτισμένου επίπεδου πυκνωτή παράλληλα με τους οπλισμούς του. Η τάση  μεταξύ των οπλισμών του πυκνωτή είναι 80V, η απόστασή τους είναι d = 2 cm και το μήκος τους είναι l = 12 cm.  Να βρεθεί ή  απόκλιση της δέσμης κατά την έξοδό της από το πεδίο του καθώς και η διαφορά δυναμικού μεταξύ του σημείου εισόδου και του σημείου εξόδου. Δίνεται το ειδικό φορτίο του ηλεκτρονίου
εικόνα
  [ Απ: 12,6 mm,   50,4 V ]
3.94 Σφαίρα έχει ακτίνα R=10cm και φορτίο εικόναC. Κάποια στιγμή ένα ηλεκτρόνιο ξεφεύγει από την επιφάνειά της με μηδαμινή αρχική ταχύτητα.
  α) Να υπολογιστεί η ταχύτητά του όταν έχει φτάσει σε απόσταση r=30cm από το κέντρο της σφαίρας.
  β) Να υπολογιστεί η μέγιστη ταχύτητα που θα αποκτήσει το ηλεκτρόνιο.
  Δίνονται e = 1,6x10-19 C, me = 9x10-31kg, Kc = 9x109Nm2/C2 
[ Απ: 2,66x106 m/s, 3,26x106 m/s ]
   
3.95 Σώμα που έχει φορτίο Q = 2x10-7C είναι στερεωμένο στην κορυφή πλάγιου επιπέδου. Το σωματίδιο Σ έχει μάζα m=1mg και φορτίο q = 3x10-8 C. Το σωματίδιο Σ αφήνεται  ελεύθερο σε ένα σημείο του πλάγιου επιπέδου που απέχει απόσταση d από το φορτισμένο σώμα. Υπολογίστε την ταχύτητά του τη στιγμή που θα φτάσει στη βάση του πλάγιου επιπέδου. Θεωρήστε ότι η κίνηση του Σ γίνεται χωρίς τριβές. Εφαρμογή για  l=3m,  d=1m,  φ=30o.
Δίνονται:  g = 10 m/s2 και Kc = 9x109 Nm2/C2.
[ Απ: 9,6 m/s ]
   
3.96 Σφαιρικός αγωγός με ακτίνα R=10cm και φορτίο Q = 2x10-7C, έχει μια λεπτή οπή, κατά μήκος μιας διαμέτρου. Σε απόσταση d=30cm από το κέντρο της και στην προέκταση της ευθείας που ορίζει η οπή, αφήνεται σημειακό φορτίο, με μάζα m = 0,5x10-6 kg και φορτίο q= =-4x10-19C, το οποίο κινείται  προς τη σφαίρα. Το φορτίο μπαίνει στην οπή και  διαπερνά τη σφαίρα. Να υπολογιστεί η χρονική διάρκεια της κίνησης του φορτίου μέσα στην οπή. Δίνεται Kc = 9x109 Nm2/C2.
[ Απ: 14,4 ms]
   
3.97 Δυο μικρές φορτισμένες σφαίρες που έχουν ίσα φορτία q και μάζες m και 2m αντίστοιχα, είναι ενωμένες με λεπτό νήμα και ισορροπούν σε λείο οριζόντιο επίπεδο σε απόσταση l μεταξύ τους. Κάποια στιγμή το νήμα σπάει και οι σφαίρες αρχίζουν να κινούνται λόγω των απωστικών δυνάμεων που αναπτύσσονται  μεταξύ τους. Να υπολογιστεί η ταχύτητα που θα έχει κάθε σφαίρα τη στιγμή που η απόσταση ανάμεσά τους θα έχει γίνει 2l.
  εικόνα

 

 

 

 

 

 

 

 

 

 

 

 

 

 

 

 

 

Σχ. 3.57 Σχ. 3.57
Σχ. 3.58 Σχ. 3.58

 

 

 

 

Σχ. 3.59 Σχ. 3.59

 

 

 

 

 

 

 

 

 

3.98 Ένα σημειακό φορτίο Q=7x10-6C είναι τοποθετημένο σε ύψος h=3,6m από το έδαφος. Από το σημείο Α που βρίσκεται σε ύψος h/2 από το έδαφος αφήνεται μια μικρή σφαίρα μάζας , που φτάνει στο έδαφος (στο σημείο Γ) με ταχύτητα υ=8m/s.
α)         Είναι φορτισμένη η μικρή σφαίρα ή όχι;
β)         Αν αποδειχθεί ότι είναι φορτισμένη να υπολογιστεί το φορτίο της q.
Δίνονται: Kc = 9x109 Nm2/C2, g =10 m/s2)
  [ Απ:   0,8x10-6 C ]
   
3.99 Η βάση ενός ισοσκελούς τριγώνου είναι οριζόντια και στις άκρες της βρίσκονται τα φορτία Q1= Q2 = 5x106 C. Από την κορυφή του τριγώνου που το επίπεδο του είναι κατακόρυφο αφήνεται σωμάτιο με μάζα m = 5mg και φορτίο q= -2x10-10C. Να υπολογιστεί η ταχύτητά του τη στιγμή που πέφτοντας διέρχεται από το μέσο της βάσης ΒΓ. Δίνονται: Μήκος βάσης l = 60cm, ύψος τριγώνου h = 40cm, g =10 m/s2, Kc = 9x109 Nm2/C2.).
[ Απ:   4,2 m/s]
   
3.100 Στη βάση του πλάγιου επιπέδου του σχήματος βρίσκεται στερεωμένο το φορτίο Q = 4x106 C. Σε απόσταση r=40cm από το Q αφήνουμε ένα φορτισμένο σώμα με μάζα m = 4x10-4 kg και φορτίο q = 2x10-8 C (σχ. 3.59). Αν η κίνηση του σωματιδίου γίνεται χωρίς τριβές, να υπολογιστεί:
α)         Η μέγιστη απόσταση από το  στην οποία θα φτάσει το σωματίδιο.
β)         Η μέγιστη ταχύτητα που θα αποκτήσει όταν απομακρύνεται.
Δίνονται :    g =10 m/s2, φ = 30ο, Kc = 9x109 Nm2/C2.).
  [ Απ:  0,9m, 1m/s  ]
   
3.101 Ένας πυκνωτής έχει αποσυνδεθεί από την πηγή που τον φόρτισε. Οι οπλισμοί του Α και Β, έχουν δυναμικά VA=50V και VB = -50V, αντίστοιχα.
α)        Ποια είναι η τάση του πυκνωτή;
β)        Αν γειώσουμε τον οπλισμό Β, θα αλλάξει το φορτίο του πυκνωτή;
γ)        Ποιο θα είναι το δυναμικό κάθε οπλισμού, μετά τη γείωση του οπλισμού Β;
[ Απ: α)   100 V,   β)   ΟΧΙ,   γ)    100 V, 0 ]
   
3.102 Το μέγιστο φορτίο επίπεδου πυκνωτή, όταν μεταξύ των οπλισμών του έχει αέρα, είναι 2μC. Ποιο είναι το μέγιστο φορτίο που μπορεί να φέρει ο πυκνωτής αν ανάμεσα στους οπλισμούς του τοποθετήσουμε γυαλί; Η διηλεκτρική αντοχή του αέρα είναι Εα= 3x106 V/m και του γυαλιού Εγ= 14x106 V/m.  Διηλεκτρική σταθερά του γυαλιού Κ=5.
  [ Απ: 46,7 μC ]
3.103
Σύστημα δύο πυκνωτών με χωρητικότητες C1 = C2 = 4μF συνδέονται μεταξύ τους παράλληλα. Το σύστημα των δύο πυκνωτών συνδέεται με πηγή τάσης
V = 30V (σχ. 3.60) και οι πυκνωτές φορτίζονται. Στη συνέχεια αφού αποσυνδέσουμε την πηγή ανάμεσα στους οπλισμούς του πυκνωτή C1 εισάγουμε διηλεκτρικό σταθεράς K = 5.
  α) Να υπολογιστεί το φορτίο κάθε πυκνωτή όταν ήταν συνδεδεμένοι με την πηγή.
  β) Να υπολογιστεί η τάση και το φορτίο κάθε πυκνωτή μετά την αποσύνδεσή τους από την πηγή και την εισαγωγή του διηλεκτρικού
  [ Απ: α) q1 = q2 = 120μC, β) V' = V
q1 = 200μC, q2 = 40μC ]
   
3.104 Διαστημικό όχημα με μάζα m=8000 kg κατευθύνεται προς τη Γη. Τη στιγμή που βρίσκεται σε ύψος h=RΓ  η ταχύτητά του είναι υο=8x102m/s.
Δίνονται:  g = 10 m/s2 και Kc = 9x109 Nm2/C2.
[ Απ: 9,6 m/s ]
  α) Αν δεν λειτουργήσουν οι ανασχετικοί πύραυλοί του να υπολογιστεί η ταχύτητα με την οποία θα προσκρούσει στην επιφάνεια της Γης
  β) Αν κατά τη διάρκεια της καθόδου του οχήματος, από το ύψος h μέχρι την επιφάνεια της Γης, λειτουργήσουν οι πύραυλοι, δημιουργώντας σταθερή ανασχετική δύναμη F, να υπολογιστεί η τιμή της ώστε το όχημα να φτάσει στην επιφάνεια της Γης με μηδενική ταχύτητα. Δίνεται η ακτίνα της Γης RΓ = 6400 km και η ένταση του πεδίου βαρύτητας στην επιφάνεια της Γης gο=10m/s2. Η αντίσταση του αέρα δεν λαμβάνεται υπόψη.
  εικόνα
   
3.105 Διαστημικός σταθμός περιστρέφεται σε ελλειπτική τροχιά γύρω από τη Γη, με ελάχιστη και μέγιστη απόσταση από το κέντρο της  r1= 7x106 m  και r2= 7x105 m,  αντίστοιχα. Αν η ταχύτητά του όταν βρίσκεται σε απόσταση r1 (ελάχιστη) είναι υ1=8x103m/s, να υπολογιστούν:
Δίνεται Kc =ψ/C2.
[ Απ: 14,4 ms]
  α) Η ταχύτητά του όταν βρίσκεται σε απόσταση r2 (μέγιστη)
  β) Η ελάχιστη ενέργεια που πρέπει να προσφερθεί σε μια συσκευή, μάζας m=140 kg, που βρίσκεται στο διαστημικό σταθμό, για να φτάσει στο άπειρο. Δικαιολογήστε γιατί η ενέργεια αυτή είναι ίδια από οποιοδήποτε σημείο της ελλειπτικής τροχιάς και αν πραγματοποιηθεί η βολή.
  Δίνονται η ακτίνα της Γης RΓ = 6400 km και η ένταση του πεδίου βαρύτητας στην επιφάνεια της Γης gο=10m/s2.
  Σημειώσεις:    Ι)Η περιστροφή του διαστημικού σταθμού γίνεται χωρίς
                      οποιαδήποτε χρήση πυραύλων. ΙΙ) Η ελκτική δύναμη μεταξύ
                      συσκευής και διαστημικού σταθμού είναι αμελητέα
  [ Απ: 6,6x103 m/s, 3,7x109 J ]
Σχ. 3.60 Σχ. 3.60

 

 

 

 

 

 

 

 

 

 

 

 

 

 

 

 

 

 

 

 

 

 

 

 

 

 

 

 

 

 

 

 

 

 

 

 

 

 

 

 

 

 

Ο αστροναύτης στηρίζεται στο δορυφόρο που βρίσκεται σε τροχιά Εικ. 3.15 Ο αστροναύτης στηρίζεται στο δορυφόρο που βρίσκεται σε τροχιά
3.106 Ένα διαστημικό όχημα ξεκινά χωρίς αρχική ταχύτητα από το έδαφος και κινείται κατακόρυφα με σταθερή επιτάχυνση α=32 m/s2. Τη στιγμή που η ταχύτητά του αποκτά τιμή τέτοια που του επιτρέπει να  απομακρυνθεί από το πεδίο βαρύτητας της Γης σταματά η λειτουργία των  πυραύλων και το όχημα συνεχίζει την πορεία του.  Να υπολογιστεί το ύψος στο οποίο παύουν να λειτουργούν οι πύραυλοι. Δίνονται η ακτίνα της Γης RΓ= 6400 km και η ένταση του πεδίου βαρύτητας στην επιφάνεια της Γης gο=10m/s2.
  [ Απ:   1,6x106 m ]
   
3.107 Θέλουμε να στείλουμε στο Διάστημα ένα σώμα μάζας m=200 kg. Για το σκοπό αυτό χρησιμοποιούμε πύραυλο  που εκτοξεύεται  από την επιφάνεια της Γης, κατακόρυφα προς τα πάνω. Ο πύραυλος ξεκινάει με ταχύτητα μηδέν. Θεωρούμε ότι το σώμα δέχεται από τον πύραυλο σταθερή προωστική δύναμη F=4000 N και ότι τα καύσιμα του πυραύλου διαρκούν μέχρι να φτάσει σε ύψος 0,6 RΓ από την επιφάνεια της Γης.
Να υπολογίσετε το ύψος στο οποίο  το σώμα θα έχει αποκτήσει την απαραίτητη ταχύτητα για να διαφύγει στο Διάστημα και την ταχύτητα που θα έχει το σώμα όταν βγει από το πεδίο βαρύτητας της Γης.
Δίνονται η ακτίνα της Γης RΓ = 6400 km και η ένταση του πεδίου βαρύτητας στην επιφάνεια της Γης gο=10m/s2.
[ Απ:   3,2x106 m, 5,06x103 m/s]
   
3.108 Ο λόγος των μαζών της Γης και της Σελήνης είναι MΓΣ = 81 και η απόσταση των κέντρων τους είναι d = 60 RΓ . Να βρεθεί σε ποιο σημείο της ευθείας που ενώνει τα κέντρα Γης και Σελήνης η ένταση του πεδίου βαρύτητας είναι μηδενική.Δίνεται η ακτίνα της Γης RΓ . Αγνοήστε οποιαδήποτε άλλη βαρυτική επίδραση εκτός από αυτές της Γης και της Σελήνης.
  [ Απ:  x = 54 RΓ, από το κέντρο της Γης ]
   
3.109 Διαστημικό όχημα ξεκινά από την επιφάνεια της Γης και κινείται κατακόρυφα. Η προωστική δύναμη των πυραύλων του είναι σε κάθε θέση, για όλη τη διάρκεια της κίνησης, διπλάσια κατά μέτρο και αντίθετης φοράς με το βάρος του. Υπολογίστε την ταχύτητα του όταν φτάσει σε ύψος h = RΓ.
Δίνονται: RΓ = 6400 km, gο=10m/s2.
[ Απ: 8x103 m/s ]
   
3.110 Ένας δορυφόρος με μάζα m=100 kg περιστρέφεται, αρχικά σε ύψος RΓ πάνω από την επιφάνεια της Γης. Μετά από ορισμένο χρόνο, χάνοντας σιγά – σιγά  ύψος, λόγω της αραιής ατμόσφαιρας, περιστρέφεται σε ύψος 7 RΓ/9.
  α) Να υπολογιστεί η μεταβολή της κινητικής ενέργειας του δορυφόρου.
  β) Αν η αραιή ατμόσφαιρα δημιουργεί στην περιοχή της περιστροφής αντίσταση Α = 0,2Ν, να υπολογιστεί το συνολικό μήκος της ελικοειδούς τροχιάς που διέγραψε ο δορυφόρος για να φτάσει από την αρχική στην τελική τροχιά.
  Δίνονται: RΓ = 6400 km, gο=10m/s2.
  [Απ:     α)     8x108 J,         β)   109 m ]
3.111
Διαστημικό όχημα με μάζα M = 8ton που μεταφέρει σεληνάκατο μάζας m = 1,5ton, σε τροχιά γύρω από τη Σελήνη σε ύψος h = R /20 από την επιφάνειά της (R : η ακτίνα της Σελήνης). Κατά τη διάρκεια της περιστροφής κάποια στιγμή το διαστημικό όχημα ελευθερώνει τη σεληνάκατο με τέτοιο τρόπο ώστε η ταχύτητα της να είναι μηδέν. Η σεληνάκατος αρχίζει τότε να κατεβαίνει προς τη Σελήνη εκτελώντας ευθύγραμμη κίνηση και φτάνει στην επιφάνειά της με την κατάλληλη χρήση των ανασχετικών πυραύλων έχοντας ταχύτητα μηδέν.
  α) Να υπολογιστεί η ταχύτητα του διαστημικού οχήματος αμέσως μετά την αποβολή της σεληνακάτου.
  β) Να υπολογιστεί το έργο της δύναμης των ανασχετικών πυραύλων.
  Δίνονται: H επιτάχυνση της βαρύτητας στην επιφάνεια της Σελήνης gο= 1,6m/s2 και η ακτίνα της Σελήνης RΓ = 1680 km. Αγνοήστε την επίδραση άλλων σωμάτων, πλην της Σελήνης.
[ Απ: 1900 m/s, -192x106 J]
   
3.112 Ένας δορυφόρος με μάζα m κινείται κυκλικά γύρω από τη Γη με ταχύτητα υ. Εσωτερική διάταξη προκαλεί έκρηξη με αποτέλεσμα ο δορυφόρος να χωριστεί σε δύο μέρη, από τα οποία το ένα, μάζας m1, συνεχίζει να κινείται στην ίδια κυκλική τροχιά που είχε ο δορυφόρος πριν την έκρηξη ενώ το άλλο, μάζας m2, αποκτά την απαραίτητη ταχύτητα για να διαφύγει από την έλξη της Γης. Υπολογίστε τις μάζες m1 και m2 στις οποίες χωρίστηκε ο δορυφόρος.
  εικόνα
   
3.113 Δύο σφαιρικοί πλανήτες έχουν, ο πρώτος ακτίνα R1= 1334x103 m και μάζα m1= 1209x1019 kg και ο δεύτερος μάζα m2= 4m1. Οι πλανήτες περιστρέφονται γύρω από το κοινό κέντρο μάζας τους, εκτελώντας κυκλικές κινήσεις χωρίς την επίδραση άλλων δυνάμεων εκτός από τη μεταξύ τους έλξη. Η απόσταση ανάμεσα στα κέντρα τους είναι l = 40R1.
Δίνεται G = 6,673x10-11 Nm2/kg2.
  α) Να υπολογιστούν οι ακτίνες περιστροφής τους.
  β) Να υπολογιστεί η ελάχιστη ταχύτητα με την οποία πρέπει να βληθεί ένα βλήμα από την επιφάνεια του πρώτου πλανήτη ώστε να φτάσει στο δεύτερο.
  Σημείωση:  Θα θεωρήσετε ότι οι πλανήτες δεν περιστρέφονται γύρω από τον άξονά τους και ότι δεν έχουν ατμόσφαιρα.
  [ Απ: 42,69x106 m/s, 10,67x106 m, 1025,8 m/s ]

 

 

 

 

 

 

 

 

 

 

 

 

Ο Φόβος, δορυφόρος του Άρη. Εικ. 3.16 Ο Φόβος, δορυφόρος του Άρη.
  Εικόνα

 

 

 

 

 

 

 

 

 

 

 

 

 

 



Robert Millikan (1868-1953). Ηνωμένες Πολιτείες. Εικ. 3.17 Robert Millikan (1868-1953). Ηνωμένες Πολιτείες.

TO ΠΕΙΡΑΜΑ TOY MILLIKAN

Την περίοδο 1909-1913, o Robert Millikan (Μίλικαν), με ένα εμπνευσμένα απλό πείραμα που πραγματοποίησε στο πανεπιστήμιο του Σικάγου, μέτρησε για πρώτη φορά το στοιχειώδες φορτίο e και απέδειξε ότι το ηλεκτρικό φορτίο είναι κβαντισμένο -υπάρχει δηλαδή μόνο σε διακριτές ποσότητες, που είναι ακέραια πολλαπλάσια του στοιχειώδους φορτίου e.

 

Στο σχήμα βλέπουμε το μοντέλο της πειραματικής συσκευής του Millikan. Αποτελείται από δύο παράλληλες μεταλλικές πλάκες. Η πάνω πλάκα έχει μια μικρή τρύπα από την οποία διέρχονται μικρά σταγονίδια λαδιού. Τα σταγονίδια αυτά είναι φορτισμένα λόγω της τριβής τους με το ακροφύσιο του ψεκαστήρα με το οποίο ψεκάζεται το λάδι. Μια οριζόντια δέσμη φωτός φωτίζει τα σταγονίδια λαδιού, τα οποία μπορούν να παρατηρηθούν με ένα μικροσκόπιο. Καθώς το φως πέφτει πάνω στα σταγονίδια αυτά φαίνονται σαν λαμπερά σημεία μέσα στο σκοτάδι.

 

Το μοντέλο της συσκευής του Millikan Σχ. 3.61 Το μοντέλο της συσκευής του Millikan

 

Έστω ένα σταγονίδιο μάζας m που είναι φορτισμένο με αρνητικό φορτίο q, λόγω της τριβής του με το ακροφύσιο του ψεκαστήρα. Εάν δεν υπάρχει ηλεκτρικό πεδίο ανάμεσα στις πλάκες, στο σταγονίδιο δρουν δυο δυνάμεις: το βάρος του mg που κατευθύνεται προς τα κάτω, και η αντίσταση του αέρα F, που κατευθύνεται προς τα πάνω.

 

Η αντίσταση (F) δεν είναι σταθερή αλλά εξαρτάται από την ταχύτητα με την οποία πέφτει το σταγονίδιο. Για μικρές ταχύτητες, η αντίσταση που δέχεται στον αέρα μια μικρή σφαίρα, όπως οι σταγόνες του λαδιού, δίνεται από τη σχέση

 

  F = C υ = 6 πμrυ  

 

όπου μ το ιξώδες του αέρα (ιξώδες: ένα μέγεθος που δείχνει πόσο παχύρρευστο είναι ένα ρευστό), r η ακτίνα της σταγόνας και υ η ταχύτητά της.

 

Όσο το βάρος mg είναι μεγαλύτερο από την αντίσταση, η σταγόνα επιταχύνεται. Καθώς όμως η ταχύτητά της αυξάνεται, μεγαλώνει η αντίσταση και σύντομα γίνεται αντίθετη με το βάρος. Τότε η σταγόνα αποκτά μια τελική, οριακή ταχύτητα.

  mg = F άρα mg = 6 πμrυ (3.65)

Η μάζα της σταγόνας μπορεί να γραφεί, όπου η πυκνότητα και ο όγκος της σταγόνας. Ο

όγκος της σταγόνας είναι 4  πr3(όγκος σφαίρας).
3

Οπότε η σχέση (3.65) γίνεται

  4 πr3ρg = 6 πμrυ ή    4 πr2ρg = 6 πμrυ (3.66)
3 3

Η ταχύτητα με την οποία κινείται ένα σταγονίδιο είναι μερικά εκατοστά του εκατοστού του μέτρου το δευτερόλεπτο και επομένως είναι δυνατόν να μετρηθεί, οπότε η σχέση (3.66) μας δίνει την ακτίνα της σταγόνας.

            Έστω τώρα ότι συνδέουμε τις δύο πλάκες με τους πόλους μιας πηγής, έτσι ώστε η επάνω πλάκα να έχει το υψηλό δυναμικό. Τώρα εκτός από τις δύο δυνάμεις που αναφέρθηκαν προηγουμένως, στο σταγονίδιο ασκείται και μια δύναμη από το πεδίο Εq. Υποθέσαμε ότι το φορτίο q είναι αρνητικό, επομένως η ηλεκτρική δύναμη κατευθύνεται προς τα πάνω. Από το  μέτρο της δύναμης θα εξαρτηθεί αν το σταγονίδιο θα συνεχίσει να κινείται προς τα κάτω, με μικρότερη ταχύτητα, ή θα αντιστρέψει την κίνησή του. Όπως και να ‘χει η συνισταμένη των τριών δυνάμεων γίνεται  πάλι μηδέν και τότε η σταγόνα τελικά αποκτά μια νέα οριακή ταχύτητα.

Ας πάρουμε την περίπτωση όπου η ηλεκτρική δύναμη είναι αρκετά μεγάλη και το σταγονίδιο κινείται προς τα πάνω, τότε η αντίσταση F, κατευθύνεται προς τα κάτω. Αν υ΄ είναι η νέα οριακή ταχύτητα που θα αποκτήσει η σταγόνα, ισχύει

  ΣF = 0  επομένως qE -   4 πr3ρg - 6 πμrυ' = 0  
3

Μετρώντας την υ΄ και έχοντας ήδη υπολογίσει την ακτίνα, από την σχέση (3.66) μπορούμε να υπολογίσουμε το φορτίο q.

Με μια μεγάλη σειρά μετρήσεων ο Millikan βρήκε ότι το φορτίο κάθε σταγόνας ήταν ακέραιο πολλαπλάσιο μιας στοιχειώδους ποσότητας φορτίου e. Έκανε ακόμα την υπόθεση ότι, το φορτίο αυτό ήταν ίσο, σε απόλυτη τιμή, με το φορτίο ενός ηλεκτρονίου. Η υπόθεσή του επιβεβαιώθηκε. Για την εργασία του αυτή ο Millikan τιμήθηκε το 1923  με το βραβείο Νόμπελ.

 

 

 

 

 

 

 

(α) Οι δυνάμεις στην σταγόνα που πέφτει με την οριακή της ταχύτητα υ.  (β) Οι δυνάμεις παρουσία του ηλεκτρικού πεδίου. Σχ. 3.62 (α) Οι δυνάμεις στην σταγόνα που πέφτει με την οριακή της ταχύτητα υ. (β) Οι δυνάμεις παρουσία του ηλεκτρικού πεδίου.